Main Page | Namespace List | Class Hierarchy | Alphabetical List | Class List | Directories | File List | Namespace Members | Class Members | File Members | Related Pages

TAO_Root_POA Class Reference

Implementation of the PortableServer::POA interface. More...

#include <Root_POA.h>

Inheritance diagram for TAO_Root_POA:

Inheritance graph
[legend]
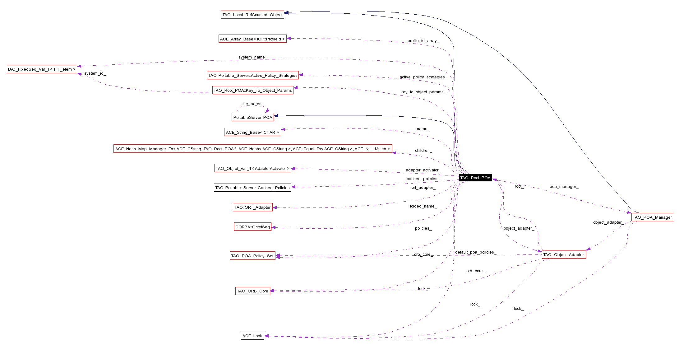
Collaboration diagram for TAO_Root_POA:

Collaboration graph
[legend]
List of all members.

Public Types

typedef ACE_CString String
enum  { TAO_OBJECTKEY_PREFIX_SIZE = 4 }

Public Member Functions

PortableServer::POA_ptr create_POA (const char *adapter_name, PortableServer::POAManager_ptr poa_manager, const CORBA::PolicyList &policies ACE_ENV_ARG_DECL_WITH_DEFAULTS) throw (CORBA::SystemException, PortableServer::POA::AdapterAlreadyExists, PortableServer::POA::InvalidPolicy)
PortableServer::POA_ptr find_POA (const char *adapter_name, CORBA::Boolean activate_it ACE_ENV_ARG_DECL_WITH_DEFAULTS) throw (CORBA::SystemException, PortableServer::POA::AdapterNonExistent)
void destroy (CORBA::Boolean etherealize_objects, CORBA::Boolean wait_for_completion ACE_ENV_ARG_DECL_WITH_DEFAULTS) throw (CORBA::SystemException)
PortableServer::ThreadPolicy_ptr create_thread_policy (PortableServer::ThreadPolicyValue value ACE_ENV_ARG_DECL_WITH_DEFAULTS) throw (CORBA::SystemException)
PortableServer::LifespanPolicy_ptr create_lifespan_policy (PortableServer::LifespanPolicyValue value ACE_ENV_ARG_DECL_WITH_DEFAULTS) throw (CORBA::SystemException)
PortableServer::IdUniquenessPolicy_ptr create_id_uniqueness_policy (PortableServer::IdUniquenessPolicyValue value ACE_ENV_ARG_DECL_WITH_DEFAULTS) throw (CORBA::SystemException)
PortableServer::IdAssignmentPolicy_ptr create_id_assignment_policy (PortableServer::IdAssignmentPolicyValue value ACE_ENV_ARG_DECL_WITH_DEFAULTS) throw (CORBA::SystemException)
PortableServer::ImplicitActivationPolicy_ptr create_implicit_activation_policy (PortableServer::ImplicitActivationPolicyValue value ACE_ENV_ARG_DECL_WITH_DEFAULTS) throw (CORBA::SystemException)
PortableServer::ServantRetentionPolicy_ptr create_servant_retention_policy (PortableServer::ServantRetentionPolicyValue value ACE_ENV_ARG_DECL_WITH_DEFAULTS) throw (CORBA::SystemException)
PortableServer::RequestProcessingPolicy_ptr create_request_processing_policy (PortableServer::RequestProcessingPolicyValue value ACE_ENV_ARG_DECL_WITH_DEFAULTS) throw (CORBA::SystemException)
char * the_name (ACE_ENV_SINGLE_ARG_DECL_WITH_DEFAULTS) throw (CORBA::SystemException)
PortableServer::POA_ptr the_parent (ACE_ENV_SINGLE_ARG_DECL_WITH_DEFAULTS) throw (CORBA::SystemException)
PortableServer::POAListthe_children (ACE_ENV_SINGLE_ARG_DECL_WITH_DEFAULTS) throw (CORBA::SystemException)
PortableServer::POAManager_ptr the_POAManager (ACE_ENV_SINGLE_ARG_DECL_WITH_DEFAULTS) throw (CORBA::SystemException)
PortableInterceptor::AdapterManagerId get_manager_id (ACE_ENV_SINGLE_ARG_DECL) throw (CORBA::SystemException)
PortableInterceptor::AdapterNameadapter_name (ACE_ENV_SINGLE_ARG_DECL) throw (CORBA::SystemException)
void save_ior_component (const IOP::TaggedComponent &component ACE_ENV_ARG_DECL)
void save_ior_component_and_profile_id (const IOP::TaggedComponent &component, IOP::ProfileId profile_id ACE_ENV_ARG_DECL)
PortableServer::AdapterActivator_ptr the_activator (ACE_ENV_SINGLE_ARG_DECL_WITH_DEFAULTS) throw (CORBA::SystemException)
void the_activator (PortableServer::AdapterActivator_ptr adapter_activator ACE_ENV_ARG_DECL_WITH_DEFAULTS) throw (CORBA::SystemException)
PortableServer::ServantManager_ptr get_servant_manager (ACE_ENV_SINGLE_ARG_DECL_WITH_DEFAULTS) throw (CORBA::SystemException, PortableServer::POA::WrongPolicy)
void set_servant_manager (PortableServer::ServantManager_ptr imgr ACE_ENV_ARG_DECL_WITH_DEFAULTS) throw (CORBA::SystemException, PortableServer::POA::WrongPolicy)
PortableServer::Servant get_servant (ACE_ENV_SINGLE_ARG_DECL_WITH_DEFAULTS) throw (CORBA::SystemException, PortableServer::POA::NoServant, PortableServer::POA::WrongPolicy)
void set_servant (PortableServer::Servant servant ACE_ENV_ARG_DECL_WITH_DEFAULTS) throw (CORBA::SystemException, PortableServer::POA::WrongPolicy)
PortableServer::ObjectIdactivate_object (PortableServer::Servant p_servant ACE_ENV_ARG_DECL_WITH_DEFAULTS) throw (CORBA::SystemException, PortableServer::POA::ServantAlreadyActive, PortableServer::POA::WrongPolicy)
void activate_object_with_id (const PortableServer::ObjectId &id, PortableServer::Servant p_servant ACE_ENV_ARG_DECL_WITH_DEFAULTS) throw (CORBA::SystemException, PortableServer::POA::ServantAlreadyActive, PortableServer::POA::ObjectAlreadyActive, PortableServer::POA::WrongPolicy)
void deactivate_object (const PortableServer::ObjectId &oid ACE_ENV_ARG_DECL_WITH_DEFAULTS) throw (CORBA::SystemException, PortableServer::POA::ObjectNotActive, PortableServer::POA::WrongPolicy)
CORBA::Object_ptr create_reference (const char *intf ACE_ENV_ARG_DECL_WITH_DEFAULTS) throw (CORBA::SystemException, PortableServer::POA::WrongPolicy)
CORBA::Object_ptr create_reference_with_id (const PortableServer::ObjectId &oid, const char *intf ACE_ENV_ARG_DECL_WITH_DEFAULTS) throw (CORBA::SystemException)
PortableServer::ObjectIdservant_to_id (PortableServer::Servant p_servant ACE_ENV_ARG_DECL_WITH_DEFAULTS) throw (CORBA::SystemException, PortableServer::POA::ServantNotActive, PortableServer::POA::WrongPolicy)
PortableServer::ObjectIdservant_to_user_id (PortableServer::Servant p_servant ACE_ENV_ARG_DECL_WITH_DEFAULTS) throw (CORBA::SystemException, PortableServer::POA::ServantNotActive, PortableServer::POA::WrongPolicy)
CORBA::Object_ptr servant_to_reference (PortableServer::Servant p_servant ACE_ENV_ARG_DECL_WITH_DEFAULTS) throw (CORBA::SystemException, PortableServer::POA::ServantNotActive, PortableServer::POA::WrongPolicy)
PortableServer::Servant reference_to_servant (CORBA::Object_ptr reference ACE_ENV_ARG_DECL_WITH_DEFAULTS) throw (CORBA::SystemException, PortableServer::POA::ObjectNotActive, PortableServer::POA::WrongAdapter, PortableServer::POA::WrongPolicy)
PortableServer::ObjectIdreference_to_id (CORBA::Object_ptr reference ACE_ENV_ARG_DECL_WITH_DEFAULTS) throw (CORBA::SystemException, PortableServer::POA::WrongAdapter, PortableServer::POA::WrongPolicy)
PortableServer::Servant id_to_servant (const PortableServer::ObjectId &oid ACE_ENV_ARG_DECL_WITH_DEFAULTS) throw (CORBA::SystemException, PortableServer::POA::ObjectNotActive, PortableServer::POA::WrongPolicy)
CORBA::Object_ptr id_to_reference (const PortableServer::ObjectId &oid ACE_ENV_ARG_DECL_WITH_DEFAULTS) throw (CORBA::SystemException, PortableServer::POA::ObjectNotActive, PortableServer::POA::WrongPolicy)
CORBA::OctetSeqid (ACE_ENV_SINGLE_ARG_DECL_WITH_DEFAULTS) throw (CORBA::SystemException)
TAO_POA_Policy_Setpolicies (void)
 Accessor for POA policies.
CORBA::Policy_ptr get_policy (CORBA::PolicyType policy ACE_ENV_ARG_DECL)
 Get the set policy of the given type.
virtual CORBA::PolicyListclient_exposed_policies (CORBA::Short object_priority ACE_ENV_ARG_DECL)
 TAO_Root_POA (const String &name, TAO_POA_Manager &poa_manager, const TAO_POA_Policy_Set &policies, TAO_Root_POA *parent, ACE_Lock &lock, TAO_SYNCH_MUTEX &thread_lock, TAO_ORB_Core &orb_core, TAO_Object_Adapter *object_adapter ACE_ENV_ARG_DECL)
virtual ~TAO_Root_POA (void)
const TAO_Object_Adapter::poa_namefolded_name (void) const
const TAO_Object_Adapter::poa_namesystem_name (void) const
TAO_ORB_Coreorb_core (void) const
 ORB Core for POA.
TAO::Portable_Server::Cached_Policies::PriorityModel priority_model (void) const
CORBA::Boolean cleanup_in_progress (void)
TAO_Object_Adapterobject_adapter (void)
ACE_Locklock (void)
TAO_Stubkey_to_stub (const TAO::ObjectKey &key, const char *type_id, CORBA::Short priority ACE_ENV_ARG_DECL)
PortableInterceptor::AdapterState get_adapter_state (ACE_ENV_SINGLE_ARG_DECL)
 Accessor methods to POA state.
virtual void * thread_pool (void) const
virtual CORBA::Policyserver_protocol (void)
CORBA::ULong outstanding_requests (void) const
const ACE_CStringname (void) const
CORBA::Boolean waiting_destruction (void) const
CORBA::Object_ptr invoke_key_to_object (ACE_ENV_SINGLE_ARG_DECL)
CORBA::Boolean system_id (void)
CORBA::ULong waiting_servant_deactivation (void) const
TAO_POA_Managertao_poa_manager ()
 Return the POA Manager related to this POA.
bool is_poa_generated (CORBA::Object_ptr reference, PortableServer::ObjectId &system_id ACE_ENV_ARG_DECL)
bool is_servant_activation_allowed (PortableServer::Servant servant, int &wait_occurred_restart_call)
int rebind_using_user_id_and_system_id (PortableServer::Servant servant, const PortableServer::ObjectId &user_id, const PortableServer::ObjectId &system_id, TAO::Portable_Server::Servant_Upcall &servant_upcall)
CORBA::Boolean servant_has_remaining_activations (PortableServer::Servant servant)
bool allow_implicit_activation (void) const
bool allow_multiple_activations (void) const
int is_servant_active (PortableServer::Servant servant, int &wait_occurred_restart_call)
void deactivate_object_i (const PortableServer::ObjectId &oid ACE_ENV_ARG_DECL) throw (CORBA::SystemException, PortableServer::POA::ObjectNotActive, PortableServer::POA::WrongPolicy)
CORBA::Boolean is_persistent (void) const
CORBA::Short server_priority (void) const
bool has_system_id (void) const
PortableServer::Servant find_servant (const PortableServer::ObjectId &system_id ACE_ENV_ARG_DECL)
TAO_SERVANT_LOCATION servant_present (const PortableServer::ObjectId &system_id, PortableServer::Servant &servant ACE_ENV_ARG_DECL)
PortableServer::Servant find_servant (const PortableServer::ObjectId &system_id, TAO::Portable_Server::Servant_Upcall &servant_upcall, TAO::Portable_Server::POA_Current_Impl &poa_current_impl ACE_ENV_ARG_DECL)
int unbind_using_user_id (const PortableServer::ObjectId &user_id)
void cleanup_servant (PortableServer::Servant servant, const PortableServer::ObjectId &user_id ACE_ENV_ARG_DECL)
void post_invoke_servant_cleanup (const PortableServer::ObjectId &system_id, const TAO::Portable_Server::Servant_Upcall &servant_upcall)
bool validate_lifespan (CORBA::Boolean is_persistent, const TAO::Portable_Server::Temporary_Creation_Time &creation_time) const
PortableServer::ObjectIdactivate_object_i (PortableServer::Servant p_servant, CORBA::Short priority, int &wait_occurred_restart_call ACE_ENV_ARG_DECL) throw (CORBA::SystemException, PortableServer::POA::ServantAlreadyActive, PortableServer::POA::WrongPolicy)
CORBA::Object_ptr id_to_reference_i (const PortableServer::ObjectId &oid, bool indirect ACE_ENV_ARG_DECL) throw (CORBA::SystemException, PortableServer::POA::ObjectNotActive, PortableServer::POA::WrongPolicy)
PortableServer::ObjectIdservant_to_id_i (PortableServer::Servant servant ACE_ENV_ARG_DECL) throw (CORBA::SystemException, PortableServer::POA::ServantNotActive, PortableServer::POA::WrongPolicy)
TAO_SYNCH_CONDITIONservant_deactivation_condition (void)
int is_poa_generated_id (const PortableServer::ObjectId &id)
void check_state (ACE_ENV_SINGLE_ARG_DECL)
 Check the state of this POA.
int delete_child (const String &child)
PortableServer::Servant user_id_to_servant_i (const PortableServer::ObjectId &oid ACE_ENV_ARG_DECL) throw (CORBA::SystemException, PortableServer::POA::ObjectNotActive, PortableServer::POA::WrongPolicy)
virtual CORBA::ORB_ptr _get_orb (ACE_ENV_SINGLE_ARG_DECL)
virtual void poa_activated_hook ()
 Hook - The POA has been (or is being) activated.
virtual void poa_deactivated_hook ()
 Hook - The POA has been deactivated.
virtual void servant_activated_hook (PortableServer::Servant servant, const PortableServer::ObjectId &oid ACE_ENV_ARG_DECL)
 Hook - A servant has been activated.
virtual void servant_deactivated_hook (PortableServer::Servant servant, const PortableServer::ObjectId &oid ACE_ENV_ARG_DECL)
 Hook - A servant has been deactivated.
CORBA::Object_ptr invoke_key_to_object_helper_i (const char *repository_id, const PortableServer::ObjectId &id ACE_ENV_ARG_DECL_WITH_DEFAULTS) throw (CORBA::SystemException)

Static Public Member Functions

char name_separator (void)
CORBA::ULong name_separator_length (void)
void check_for_valid_wait_for_completions (const TAO_ORB_Core &orb_core, CORBA::Boolean wait_for_completion ACE_ENV_ARG_DECL)
int parse_ir_object_key (const TAO::ObjectKey &object_key, PortableServer::ObjectId &user_id)
 Calls protected static method used when POACurrent is not appropriate.
void ort_adapter_factory_name (const char *name)
const char * ort_adapter_factory_name (void)
void imr_client_adapter_name (const char *name)
 Sets the value of TAO_POA_Static_Resources::imr_client_adapter_name_.
const char * imr_client_adapter_name (void)
 Gets the value of TAO_POA_Static_Resources::imr_client_adapter_name_.

Public Attributes

CORBA::ULong caller_key_to_object_
PortableServer::Servant servant_for_key_to_object_
Key_To_Object_Params key_to_object_params_

Static Public Attributes

CORBA::Octet const objectkey_prefix [TAO_OBJECTKEY_PREFIX_SIZE]

Protected Types

typedef ACE_Hash_Map_Manager_Ex<
ACE_CString, TAO_Root_POA *,
ACE_Hash< ACE_CString >,
ACE_Equal_To< ACE_CString >,
ACE_Null_Mutex
CHILDREN

Protected Member Functions

int enter (void)
int exit (void)
virtual TAO_Root_POAnew_POA (const String &name, TAO_POA_Manager &poa_manager, const TAO_POA_Policy_Set &policies, TAO_Root_POA *parent, ACE_Lock &lock, TAO_SYNCH_MUTEX &thread_lock, TAO_ORB_Core &orb_core, TAO_Object_Adapter *object_adapter ACE_ENV_ARG_DECL)
 Template method for creating new POA's of this type.
PortableServer::POA_ptr create_POA_i (const char *adapter_name, PortableServer::POAManager_ptr poa_manager, const CORBA::PolicyList &policies ACE_ENV_ARG_DECL) throw (CORBA::SystemException, PortableServer::POA::AdapterAlreadyExists, PortableServer::POA::InvalidPolicy)
PortableServer::POA_ptr create_POA_i (const String &adapter_name, TAO_POA_Manager &poa_manager, const TAO_POA_Policy_Set &policies ACE_ENV_ARG_DECL) throw (CORBA::SystemException, PortableServer::POA::AdapterAlreadyExists, PortableServer::POA::InvalidPolicy)
TAO_Root_POAfind_POA_i (const ACE_CString &child_name, CORBA::Boolean activate_it ACE_ENV_ARG_DECL) throw (CORBA::SystemException, PortableServer::POA::AdapterNonExistent)
void destroy_i (CORBA::Boolean etherealize_objects, CORBA::Boolean wait_for_completion ACE_ENV_ARG_DECL) throw (CORBA::SystemException)
void complete_destruction_i (ACE_ENV_SINGLE_ARG_DECL)
PortableServer::POAListthe_children_i (ACE_ENV_SINGLE_ARG_DECL) throw (CORBA::SystemException)
PortableInterceptor::AdapterNameadapter_name_i (ACE_ENV_SINGLE_ARG_DECL) throw (CORBA::SystemException)
void adapter_state_changed (const TAO::ORT_Array &array_obj_ref_template, PortableInterceptor::AdapterState state ACE_ENV_ARG_DECL) throw (CORBA::SystemException)
void add_ior_component (TAO_MProfile &mprofile, const IOP::TaggedComponent &component ACE_ENV_ARG_DECL) throw (CORBA::SystemException)
 Add the given tagged component to all profiles.
void add_ior_component_to_profile (TAO_MProfile &mprofile, const IOP::TaggedComponent &component, IOP::ProfileId profile_id ACE_ENV_ARG_DECL) throw (CORBA::SystemException)
CORBA::Object_ptr key_to_object (const TAO::ObjectKey &key, const char *type_id, TAO_ServantBase *servant, CORBA::Boolean collocated, CORBA::Short priority, bool indirect ACE_ENV_ARG_DECL)
virtual TAO_Stubkey_to_stub_i (const TAO::ObjectKey &key, const char *type_id, CORBA::Short priority ACE_ENV_ARG_DECL)
 Like key_to_stub() but assume that the ORB is not shutting down.
TAO_Stubcreate_stub_object (const TAO::ObjectKey &object_key, const char *type_id, CORBA::PolicyList *policy_list, TAO_Acceptor_Filter *filter, TAO_Acceptor_Registry &acceptor_registry ACE_ENV_ARG_DECL)
PortableServer::Servant get_servant_i (ACE_ENV_SINGLE_ARG_DECL_WITH_DEFAULTS) throw (CORBA::SystemException, PortableServer::POA::WrongPolicy)
void activate_object_with_id_i (const PortableServer::ObjectId &id, PortableServer::Servant p_servant, CORBA::Short priority, int &wait_occurred_restart_call ACE_ENV_ARG_DECL) throw (CORBA::SystemException, PortableServer::POA::ServantAlreadyActive, PortableServer::POA::ObjectAlreadyActive, PortableServer::POA::WrongPolicy)
virtual void remove_from_parent_i (ACE_ENV_SINGLE_ARG_DECL)
void deactivate_all_objects_i (CORBA::Boolean etherealize_objects ACE_ENV_ARG_DECL) throw (CORBA::SystemException, PortableServer::POA::WrongPolicy)
void deactivate_all_objects_i (CORBA::Boolean etherealize_objects, CORBA::Boolean wait_for_completion ACE_ENV_ARG_DECL) throw (CORBA::SystemException, PortableServer::POA::WrongPolicy)
void wait_for_completions (CORBA::Boolean wait_for_completion ACE_ENV_ARG_DECL)
CORBA::Object_ptr create_reference_i (const char *intf, CORBA::Short priority ACE_ENV_ARG_DECL) throw (CORBA::SystemException, PortableServer::POA::WrongPolicy)
CORBA::Object_ptr create_reference_with_id_i (const PortableServer::ObjectId &oid, const char *intf, CORBA::Short priority ACE_ENV_ARG_DECL) throw (CORBA::SystemException)
PortableServer::Servant reference_to_servant_i (CORBA::Object_ptr reference ACE_ENV_ARG_DECL_WITH_DEFAULTS) throw (CORBA::SystemException, PortableServer::POA::ObjectNotActive, PortableServer::POA::WrongAdapter, PortableServer::POA::WrongPolicy)
CORBA::Object_ptr servant_to_reference_i (PortableServer::Servant p_servant ACE_ENV_ARG_DECL_WITH_DEFAULTS) throw (CORBA::SystemException, PortableServer::POA::ServantNotActive, PortableServer::POA::WrongPolicy)
PortableServer::Servant id_to_servant_i (const PortableServer::ObjectId &oid ACE_ENV_ARG_DECL) throw (CORBA::SystemException, PortableServer::POA::ObjectNotActive, PortableServer::POA::WrongPolicy)
void establish_components (ACE_ENV_SINGLE_ARG_DECL)
void components_established (PortableInterceptor::IORInfo_ptr info ACE_ENV_ARG_DECL)
void set_folded_name (TAO_Root_POA *parent)
void set_id (TAO_Root_POA *parent)
TAO::ObjectKeycreate_object_key (const PortableServer::ObjectId &id)
PortableInterceptor::ObjectReferenceTemplate * get_adapter_template (ACE_ENV_SINGLE_ARG_DECL) throw (CORBA::SystemException)
 Accessor methods to ObjectReferenceTemplate.
PortableInterceptor::ObjectReferenceTemplate * get_adapter_template_i (void)
 Accessor methods to ObjectReferenceTemplate, non locked version.
PortableInterceptor::ObjectReferenceFactory * get_obj_ref_factory (ACE_ENV_SINGLE_ARG_DECL) throw (CORBA::SystemException)
 Accessor methods to PortableInterceptor::ObjectReferenceFactory.
void set_obj_ref_factory (PortableInterceptor::ObjectReferenceFactory *current_factory ACE_ENV_ARG_DECL)
 Set the object reference factory.
TAO_SERVANT_LOCATION locate_servant_i (const PortableServer::ObjectId &id, PortableServer::Servant &servant ACE_ENV_ARG_DECL)
PortableServer::Servant locate_servant_i (const char *operation, const PortableServer::ObjectId &id, TAO::Portable_Server::Servant_Upcall &servant_upcall, TAO::Portable_Server::POA_Current_Impl &poa_current_impl, int &wait_occurred_restart_call ACE_ENV_ARG_DECL)
TAO::ORT_AdapterORT_adapter (ACE_ENV_SINGLE_ARG_DECL) throw (CORBA::SystemException)
TAO::ORT_AdapterORT_adapter_i (void)
TAO::ORT_Adapter_FactoryORT_adapter_factory (void)
CORBA::Boolean persistent (void)
virtual CORBA::Boolean root (void) const
virtual char root_key_type (void)
void outstanding_requests (CORBA::ULong new_outstanding_requests)
CORBA::ULong increment_outstanding_requests (void)
CORBA::ULong decrement_outstanding_requests (void)

Static Protected Member Functions

int parse_key (const TAO::ObjectKey &key, TAO_Object_Adapter::poa_name &poa_system_name, PortableServer::ObjectId &system_id, CORBA::Boolean &is_root, CORBA::Boolean &is_persistent, CORBA::Boolean &is_system_id, TAO::Portable_Server::Temporary_Creation_Time &poa_creation_time)
char persistent_key_char (void)
char transient_key_char (void)
CORBA::ULong persistent_key_type_length (void)
char system_id_key_char (void)
char user_id_key_char (void)
CORBA::ULong system_id_key_type_length (void)
char root_key_char (void)
char non_root_key_char (void)
CORBA::ULong root_key_type_length (void)

Protected Attributes

String name_
TAO_POA_Managerpoa_manager_
 The POA Manager belonging to this POA.
IOP::TaggedComponentList tagged_component_
IOP::TaggedComponentList tagged_component_id_
ACE_Array_Base< IOP::ProfileIdprofile_id_array_
TAO_POA_Policy_Set policies_
TAO_Object_Adapter::poa_name folded_name_
TAO_Object_Adapter::poa_name_var system_name_
CORBA::OctetSeq id_
TAO::ORT_Adapterort_adapter_
 Pointer to the object reference template adapter.
PortableInterceptor::AdapterState adapter_state_
 Adapter can be accepting, rejecting etc.
TAO::Portable_Server::Cached_Policies cached_policies_
TAO::Portable_Server::Active_Policy_Strategies active_policy_strategies_
PortableServer::AdapterActivator_var adapter_activator_
CHILDREN children_
ACE_Locklock_
TAO_ORB_Coreorb_core_
TAO_Object_Adapterobject_adapter_
 The object adapter we belong to.
CORBA::Boolean cleanup_in_progress_
CORBA::ULong outstanding_requests_
TAO_SYNCH_CONDITION outstanding_requests_condition_
CORBA::Boolean wait_for_completion_pending_
CORBA::Boolean waiting_destruction_
TAO_SYNCH_CONDITION servant_deactivation_condition_

Friends

class TAO_Object_Adapter
class TAO::Portable_Server::Servant_Upcall
class TAO::Portable_Server::Non_Servant_Upcall
class TAO_POA_Manager
class TAO_RT_Collocation_Resolver
class TAO_IORInfo

Detailed Description

Implementation of the PortableServer::POA interface.

Implementation of the PortableServer::POA interface.


Member Typedef Documentation

typedef ACE_Hash_Map_Manager_Ex< ACE_CString, TAO_Root_POA *, ACE_Hash<ACE_CString>, ACE_Equal_To<ACE_CString>, ACE_Null_Mutex > TAO_Root_POA::CHILDREN [protected]
 

typedef ACE_CString TAO_Root_POA::String
 


Member Enumeration Documentation

anonymous enum
 

Enumeration values:
TAO_OBJECTKEY_PREFIX_SIZE 


Constructor & Destructor Documentation

TAO_Root_POA::TAO_Root_POA const String name,
TAO_POA_Manager poa_manager,
const TAO_POA_Policy_Set policies,
TAO_Root_POA parent,
ACE_Lock lock,
TAO_SYNCH_MUTEX thread_lock,
TAO_ORB_Core orb_core,
TAO_Object_Adapter *object_adapter  ACE_ENV_ARG_DECL
 

TAO_Root_POA::~TAO_Root_POA void   )  [virtual]
 


Member Function Documentation

CORBA::ORB_ptr TAO_Root_POA::_get_orb ACE_ENV_SINGLE_ARG_DECL   )  [virtual]
 

Reimplemented from CORBA::LocalObject.

PortableServer::ObjectId* TAO_Root_POA::activate_object PortableServer::Servant p_servant  ACE_ENV_ARG_DECL_WITH_DEFAULTS  )  throw (CORBA::SystemException, PortableServer::POA::ServantAlreadyActive, PortableServer::POA::WrongPolicy)
 

PortableServer::ObjectId * TAO_Root_POA::activate_object_i PortableServer::Servant  p_servant,
CORBA::Short  priority,
int &wait_occurred_restart_call  ACE_ENV_ARG_DECL
throw (CORBA::SystemException, PortableServer::POA::ServantAlreadyActive, PortableServer::POA::WrongPolicy)
 

void TAO_Root_POA::activate_object_with_id const PortableServer::ObjectId id,
PortableServer::Servant p_servant  ACE_ENV_ARG_DECL_WITH_DEFAULTS
throw (CORBA::SystemException, PortableServer::POA::ServantAlreadyActive, PortableServer::POA::ObjectAlreadyActive, PortableServer::POA::WrongPolicy)
 

void TAO_Root_POA::activate_object_with_id_i const PortableServer::ObjectId id,
PortableServer::Servant  p_servant,
CORBA::Short  priority,
int &wait_occurred_restart_call  ACE_ENV_ARG_DECL
throw (CORBA::SystemException, PortableServer::POA::ServantAlreadyActive, PortableServer::POA::ObjectAlreadyActive, PortableServer::POA::WrongPolicy) [protected]
 

ACE_INLINE PortableInterceptor::AdapterName * TAO_Root_POA::adapter_name ACE_ENV_SINGLE_ARG_DECL   )  throw (CORBA::SystemException)
 

This method returns the adapter_name as a sequence of strings of length one or more or just a fixed name depending on the Object Adapter. Added wrt to ORT Spec.

PortableInterceptor::AdapterName * TAO_Root_POA::adapter_name_i ACE_ENV_SINGLE_ARG_DECL   )  throw (CORBA::SystemException) [protected]
 

This method returns the adapter_name as a sequence of strings of length one or more or just a fixed name depending on the Object Adapter. Added wrt to ORT Spec.

void TAO_Root_POA::adapter_state_changed const TAO::ORT_Array array_obj_ref_template,
PortableInterceptor::AdapterState state  ACE_ENV_ARG_DECL
throw (CORBA::SystemException) [protected]
 

Method to notify the IOR Interceptors when there is a state changed not related to POAManager.

void TAO_Root_POA::add_ior_component TAO_MProfile mprofile,
const IOP::TaggedComponent &component  ACE_ENV_ARG_DECL
throw (CORBA::SystemException) [protected]
 

Add the given tagged component to all profiles.

void TAO_Root_POA::add_ior_component_to_profile TAO_MProfile mprofile,
const IOP::TaggedComponent component,
IOP::ProfileId profile_id  ACE_ENV_ARG_DECL
throw (CORBA::SystemException) [protected]
 

Add the given tagged component to all profiles matching the given ProfileId.

bool TAO_Root_POA::allow_implicit_activation void   )  const
 

bool TAO_Root_POA::allow_multiple_activations void   )  const
 

void TAO_Root_POA::check_for_valid_wait_for_completions const TAO_ORB_Core orb_core,
CORBA::Boolean wait_for_completion  ACE_ENV_ARG_DECL
[static]
 

void TAO_Root_POA::check_state ACE_ENV_SINGLE_ARG_DECL   ) 
 

Check the state of this POA.

TAO_BEGIN_VERSIONED_NAMESPACE_DECL ACE_INLINE CORBA::Boolean TAO_Root_POA::cleanup_in_progress void   ) 
 

void TAO_Root_POA::cleanup_servant PortableServer::Servant  servant,
const PortableServer::ObjectId &user_id  ACE_ENV_ARG_DECL
 

virtual CORBA::PolicyList* TAO_Root_POA::client_exposed_policies CORBA::Short object_priority  ACE_ENV_ARG_DECL  )  [virtual]
 

This method gives the policies that are exposed to the client. These policies are shipped within the IOR.

void TAO_Root_POA::complete_destruction_i ACE_ENV_SINGLE_ARG_DECL   )  [protected]
 

void TAO_Root_POA::components_established PortableInterceptor::IORInfo_ptr info  ACE_ENV_ARG_DECL  )  [protected]
 

Call the IORInterceptor::components_established() method on all registered IORInterceptors.

PortableServer::IdAssignmentPolicy_ptr TAO_Root_POA::create_id_assignment_policy PortableServer::IdAssignmentPolicyValue value  ACE_ENV_ARG_DECL_WITH_DEFAULTS  )  throw (CORBA::SystemException)
 

PortableServer::IdUniquenessPolicy_ptr TAO_Root_POA::create_id_uniqueness_policy PortableServer::IdUniquenessPolicyValue value  ACE_ENV_ARG_DECL_WITH_DEFAULTS  )  throw (CORBA::SystemException)
 

PortableServer::ImplicitActivationPolicy_ptr TAO_Root_POA::create_implicit_activation_policy PortableServer::ImplicitActivationPolicyValue value  ACE_ENV_ARG_DECL_WITH_DEFAULTS  )  throw (CORBA::SystemException)
 

PortableServer::LifespanPolicy_ptr TAO_Root_POA::create_lifespan_policy PortableServer::LifespanPolicyValue value  ACE_ENV_ARG_DECL_WITH_DEFAULTS  )  throw (CORBA::SystemException)
 

TAO::ObjectKey * TAO_Root_POA::create_object_key const PortableServer::ObjectId id  )  [protected]
 

PortableServer::POA_ptr TAO_Root_POA::create_POA const char *  adapter_name,
PortableServer::POAManager_ptr  poa_manager,
const CORBA::PolicyList &policies  ACE_ENV_ARG_DECL_WITH_DEFAULTS
throw (CORBA::SystemException, PortableServer::POA::AdapterAlreadyExists, PortableServer::POA::InvalidPolicy)
 

PortableServer::POA_ptr TAO_Root_POA::create_POA_i const String adapter_name,
TAO_POA_Manager poa_manager,
const TAO_POA_Policy_Set &policies  ACE_ENV_ARG_DECL
throw (CORBA::SystemException, PortableServer::POA::AdapterAlreadyExists, PortableServer::POA::InvalidPolicy) [protected]
 

PortableServer::POA_ptr TAO_Root_POA::create_POA_i const char *  adapter_name,
PortableServer::POAManager_ptr  poa_manager,
const CORBA::PolicyList &policies  ACE_ENV_ARG_DECL
throw (CORBA::SystemException, PortableServer::POA::AdapterAlreadyExists, PortableServer::POA::InvalidPolicy) [protected]
 

CORBA::Object_ptr TAO_Root_POA::create_reference const char *intf  ACE_ENV_ARG_DECL_WITH_DEFAULTS  )  throw (CORBA::SystemException, PortableServer::POA::WrongPolicy) [virtual]
 

Implements PortableServer::POA.

CORBA::Object_ptr TAO_Root_POA::create_reference_i const char *  intf,
CORBA::Short priority  ACE_ENV_ARG_DECL
throw (CORBA::SystemException, PortableServer::POA::WrongPolicy) [protected]
 

CORBA::Object_ptr TAO_Root_POA::create_reference_with_id const PortableServer::ObjectId oid,
const char *intf  ACE_ENV_ARG_DECL_WITH_DEFAULTS
throw (CORBA::SystemException)
 

CORBA::Object_ptr TAO_Root_POA::create_reference_with_id_i const PortableServer::ObjectId oid,
const char *  intf,
CORBA::Short priority  ACE_ENV_ARG_DECL
throw (CORBA::SystemException) [protected]
 

PortableServer::RequestProcessingPolicy_ptr TAO_Root_POA::create_request_processing_policy PortableServer::RequestProcessingPolicyValue value  ACE_ENV_ARG_DECL_WITH_DEFAULTS  )  throw (CORBA::SystemException)
 

PortableServer::ServantRetentionPolicy_ptr TAO_Root_POA::create_servant_retention_policy PortableServer::ServantRetentionPolicyValue value  ACE_ENV_ARG_DECL_WITH_DEFAULTS  )  throw (CORBA::SystemException)
 

TAO_Stub * TAO_Root_POA::create_stub_object const TAO::ObjectKey object_key,
const char *  type_id,
CORBA::PolicyList policy_list,
TAO_Acceptor_Filter filter,
TAO_Acceptor_Registry &acceptor_registry  ACE_ENV_ARG_DECL
[protected]
 

PortableServer::ThreadPolicy_ptr TAO_Root_POA::create_thread_policy PortableServer::ThreadPolicyValue value  ACE_ENV_ARG_DECL_WITH_DEFAULTS  )  throw (CORBA::SystemException)
 

void TAO_Root_POA::deactivate_all_objects_i CORBA::Boolean  etherealize_objects,
CORBA::Boolean wait_for_completion  ACE_ENV_ARG_DECL
throw (CORBA::SystemException, PortableServer::POA::WrongPolicy) [protected]
 

void TAO_Root_POA::deactivate_all_objects_i CORBA::Boolean etherealize_objects  ACE_ENV_ARG_DECL  )  throw (CORBA::SystemException, PortableServer::POA::WrongPolicy) [protected]
 

void TAO_Root_POA::deactivate_object const PortableServer::ObjectId &oid  ACE_ENV_ARG_DECL_WITH_DEFAULTS  )  throw (CORBA::SystemException, PortableServer::POA::ObjectNotActive, PortableServer::POA::WrongPolicy)
 

void TAO_Root_POA::deactivate_object_i const PortableServer::ObjectId &oid  ACE_ENV_ARG_DECL  )  throw (CORBA::SystemException, PortableServer::POA::ObjectNotActive, PortableServer::POA::WrongPolicy)
 

ACE_INLINE CORBA::ULong TAO_Root_POA::decrement_outstanding_requests void   )  [protected]
 

int TAO_Root_POA::delete_child const String child  ) 
 

void TAO_Root_POA::destroy CORBA::Boolean  etherealize_objects,
CORBA::Boolean wait_for_completion  ACE_ENV_ARG_DECL_WITH_DEFAULTS
throw (CORBA::SystemException)
 

void TAO_Root_POA::destroy_i CORBA::Boolean  etherealize_objects,
CORBA::Boolean wait_for_completion  ACE_ENV_ARG_DECL
throw (CORBA::SystemException) [protected]
 

int TAO_Root_POA::enter void   )  [protected]
 

void TAO_Root_POA::establish_components ACE_ENV_SINGLE_ARG_DECL   )  [protected]
 

This method calls IORInterceptor::establish_components() method on all registered IORInterceptors, and IORInterceptor::components_established() once the former is completed.

int TAO_Root_POA::exit void   )  [protected]
 

PortableServer::POA_ptr TAO_Root_POA::find_POA const char *  adapter_name,
CORBA::Boolean activate_it  ACE_ENV_ARG_DECL_WITH_DEFAULTS
throw (CORBA::SystemException, PortableServer::POA::AdapterNonExistent)
 

TAO_Root_POA * TAO_Root_POA::find_POA_i const ACE_CString child_name,
CORBA::Boolean activate_it  ACE_ENV_ARG_DECL
throw (CORBA::SystemException, PortableServer::POA::AdapterNonExistent) [protected]
 

PortableServer::Servant TAO_Root_POA::find_servant const PortableServer::ObjectId system_id,
TAO::Portable_Server::Servant_Upcall servant_upcall,
TAO::Portable_Server::POA_Current_Impl &poa_current_impl  ACE_ENV_ARG_DECL
 

PortableServer::Servant TAO_Root_POA::find_servant const PortableServer::ObjectId &system_id  ACE_ENV_ARG_DECL  ) 
 

ACE_INLINE const TAO_Object_Adapter::poa_name & TAO_Root_POA::folded_name void   )  const
 

ACE_INLINE PortableInterceptor::AdapterState TAO_Root_POA::get_adapter_state ACE_ENV_SINGLE_ARG_DECL   ) 
 

Accessor methods to POA state.

The POA can be in one of HOLDING, ACTIVE, DISCARDING, INACTIVE and NON_EXISTENT states.

ACE_INLINE PortableInterceptor::ObjectReferenceTemplate * TAO_Root_POA::get_adapter_template ACE_ENV_SINGLE_ARG_DECL   )  throw (CORBA::SystemException) [protected]
 

Accessor methods to ObjectReferenceTemplate.

ACE_INLINE PortableInterceptor::ObjectReferenceTemplate * TAO_Root_POA::get_adapter_template_i void   )  [protected]
 

Accessor methods to ObjectReferenceTemplate, non locked version.

PortableInterceptor::AdapterManagerId TAO_Root_POA::get_manager_id ACE_ENV_SINGLE_ARG_DECL   )  throw (CORBA::SystemException)
 

Todo:
At the moment to POAManagerFactory is implemented and the POAManager has the get_id method this can be zapped, IORInfo can then just call get_id

ACE_INLINE PortableInterceptor::ObjectReferenceFactory * TAO_Root_POA::get_obj_ref_factory ACE_ENV_SINGLE_ARG_DECL   )  throw (CORBA::SystemException) [protected]
 

Accessor methods to PortableInterceptor::ObjectReferenceFactory.

CORBA::Policy_ptr TAO_Root_POA::get_policy CORBA::PolicyType policy  ACE_ENV_ARG_DECL  ) 
 

Get the set policy of the given type.

PortableServer::Servant TAO_Root_POA::get_servant ACE_ENV_SINGLE_ARG_DECL_WITH_DEFAULTS   )  throw (CORBA::SystemException, PortableServer::POA::NoServant, PortableServer::POA::WrongPolicy) [virtual]
 

Implements PortableServer::POA.

PortableServer::Servant TAO_Root_POA::get_servant_i ACE_ENV_SINGLE_ARG_DECL_WITH_DEFAULTS   )  throw (CORBA::SystemException, PortableServer::POA::WrongPolicy) [protected]
 

PortableServer::ServantManager_ptr TAO_Root_POA::get_servant_manager ACE_ENV_SINGLE_ARG_DECL_WITH_DEFAULTS   )  throw (CORBA::SystemException, PortableServer::POA::WrongPolicy) [virtual]
 

Implements PortableServer::POA.

bool TAO_Root_POA::has_system_id void   )  const
 

CORBA::OctetSeq * TAO_Root_POA::id ACE_ENV_SINGLE_ARG_DECL_WITH_DEFAULTS   )  throw (CORBA::SystemException) [virtual]
 

Implements PortableServer::POA.

CORBA::Object_ptr TAO_Root_POA::id_to_reference const PortableServer::ObjectId &oid  ACE_ENV_ARG_DECL_WITH_DEFAULTS  )  throw (CORBA::SystemException, PortableServer::POA::ObjectNotActive, PortableServer::POA::WrongPolicy)
 

CORBA::Object_ptr TAO_Root_POA::id_to_reference_i const PortableServer::ObjectId oid,
bool indirect  ACE_ENV_ARG_DECL
throw (CORBA::SystemException, PortableServer::POA::ObjectNotActive, PortableServer::POA::WrongPolicy)
 

PortableServer::Servant TAO_Root_POA::id_to_servant const PortableServer::ObjectId &oid  ACE_ENV_ARG_DECL_WITH_DEFAULTS  )  throw (CORBA::SystemException, PortableServer::POA::ObjectNotActive, PortableServer::POA::WrongPolicy)
 

PortableServer::Servant TAO_Root_POA::id_to_servant_i const PortableServer::ObjectId &oid  ACE_ENV_ARG_DECL  )  throw (CORBA::SystemException, PortableServer::POA::ObjectNotActive, PortableServer::POA::WrongPolicy) [protected]
 

const char * TAO_Root_POA::imr_client_adapter_name void   )  [static]
 

Gets the value of TAO_POA_Static_Resources::imr_client_adapter_name_.

void TAO_Root_POA::imr_client_adapter_name const char *  name  )  [static]
 

Sets the value of TAO_POA_Static_Resources::imr_client_adapter_name_.

ACE_INLINE CORBA::ULong TAO_Root_POA::increment_outstanding_requests void   )  [protected]
 

CORBA::Object_ptr TAO_Root_POA::invoke_key_to_object ACE_ENV_SINGLE_ARG_DECL   ) 
 

CORBA::Object_ptr TAO_Root_POA::invoke_key_to_object_helper_i const char *  repository_id,
const PortableServer::ObjectId &id  ACE_ENV_ARG_DECL_WITH_DEFAULTS
throw (CORBA::SystemException)
 

CORBA::Boolean TAO_Root_POA::is_persistent void   )  const
 

bool TAO_Root_POA::is_poa_generated CORBA::Object_ptr  reference,
PortableServer::ObjectId &system_id  ACE_ENV_ARG_DECL
 

int TAO_Root_POA::is_poa_generated_id const PortableServer::ObjectId id  ) 
 

bool TAO_Root_POA::is_servant_activation_allowed PortableServer::Servant  servant,
int &  wait_occurred_restart_call
 

int TAO_Root_POA::is_servant_active PortableServer::Servant  servant,
int &  wait_occurred_restart_call
 

CORBA::Object_ptr TAO_Root_POA::key_to_object const TAO::ObjectKey key,
const char *  type_id,
TAO_ServantBase servant,
CORBA::Boolean  collocated,
CORBA::Short  priority,
bool indirect  ACE_ENV_ARG_DECL
[protected]
 

Wrapper for the ORB's key_to_object that will alter the object pointer if the ImplRepo is used.

TAO_Stub * TAO_Root_POA::key_to_stub const TAO::ObjectKey key,
const char *  type_id,
CORBA::Short priority  ACE_ENV_ARG_DECL
 

Create the correct stub, properly initialized with the attributes and policies attached to the current POA.

TAO_Stub * TAO_Root_POA::key_to_stub_i const TAO::ObjectKey key,
const char *  type_id,
CORBA::Short priority  ACE_ENV_ARG_DECL
[protected, virtual]
 

Like key_to_stub() but assume that the ORB is not shutting down.

PortableServer::Servant TAO_Root_POA::locate_servant_i const char *  operation,
const PortableServer::ObjectId id,
TAO::Portable_Server::Servant_Upcall servant_upcall,
TAO::Portable_Server::POA_Current_Impl poa_current_impl,
int &wait_occurred_restart_call  ACE_ENV_ARG_DECL
[protected]
 

TAO_SERVANT_LOCATION TAO_Root_POA::locate_servant_i const PortableServer::ObjectId id,
PortableServer::Servant &servant  ACE_ENV_ARG_DECL
[protected]
 

ACE_INLINE ACE_Lock & TAO_Root_POA::lock void   ) 
 

ACE_INLINE const ACE_CString & TAO_Root_POA::name void   )  const
 

ACE_INLINE char TAO_Root_POA::name_separator void   )  [static]
 

ACE_INLINE CORBA::ULong TAO_Root_POA::name_separator_length void   )  [static]
 

TAO_Root_POA * TAO_Root_POA::new_POA const String name,
TAO_POA_Manager poa_manager,
const TAO_POA_Policy_Set policies,
TAO_Root_POA parent,
ACE_Lock lock,
TAO_SYNCH_MUTEX thread_lock,
TAO_ORB_Core orb_core,
TAO_Object_Adapter *object_adapter  ACE_ENV_ARG_DECL
[protected, virtual]
 

Template method for creating new POA's of this type.

ACE_INLINE char TAO_Root_POA::non_root_key_char void   )  [static, protected]
 

TAO_Object_Adapter & TAO_Root_POA::object_adapter void   ) 
 

ACE_INLINE TAO_ORB_Core & TAO_Root_POA::orb_core void   )  const
 

ORB Core for POA.

Reimplemented from CORBA::Object.

TAO::ORT_Adapter * TAO_Root_POA::ORT_adapter ACE_ENV_SINGLE_ARG_DECL   )  throw (CORBA::SystemException) [protected]
 

Get the ORT adapter, in case there is no adapter yet, this method will try to create one and hold the POA lock

TAO::ORT_Adapter_Factory * TAO_Root_POA::ORT_adapter_factory void   )  [protected]
 

const char * TAO_Root_POA::ort_adapter_factory_name void   )  [static]
 

void TAO_Root_POA::ort_adapter_factory_name const char *  name  )  [static]
 

TAO::ORT_Adapter * TAO_Root_POA::ORT_adapter_i void   )  [protected]
 

Get the ORT adapter, in case there is no adapter yet, this method will try to create one but assumes the POA lock is already hold

ACE_INLINE void TAO_Root_POA::outstanding_requests CORBA::ULong  new_outstanding_requests  )  [protected]
 

ACE_INLINE CORBA::ULong TAO_Root_POA::outstanding_requests void   )  const
 

int TAO_Root_POA::parse_ir_object_key const TAO::ObjectKey object_key,
PortableServer::ObjectId user_id
[static]
 

Calls protected static method used when POACurrent is not appropriate.

int TAO_Root_POA::parse_key const TAO::ObjectKey key,
TAO_Object_Adapter::poa_name poa_system_name,
PortableServer::ObjectId system_id,
CORBA::Boolean is_root,
CORBA::Boolean is_persistent,
CORBA::Boolean is_system_id,
TAO::Portable_Server::Temporary_Creation_Time poa_creation_time
[static, protected]
 

ACE_INLINE CORBA::Boolean TAO_Root_POA::persistent void   )  [protected]
 

ACE_INLINE char TAO_Root_POA::persistent_key_char void   )  [static, protected]
 

ACE_INLINE CORBA::ULong TAO_Root_POA::persistent_key_type_length void   )  [static, protected]
 

void TAO_Root_POA::poa_activated_hook  )  [virtual]
 

Hook - The POA has been (or is being) activated.

These hooks are needed by the CSD strategy to override and no-ops by default.

void TAO_Root_POA::poa_deactivated_hook  )  [virtual]
 

Hook - The POA has been deactivated.

ACE_INLINE TAO_POA_Policy_Set & TAO_Root_POA::policies void   ) 
 

Accessor for POA policies.

void TAO_Root_POA::post_invoke_servant_cleanup const PortableServer::ObjectId system_id,
const TAO::Portable_Server::Servant_Upcall servant_upcall
 

TAO::Portable_Server::Cached_Policies::PriorityModel TAO_Root_POA::priority_model void   )  const
 

int TAO_Root_POA::rebind_using_user_id_and_system_id PortableServer::Servant  servant,
const PortableServer::ObjectId user_id,
const PortableServer::ObjectId system_id,
TAO::Portable_Server::Servant_Upcall servant_upcall
 

PortableServer::ObjectId * TAO_Root_POA::reference_to_id CORBA::Object_ptr reference  ACE_ENV_ARG_DECL_WITH_DEFAULTS  )  throw (CORBA::SystemException, PortableServer::POA::WrongAdapter, PortableServer::POA::WrongPolicy)
 

PortableServer::Servant TAO_Root_POA::reference_to_servant CORBA::Object_ptr reference  ACE_ENV_ARG_DECL_WITH_DEFAULTS  )  throw (CORBA::SystemException, PortableServer::POA::ObjectNotActive, PortableServer::POA::WrongAdapter, PortableServer::POA::WrongPolicy)
 

PortableServer::Servant TAO_Root_POA::reference_to_servant_i CORBA::Object_ptr reference  ACE_ENV_ARG_DECL_WITH_DEFAULTS  )  throw (CORBA::SystemException, PortableServer::POA::ObjectNotActive, PortableServer::POA::WrongAdapter, PortableServer::POA::WrongPolicy) [protected]
 

void TAO_Root_POA::remove_from_parent_i ACE_ENV_SINGLE_ARG_DECL   )  [protected, virtual]
 

Reimplemented in TAO_Regular_POA.

CORBA::Boolean TAO_Root_POA::root void   )  const [protected, virtual]
 

Reimplemented in TAO_Regular_POA.

ACE_INLINE char TAO_Root_POA::root_key_char void   )  [static, protected]
 

ACE_INLINE char TAO_Root_POA::root_key_type void   )  [protected, virtual]
 

Reimplemented in TAO_Regular_POA.

ACE_INLINE CORBA::ULong TAO_Root_POA::root_key_type_length void   )  [static, protected]
 

void TAO_Root_POA::save_ior_component const IOP::TaggedComponent &component  ACE_ENV_ARG_DECL  ) 
 

Store the given TaggedComponent for eventual insertion into all object reference profiles.

void TAO_Root_POA::save_ior_component_and_profile_id const IOP::TaggedComponent component,
IOP::ProfileId profile_id  ACE_ENV_ARG_DECL
 

Store the given TaggedComponent for eventual insertion into all object reference profiles with the given ProfileId.

virtual void TAO_Root_POA::servant_activated_hook PortableServer::Servant  servant,
const PortableServer::ObjectId &oid  ACE_ENV_ARG_DECL
[virtual]
 

Hook - A servant has been activated.

virtual void TAO_Root_POA::servant_deactivated_hook PortableServer::Servant  servant,
const PortableServer::ObjectId &oid  ACE_ENV_ARG_DECL
[virtual]
 

Hook - A servant has been deactivated.

ACE_INLINE TAO_SYNCH_CONDITION & TAO_Root_POA::servant_deactivation_condition void   ) 
 

CORBA::Boolean TAO_Root_POA::servant_has_remaining_activations PortableServer::Servant  servant  ) 
 

TAO_SERVANT_LOCATION TAO_Root_POA::servant_present const PortableServer::ObjectId system_id,
PortableServer::Servant &servant  ACE_ENV_ARG_DECL
 

PortableServer::ObjectId* TAO_Root_POA::servant_to_id PortableServer::Servant p_servant  ACE_ENV_ARG_DECL_WITH_DEFAULTS  )  throw (CORBA::SystemException, PortableServer::POA::ServantNotActive, PortableServer::POA::WrongPolicy)
 

PortableServer::ObjectId * TAO_Root_POA::servant_to_id_i PortableServer::Servant servant  ACE_ENV_ARG_DECL  )  throw (CORBA::SystemException, PortableServer::POA::ServantNotActive, PortableServer::POA::WrongPolicy)
 

CORBA::Object_ptr TAO_Root_POA::servant_to_reference PortableServer::Servant p_servant  ACE_ENV_ARG_DECL_WITH_DEFAULTS  )  throw (CORBA::SystemException, PortableServer::POA::ServantNotActive, PortableServer::POA::WrongPolicy)
 

CORBA::Object_ptr TAO_Root_POA::servant_to_reference_i PortableServer::Servant p_servant  ACE_ENV_ARG_DECL_WITH_DEFAULTS  )  throw (CORBA::SystemException, PortableServer::POA::ServantNotActive, PortableServer::POA::WrongPolicy) [protected]
 

PortableServer::ObjectId* TAO_Root_POA::servant_to_user_id PortableServer::Servant p_servant  ACE_ENV_ARG_DECL_WITH_DEFAULTS  )  throw (CORBA::SystemException, PortableServer::POA::ServantNotActive, PortableServer::POA::WrongPolicy)
 

CORBA::Short TAO_Root_POA::server_priority void   )  const
 

CORBA::Policy * TAO_Root_POA::server_protocol void   )  [virtual]
 

void TAO_Root_POA::set_folded_name TAO_Root_POA parent  )  [protected]
 

void TAO_Root_POA::set_id TAO_Root_POA parent  )  [protected]
 

void TAO_Root_POA::set_obj_ref_factory PortableInterceptor::ObjectReferenceFactory *current_factory  ACE_ENV_ARG_DECL  )  [protected]
 

Set the object reference factory.

void TAO_Root_POA::set_servant PortableServer::Servant servant  ACE_ENV_ARG_DECL_WITH_DEFAULTS  )  throw (CORBA::SystemException, PortableServer::POA::WrongPolicy)
 

void TAO_Root_POA::set_servant_manager PortableServer::ServantManager_ptr imgr  ACE_ENV_ARG_DECL_WITH_DEFAULTS  )  throw (CORBA::SystemException, PortableServer::POA::WrongPolicy)
 

ACE_INLINE CORBA::Boolean TAO_Root_POA::system_id void   ) 
 

ACE_INLINE char TAO_Root_POA::system_id_key_char void   )  [static, protected]
 

ACE_INLINE CORBA::ULong TAO_Root_POA::system_id_key_type_length void   )  [static, protected]
 

ACE_INLINE const TAO_Object_Adapter::poa_name & TAO_Root_POA::system_name void   )  const
 

TAO_POA_Manager & TAO_Root_POA::tao_poa_manager  ) 
 

Return the POA Manager related to this POA.

void TAO_Root_POA::the_activator PortableServer::AdapterActivator_ptr adapter_activator  ACE_ENV_ARG_DECL_WITH_DEFAULTS  )  throw (CORBA::SystemException)
 

PortableServer::AdapterActivator_ptr TAO_Root_POA::the_activator ACE_ENV_SINGLE_ARG_DECL_WITH_DEFAULTS   )  throw (CORBA::SystemException) [virtual]
 

Implements PortableServer::POA.

PortableServer::POAList * TAO_Root_POA::the_children ACE_ENV_SINGLE_ARG_DECL_WITH_DEFAULTS   )  throw (CORBA::SystemException) [virtual]
 

Implements PortableServer::POA.

PortableServer::POAList * TAO_Root_POA::the_children_i ACE_ENV_SINGLE_ARG_DECL   )  throw (CORBA::SystemException) [protected]
 

char* TAO_Root_POA::the_name ACE_ENV_SINGLE_ARG_DECL_WITH_DEFAULTS   )  throw (CORBA::SystemException) [virtual]
 

Implements PortableServer::POA.

PortableServer::POA_ptr TAO_Root_POA::the_parent ACE_ENV_SINGLE_ARG_DECL_WITH_DEFAULTS   )  throw (CORBA::SystemException) [virtual]
 

Implements PortableServer::POA.

Reimplemented in TAO_Regular_POA.

PortableServer::POAManager_ptr TAO_Root_POA::the_POAManager ACE_ENV_SINGLE_ARG_DECL_WITH_DEFAULTS   )  throw (CORBA::SystemException) [virtual]
 

Implements PortableServer::POA.

ACE_INLINE void * TAO_Root_POA::thread_pool void   )  const [virtual]
 

ACE_INLINE char TAO_Root_POA::transient_key_char void   )  [static, protected]
 

int TAO_Root_POA::unbind_using_user_id const PortableServer::ObjectId user_id  ) 
 

ACE_INLINE char TAO_Root_POA::user_id_key_char void   )  [static, protected]
 

PortableServer::Servant TAO_Root_POA::user_id_to_servant_i const PortableServer::ObjectId &oid  ACE_ENV_ARG_DECL  )  throw (CORBA::SystemException, PortableServer::POA::ObjectNotActive, PortableServer::POA::WrongPolicy)
 

bool TAO_Root_POA::validate_lifespan CORBA::Boolean  is_persistent,
const TAO::Portable_Server::Temporary_Creation_Time creation_time
const
 

void TAO_Root_POA::wait_for_completions CORBA::Boolean wait_for_completion  ACE_ENV_ARG_DECL  )  [protected]
 

ACE_INLINE CORBA::Boolean TAO_Root_POA::waiting_destruction void   )  const
 

CORBA::ULong TAO_Root_POA::waiting_servant_deactivation void   )  const
 


Friends And Related Function Documentation

friend class TAO::Portable_Server::Non_Servant_Upcall [friend]
 

friend class TAO::Portable_Server::Servant_Upcall [friend]
 

friend class TAO_IORInfo [friend]
 

friend class TAO_Object_Adapter [friend]
 

friend class TAO_POA_Manager [friend]
 

friend class TAO_RT_Collocation_Resolver [friend]
 


Member Data Documentation

TAO::Portable_Server::Active_Policy_Strategies TAO_Root_POA::active_policy_strategies_ [protected]
 

PortableServer::AdapterActivator_var TAO_Root_POA::adapter_activator_ [protected]
 

PortableInterceptor::AdapterState TAO_Root_POA::adapter_state_ [protected]
 

Adapter can be accepting, rejecting etc.

TAO::Portable_Server::Cached_Policies TAO_Root_POA::cached_policies_ [protected]
 

CORBA::ULong TAO_Root_POA::caller_key_to_object_
 

CHILDREN TAO_Root_POA::children_ [protected]
 

CORBA::Boolean TAO_Root_POA::cleanup_in_progress_ [protected]
 

TAO_Object_Adapter::poa_name TAO_Root_POA::folded_name_ [protected]
 

CORBA::OctetSeq TAO_Root_POA::id_ [protected]
 

Key_To_Object_Params TAO_Root_POA::key_to_object_params_
 

ACE_Lock& TAO_Root_POA::lock_ [protected]
 

String TAO_Root_POA::name_ [protected]
 

TAO_Object_Adapter* TAO_Root_POA::object_adapter_ [protected]
 

The object adapter we belong to.

TAO_BEGIN_VERSIONED_NAMESPACE_DECL CORBA::Octet const TAO_Root_POA::objectkey_prefix [static]
 

Initial value:

 {
  024, 
  001, 
  017, 
  000
}

TAO_ORB_Core& TAO_Root_POA::orb_core_ [protected]
 

Reimplemented from CORBA::Object.

TAO::ORT_Adapter* TAO_Root_POA::ort_adapter_ [protected]
 

Pointer to the object reference template adapter.

CORBA::ULong TAO_Root_POA::outstanding_requests_ [protected]
 

TAO_SYNCH_CONDITION TAO_Root_POA::outstanding_requests_condition_ [protected]
 

TAO_POA_Manager& TAO_Root_POA::poa_manager_ [protected]
 

The POA Manager belonging to this POA.

TAO_POA_Policy_Set TAO_Root_POA::policies_ [protected]
 

ACE_Array_Base<IOP::ProfileId> TAO_Root_POA::profile_id_array_ [protected]
 

TAO_SYNCH_CONDITION TAO_Root_POA::servant_deactivation_condition_ [protected]
 

PortableServer::Servant TAO_Root_POA::servant_for_key_to_object_
 

TAO_Object_Adapter::poa_name_var TAO_Root_POA::system_name_ [protected]
 

IOP::TaggedComponentList TAO_Root_POA::tagged_component_ [protected]
 

IOP::TaggedComponentList TAO_Root_POA::tagged_component_id_ [protected]
 

CORBA::Boolean TAO_Root_POA::wait_for_completion_pending_ [protected]
 

CORBA::Boolean TAO_Root_POA::waiting_destruction_ [protected]
 


The documentation for this class was generated from the following files:
Generated on Tue Dec 20 23:35:05 2005 for TAO_PortableServer by  doxygen 1.3.9.1