|
TAO_AV
2.2.6
|
The "B" side of a streamendpoint. More...
#include <AVStreams_i.h>


Public Member Functions | |
| TAO_StreamEndPoint_B (void) | |
| Constructor. More... | |
| virtual CORBA::Boolean | multiconnect (AVStreams::streamQoS &the_qos, AVStreams::flowSpec &the_spec) |
| Used for internet-style multicast. More... | |
| virtual | ~TAO_StreamEndPoint_B (void) |
| Destructor. More... | |
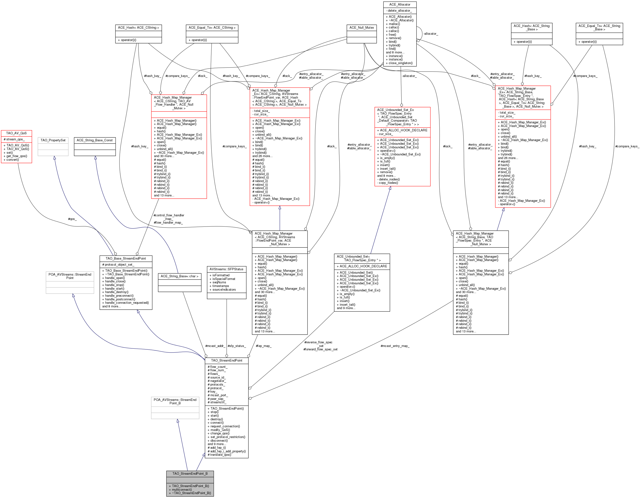
Public Member Functions inherited from TAO_StreamEndPoint | |
| TAO_StreamEndPoint (void) | |
| Constructor. More... | |
| virtual void | stop (const AVStreams::flowSpec &the_spec) |
| Stop the stream. Empty the_spec means, for all the flows. More... | |
| virtual void | start (const AVStreams::flowSpec &the_spec) |
| Start the stream, Empty the_spec means, for all the flows. More... | |
| virtual void | destroy (const AVStreams::flowSpec &the_spec) |
| Destroy the stream, Empty the_spec means, for all the flows. More... | |
| virtual CORBA::Boolean | connect (AVStreams::StreamEndPoint_ptr responder, AVStreams::streamQoS &qos_spec, const AVStreams::flowSpec &the_spec) |
| Called by StreamCtrl. responder is the peer to connect to. More... | |
| virtual CORBA::Boolean | request_connection (AVStreams::StreamEndPoint_ptr initiator, CORBA::Boolean is_mcast, AVStreams::streamQoS &qos, AVStreams::flowSpec &the_spec) |
| virtual CORBA::Boolean | modify_QoS (AVStreams::streamQoS &new_qos, const AVStreams::flowSpec &the_flows) |
| Change the transport qos on a stream. More... | |
| virtual int | change_qos (AVStreams::streamQoS &new_qos, const AVStreams::flowSpec &the_flows) |
| virtual CORBA::Boolean | set_protocol_restriction (const AVStreams::protocolSpec &the_pspec) |
| Used to restrict the set of protocols. More... | |
| virtual void | disconnect (const AVStreams::flowSpec &the_spec) |
| disconnect the flows More... | |
| virtual void | set_FPStatus (const AVStreams::flowSpec &the_spec, const char *fp_name, const CORBA::Any &fp_settings) |
| Used to control the flow. More... | |
| virtual CORBA::Object_ptr | get_fep (const char *flow_name) |
| Not implemented in the light profile, throws notsupported. More... | |
| virtual char * | add_fep (CORBA::Object_ptr the_fep) |
| Not implemented in the light profile, throws notsupported. More... | |
| virtual void | remove_fep (const char *fep_name) |
| Not implemented in the light profile, throws notsupported. More... | |
| virtual void | set_negotiator (AVStreams::Negotiator_ptr new_negotiator) |
| Used to "attach" a negotiator to the endpoint. More... | |
| virtual void | set_key (const char *flow_name, const AVStreams::key &the_key) |
| Used for public key encryption. More... | |
| virtual void | set_source_id (CORBA::Long source_id) |
| Used to set a unique id for packets sent by this streamendpoint. More... | |
| virtual | ~TAO_StreamEndPoint (void) |
| Destructor. More... | |
| CORBA::Boolean | multiconnect (AVStreams::streamQoS &the_qos, AVStreams::flowSpec &the_spec) |
Public Member Functions inherited from TAO_Base_StreamEndPoint | |
| TAO_Base_StreamEndPoint (void) | |
| virtual | ~TAO_Base_StreamEndPoint (void) |
| virtual int | handle_open (void) |
| called when streamendpoint is instantiated More... | |
| virtual int | handle_close (void) |
| called when streamendpoint is being destructed More... | |
| virtual int | handle_stop (const AVStreams::flowSpec &the_spec) |
| Application needs to define this. More... | |
| virtual int | handle_start (const AVStreams::flowSpec &the_spec) |
| Application needs to define this. More... | |
| virtual int | handle_destroy (const AVStreams::flowSpec &the_spec) |
| Application needs to define this. More... | |
| virtual CORBA::Boolean | handle_preconnect (AVStreams::flowSpec &the_spec) |
| Application needs to define this. More... | |
| virtual CORBA::Boolean | handle_postconnect (AVStreams::flowSpec &the_spec) |
| Application needs to define this. More... | |
| virtual CORBA::Boolean | handle_connection_requested (AVStreams::flowSpec &the_spec) |
| Application needs to define this. More... | |
| virtual int | get_callback (const char *flowname, TAO_AV_Callback *&callback) |
| virtual int | get_control_callback (const char *flowname, TAO_AV_Callback *&callback) |
| virtual int | set_protocol_object (const char *flowname, TAO_AV_Protocol_Object *object) |
| virtual void | set_flow_handler (const char *flowname, TAO_AV_Flow_Handler *handler) |
| virtual void | set_control_flow_handler (const char *flowname, TAO_AV_Flow_Handler *handler) |
| TAO_AV_QoS & | qos (void) |
| void | protocol_object_set (void) |
| int | is_protocol_object_set (void) |
Additional Inherited Members | |
Protected Member Functions inherited from TAO_StreamEndPoint | |
| char * | add_fep_i (AVStreams::FlowEndPoint_ptr fep) |
| Helper methods to implement add_fep() More... | |
| char * | add_fep_i_add_property (AVStreams::FlowEndPoint_ptr fep) |
| int | translate_qos (const AVStreams::streamQoS &application_qos, AVStreams::streamQoS &network_qos) |
| translate from application level to network level qos. More... | |
Protected Attributes inherited from TAO_StreamEndPoint | |
| u_int | flow_count_ |
| u_int | flow_num_ |
| current flow number used for system generation of flow names. More... | |
| FlowEndPoint_Map | fep_map_ |
| hash table for the flownames and its corresponding flowEndpoint reference. More... | |
| AVStreams::flowSpec | flows_ |
| sequence of supported flow names. More... | |
| CORBA::Long | source_id_ |
| source id used for multicast. More... | |
| AVStreams::Negotiator_var | negotiator_ |
| our local negotiator for QoS. More... | |
| AVStreams::protocolSpec | protocols_ |
| Our available list of protocols. More... | |
| CORBA::String_var | protocol_ |
| Chosen protocol for this streamendpoint based on availableprotocols property. More... | |
| AVStreams::key | key_ |
| Key used for encryption. More... | |
| u_short | mcast_port_ |
| ACE_CString | mcast_addr_ |
| ACE_Hash_Map_Manager < ACE_CString, TAO_FlowSpec_Entry *, ACE_Null_Mutex > | mcast_entry_map_ |
| TAO_AV_FlowSpecSet | forward_flow_spec_set |
| TAO_AV_FlowSpecSet | reverse_flow_spec_set |
| AVStreams::StreamEndPoint_var | peer_sep_ |
| AVStreams::SFPStatus * | sfp_status_ |
| AVStreams::StreamCtrl_var | streamctrl_ |
Protected Attributes inherited from TAO_Base_StreamEndPoint | |
| TAO_AV_QoS | qos_ |
| Flow_Handler_Map | flow_handler_map_ |
| Flow_Handler_Map | control_flow_handler_map_ |
| int | protocol_object_set_ |
The "B" side of a streamendpoint.
| TAO_StreamEndPoint_B::TAO_StreamEndPoint_B | ( | void | ) |
Constructor.
|
virtual |
Destructor.
|
virtual |
Used for internet-style multicast.
1.8.6