|
ACE
6.5.15
|
A manager for asynchronous event demultiplexing on Win32. More...
#include <WIN32_Proactor.h>


Public Member Functions | |
| ACE_WIN32_Proactor (size_t number_of_threads=0, bool used_with_reactor_event_loop=false) | |
| A do nothing constructor. More... | |
| virtual | ~ACE_WIN32_Proactor (void) |
| Virtual destruction. More... | |
| virtual int | close (void) |
| Close the IO completion port. More... | |
| virtual int | register_handle (ACE_HANDLE handle, const void *completion_key) |
| virtual int | handle_events (ACE_Time_Value &wait_time) |
| virtual int | handle_events (void) |
| virtual int | post_completion (ACE_WIN32_Asynch_Result *result) |
| int | wake_up_dispatch_threads (void) |
| Add wakeup dispatch threads (reinit). More... | |
| int | close_dispatch_threads (int wait) |
| Close all dispatch threads. More... | |
| size_t | number_of_threads (void) const |
Get number of thread used as a parameter to CreateIoCompletionPort. More... | |
| void | number_of_threads (size_t threads) |
Set number of thread used as a parameter to CreateIoCompletionPort. More... | |
| virtual ACE_HANDLE | get_handle (void) const |
| Get the event handle. More... | |
| virtual ACE_Asynch_Read_Stream_Impl * | create_asynch_read_stream (void) |
| Create the correct implementation class for doing Asynch_Read_Stream. More... | |
| virtual ACE_Asynch_Write_Stream_Impl * | create_asynch_write_stream (void) |
| Create the correct implementation class for doing Asynch_Write_Stream. More... | |
| virtual ACE_Asynch_Read_File_Impl * | create_asynch_read_file (void) |
| Create the correct implementation class for doing Asynch_Read_File. More... | |
| virtual ACE_Asynch_Write_File_Impl * | create_asynch_write_file (void) |
| Create the correct implementation class for doing Asynch_Write_File. More... | |
| virtual ACE_Asynch_Read_Dgram_Impl * | create_asynch_read_dgram (void) |
| virtual ACE_Asynch_Write_Dgram_Impl * | create_asynch_write_dgram (void) |
| virtual ACE_Asynch_Accept_Impl * | create_asynch_accept (void) |
| Create the correct implementation class for doing Asynch_Accept. More... | |
| virtual ACE_Asynch_Connect_Impl * | create_asynch_connect (void) |
| Create the correct implementation class for doing Asynch_Connect. More... | |
| virtual ACE_Asynch_Transmit_File_Impl * | create_asynch_transmit_file (void) |
| Create the correct implementation class for doing Asynch_Transmit_File. More... | |
| virtual ACE_Asynch_Read_Stream_Result_Impl * | create_asynch_read_stream_result (const ACE_Handler::Proxy_Ptr &handler_proxy, ACE_HANDLE handle, ACE_Message_Block &message_block, size_t bytes_to_read, const void *act, ACE_HANDLE event, int priority, int signal_number=0) |
| Create the correct implementation class for ACE_Asynch_Read_Stream::Result class. More... | |
| virtual ACE_Asynch_Write_Stream_Result_Impl * | create_asynch_write_stream_result (const ACE_Handler::Proxy_Ptr &handler_proxy, ACE_HANDLE handle, ACE_Message_Block &message_block, size_t bytes_to_write, const void *act, ACE_HANDLE event, int priority, int signal_number=0) |
| Create the correct implementation class for ACE_Asynch_Write_Stream::Result. More... | |
| virtual ACE_Asynch_Read_File_Result_Impl * | create_asynch_read_file_result (const ACE_Handler::Proxy_Ptr &handler_proxy, ACE_HANDLE handle, ACE_Message_Block &message_block, size_t bytes_to_read, const void *act, u_long offset, u_long offset_high, ACE_HANDLE event, int priority, int signal_number=0) |
| Create the correct implementation class for ACE_Asynch_Read_File::Result. More... | |
| virtual ACE_Asynch_Write_File_Result_Impl * | create_asynch_write_file_result (const ACE_Handler::Proxy_Ptr &handler_proxy, ACE_HANDLE handle, ACE_Message_Block &message_block, size_t bytes_to_write, const void *act, u_long offset, u_long offset_high, ACE_HANDLE event, int priority, int signal_number=0) |
| Create the correct implementation class for ACE_Asynch_Write_File::Result. More... | |
| virtual ACE_Asynch_Read_Dgram_Result_Impl * | create_asynch_read_dgram_result (const ACE_Handler::Proxy_Ptr &handler_proxy, ACE_HANDLE handle, ACE_Message_Block *message_block, size_t bytes_to_read, int flags, int protocol_family, const void *act, ACE_HANDLE event, int priority, int signal_number=0) |
| Create the correct implementation class for ACE_Asynch_Read_Dgram::Result. More... | |
| virtual ACE_Asynch_Write_Dgram_Result_Impl * | create_asynch_write_dgram_result (const ACE_Handler::Proxy_Ptr &handler_proxy, ACE_HANDLE handle, ACE_Message_Block *message_block, size_t bytes_to_write, int flags, const void *act, ACE_HANDLE event, int priority, int signal_number=0) |
| Create the correct implementation class for ACE_Asynch_Write_Dgram::Result. More... | |
| virtual ACE_Asynch_Accept_Result_Impl * | create_asynch_accept_result (const ACE_Handler::Proxy_Ptr &handler_proxy, ACE_HANDLE listen_handle, ACE_HANDLE accept_handle, ACE_Message_Block &message_block, size_t bytes_to_read, const void *act, ACE_HANDLE event, int priority, int signal_number=0) |
| Create the correct implementation class for ACE_Asynch_Accept::Result. More... | |
| virtual ACE_Asynch_Connect_Result_Impl * | create_asynch_connect_result (const ACE_Handler::Proxy_Ptr &handler_proxy, ACE_HANDLE connect_handle, const void *act, ACE_HANDLE event, int priority, int signal_number=0) |
| Create the correct implementation class for ACE_Asynch_Connect::Result. More... | |
| virtual ACE_Asynch_Transmit_File_Result_Impl * | create_asynch_transmit_file_result (const ACE_Handler::Proxy_Ptr &handler_proxy, ACE_HANDLE socket, ACE_HANDLE file, ACE_Asynch_Transmit_File::Header_And_Trailer *header_and_trailer, size_t bytes_to_write, u_long offset, u_long offset_high, size_t bytes_per_send, u_long flags, const void *act, ACE_HANDLE event, int priority, int signal_number=0) |
| Create the correct implementation class for ACE_Asynch_Transmit_File::Result. More... | |
| virtual ACE_Asynch_Result_Impl * | create_asynch_timer (const ACE_Handler::Proxy_Ptr &handler_proxy, const void *act, const ACE_Time_Value &tv, ACE_HANDLE event, int priority, int signal_number=0) |
Public Member Functions inherited from ACE_Proactor_Impl | |
| virtual | ~ACE_Proactor_Impl (void) |
| Virtual destruction. More... | |
Public Member Functions inherited from ACE_Event_Handler | |
| virtual | ~ACE_Event_Handler (void) |
| Destructor is virtual to enable proper cleanup. More... | |
| virtual void | set_handle (ACE_HANDLE) |
| Set the I/O handle. More... | |
| virtual int | priority (void) const |
| virtual void | priority (int priority) |
| Set the priority of the Event_Handler. More... | |
| virtual int | handle_input (ACE_HANDLE fd=ACE_INVALID_HANDLE) |
| Called when input events occur (e.g., connection or data). More... | |
| virtual int | handle_output (ACE_HANDLE fd=ACE_INVALID_HANDLE) |
| virtual int | handle_exception (ACE_HANDLE fd=ACE_INVALID_HANDLE) |
| Called when an exceptional events occur (e.g., SIGURG). More... | |
| virtual int | handle_timeout (const ACE_Time_Value ¤t_time, const void *act=0) |
| virtual int | handle_exit (ACE_Process *) |
| Called when a process exits. More... | |
| virtual int | resume_handler (void) |
| virtual int | handle_qos (ACE_HANDLE=ACE_INVALID_HANDLE) |
| virtual int | handle_group_qos (ACE_HANDLE=ACE_INVALID_HANDLE) |
| virtual void | reactor (ACE_Reactor *reactor) |
| Set the event demultiplexors. More... | |
| virtual ACE_Reactor * | reactor (void) const |
| Get the event demultiplexors. More... | |
| virtual ACE_Reactor_Timer_Interface * | reactor_timer_interface (void) const |
| Get only the reactor's timer related interface. More... | |
| virtual Reference_Count | add_reference (void) |
| Increment reference count on the handler. More... | |
| virtual Reference_Count | remove_reference (void) |
| Decrement reference count on the handler. More... | |
| Reference_Counting_Policy & | reference_counting_policy (void) |
| Current Reference_Counting_Policy. More... | |
Protected Member Functions | |
| ACE_Asynch_Pseudo_Task & | get_asynch_pseudo_task (void) |
| Task to process pseudo-asynchronous operations. More... | |
| virtual int | handle_signal (int signum, siginfo_t *=0, ucontext_t *=0) |
| virtual int | handle_close (ACE_HANDLE handle, ACE_Reactor_Mask close_mask) |
| Called when object is removed from the ACE_Reactor. More... | |
| virtual int | handle_events (unsigned long milli_seconds) |
| void | application_specific_code (ACE_WIN32_Asynch_Result *asynch_result, size_t bytes_transferred, const void *completion_key, u_long error) |
| virtual int | post_wakeup_completions (int how_many) |
Protected Member Functions inherited from ACE_Event_Handler | |
| ACE_Event_Handler (ACE_Reactor *=0, int priority=ACE_Event_Handler::LO_PRIORITY) | |
| Force ACE_Event_Handler to be an abstract base class. More... | |
Protected Attributes | |
| ACE_HANDLE | completion_port_ |
| DWORD | number_of_threads_ |
| ACE_Auto_Event | event_ |
| integrate the event loops of Reactor and the Proactor. More... | |
| bool const | used_with_reactor_event_loop_ |
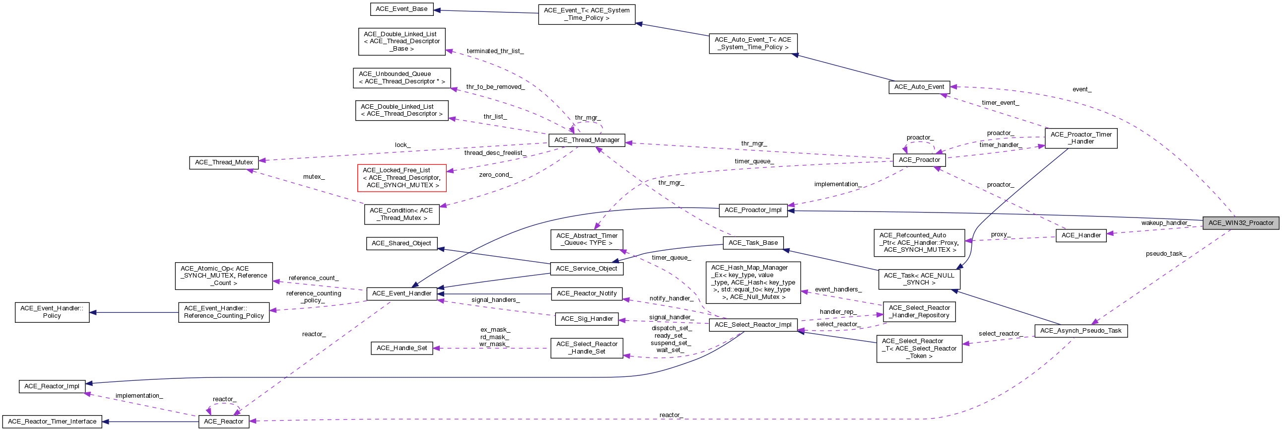
| ACE_Handler | wakeup_handler_ |
| ACE_Asynch_Pseudo_Task | pseudo_task_ |
Protected Attributes inherited from ACE_Event_Handler | |
| Atomic_Reference_Count | reference_count_ |
| Reference count. More... | |
Friends | |
| class | ACE_WIN32_Asynch_Connect |
Additional Inherited Members | |
Public Types inherited from ACE_Event_Handler | |
| enum | { LO_PRIORITY = 0 , HI_PRIORITY = 10 , NULL_MASK = 0 , READ_MASK = (1 << 0) , WRITE_MASK = (1 << 1) , EXCEPT_MASK = (1 << 2) , ACCEPT_MASK = (1 << 3) , CONNECT_MASK = (1 << 4) , TIMER_MASK = (1 << 5) , QOS_MASK = (1 << 6) , GROUP_QOS_MASK = (1 << 7) , SIGNAL_MASK = (1 << 8) , ALL_EVENTS_MASK , RWE_MASK , DONT_CALL = (1 << 9) } |
| enum | { ACE_EVENT_HANDLER_NOT_RESUMED = -1 , ACE_REACTOR_RESUMES_HANDLER = 0 , ACE_APPLICATION_RESUMES_HANDLER } |
| typedef long | Reference_Count |
| Reference count type. More... | |
Static Public Member Functions inherited from ACE_Event_Handler | |
| static ACE_THR_FUNC_RETURN | read_adapter (void *event_handler) |
| static int | register_stdin_handler (ACE_Event_Handler *eh, ACE_Reactor *reactor, ACE_Thread_Manager *thr_mgr, int flags=THR_DETACHED) |
| static int | remove_stdin_handler (ACE_Reactor *reactor, ACE_Thread_Manager *thr_mgr) |
| Performs the inverse of the register_stdin_handler() method. More... | |
Protected Types inherited from ACE_Event_Handler | |
| typedef ACE_Atomic_Op< ACE_SYNCH_MUTEX, Reference_Count > | Atomic_Reference_Count |
| Typedef for implementation of reference counting. More... | |
A manager for asynchronous event demultiplexing on Win32.
See the Proactor pattern description at http://www.dre.vanderbilt.edu/~schmidt/PDF/proactor.pdf for more details.
| ACE_WIN32_Proactor::ACE_WIN32_Proactor | ( | size_t | number_of_threads = 0, |
| bool | used_with_reactor_event_loop = false |
||
| ) |
A do nothing constructor.
|
virtual |
Virtual destruction.
|
protected |
Protect against structured exceptions caused by user code when dispatching handles.
|
virtual |
Close the IO completion port.
Implements ACE_Proactor_Impl.
|
virtual |
Close all dispatch threads.
Implements ACE_Proactor_Impl.
|
virtual |
Create the correct implementation class for doing Asynch_Accept.
Implements ACE_Proactor_Impl.
|
virtual |
Create the correct implementation class for ACE_Asynch_Accept::Result.
Implements ACE_Proactor_Impl.
|
virtual |
Create the correct implementation class for doing Asynch_Connect.
Implements ACE_Proactor_Impl.
|
virtual |
Create the correct implementation class for ACE_Asynch_Connect::Result.
Implements ACE_Proactor_Impl.
|
virtual |
Create the correct implementation class for doing Asynch_Read_Dgram.
Implements ACE_Proactor_Impl.
|
virtual |
Create the correct implementation class for ACE_Asynch_Read_Dgram::Result.
Implements ACE_Proactor_Impl.
|
virtual |
Create the correct implementation class for doing Asynch_Read_File.
Implements ACE_Proactor_Impl.
|
virtual |
Create the correct implementation class for ACE_Asynch_Read_File::Result.
Implements ACE_Proactor_Impl.
|
virtual |
Create the correct implementation class for doing Asynch_Read_Stream.
Implements ACE_Proactor_Impl.
|
virtual |
Create the correct implementation class for ACE_Asynch_Read_Stream::Result class.
Implements ACE_Proactor_Impl.
|
virtual |
Create a timer result object which can be used with the Timer mechanism of the Proactor.
Implements ACE_Proactor_Impl.
|
virtual |
Create the correct implementation class for doing Asynch_Transmit_File.
Implements ACE_Proactor_Impl.
|
virtual |
Create the correct implementation class for ACE_Asynch_Transmit_File::Result.
Implements ACE_Proactor_Impl.
|
virtual |
Create the correct implementation class for doing Asynch_Write_Dgram.
Implements ACE_Proactor_Impl.
|
virtual |
Create the correct implementation class for ACE_Asynch_Write_Dgram::Result.
Implements ACE_Proactor_Impl.
|
virtual |
Create the correct implementation class for doing Asynch_Write_File.
Implements ACE_Proactor_Impl.
|
virtual |
Create the correct implementation class for ACE_Asynch_Write_File::Result.
Implements ACE_Proactor_Impl.
|
virtual |
Create the correct implementation class for doing Asynch_Write_Stream.
Implements ACE_Proactor_Impl.
|
virtual |
Create the correct implementation class for ACE_Asynch_Write_Stream::Result.
Implements ACE_Proactor_Impl.
|
protected |
Task to process pseudo-asynchronous operations.
|
virtual |
Get the event handle.
Implements ACE_Proactor_Impl.
|
protectedvirtual |
Called when object is removed from the ACE_Reactor.
Reimplemented from ACE_Event_Handler.
|
virtual |
Dispatch a single set of events. If wait_time elapses before any events occur, return 0. Return 1 on success i.e., when a completion is dispatched, non-zero (-1) on errors and errno is set accordingly.
Implements ACE_Proactor_Impl.
|
protectedvirtual |
Dispatch a single set of events. If milli_seconds elapses before any events occur, return 0. Return 1 if a completion is dispatched. Return -1 on errors.
|
virtual |
Block indefinitely until at least one event is dispatched. Dispatch a single set of events. Return 1 on success i.e., when a completion is dispatched, non-zero (-1) on errors and errno is set accordingly.
Implements ACE_Proactor_Impl.
|
protectedvirtual |
Called when object is signaled by OS (either via UNIX signals or when a Win32 object becomes signaled).
Reimplemented from ACE_Event_Handler.
|
virtual |
Set number of thread used as a parameter to CreateIoCompletionPort.
Implements ACE_Proactor_Impl.
|
virtual |
Get number of thread used as a parameter to CreateIoCompletionPort.
Implements ACE_Proactor_Impl.
|
virtual |
Post a result to the completion port of the Proactor. If errors occur, the result will be deleted by this method. If successful, the result will be deleted by the Proactor when the result is removed from the completion port. Therefore, the result should have been dynamically allocated and should be orphaned by the user once this method is called.
|
protectedvirtual |
Post how_many completions to the completion port so that all threads can wake up. This is used in conjunction with the run_event_loop().
Implements ACE_Proactor_Impl.
|
virtual |
This method adds the handle to the I/O completion port. This function is a no-op function for Unix systems.
Implements ACE_Proactor_Impl.
|
virtual |
Add wakeup dispatch threads (reinit).
Implements ACE_Proactor_Impl.
|
friend |
|
protected |
Handle for the completion port. Unix doesnt have completion ports.
|
protected |
integrate the event loops of Reactor and the Proactor.
This event is used in conjunction with Reactor when we try to
|
protected |
This number is passed to the CreateIOCompletionPort system call.
|
protected |
Pseudo-task for asynch connect ( NT/2000) In future should removed in XP with ConnectEx support
|
protected |
Flag that indicates whether we are used in conjunction with Reactor.
|
protected |
Handler to handle the wakeups. This works in conjunction with the ACE_Proactor::run_event_loop().