|
TAO_CosNotification
2.2.8
|
Implements the CosNotifyChannelAdmin::SequenceProxyPushSupplier methods. More...
#include <SequenceProxyPushSupplier.h>


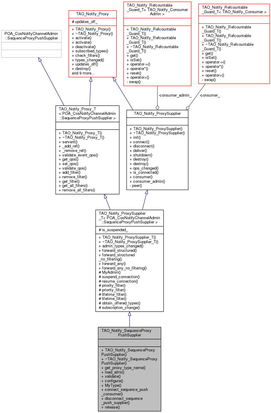
Public Member Functions | |
| TAO_Notify_SequenceProxyPushSupplier (void) | |
| Constructor. More... | |
| virtual | ~TAO_Notify_SequenceProxyPushSupplier () |
| Destructor. More... | |
| virtual const char * | get_proxy_type_name (void) const |
| virtual void | load_attrs (const TAO_Notify::NVPList &attrs) |
| virtual void | validate () |
| virtual void | configure (TAO_Notify_ConsumerAdmin &admin, CosNotifyChannelAdmin::ProxyID_out proxy_id) |
| virtual CosNotifyChannelAdmin::ProxyType | MyType (void) |
| = Servant methods More... | |
| virtual void | connect_sequence_push_consumer (CosNotifyComm::SequencePushConsumer_ptr push_consumer) |
| virtual void | disconnect_sequence_push_supplier () |
| virtual void | release (void) |
| TAO_Notify_Destroy_Callback methods. More... | |
Public Member Functions inherited from TAO_Notify_ProxySupplier_T< POA_CosNotifyChannelAdmin::SequenceProxyPushSupplier > | |
| TAO_Notify_ProxySupplier_T (void) | |
| Constructor. More... | |
| ~TAO_Notify_ProxySupplier_T () | |
| Destructor. More... | |
| virtual void | admin_types_changed (const CosNotification::EventTypeSeq &added, const CosNotification::EventTypeSeq &removed) |
| Notification of subscriptions set at the admin. More... | |
| virtual void | forward_structured (const CosNotification::StructuredEvent &event) |
| virtual void | forward_structured_no_filtering (const CosNotification::StructuredEvent &event) |
| POA_Notify_Internal::Event_Forwarder method. More... | |
| virtual void | forward_any (const CORBA::Any &event) |
| POA_Notify_Internal::Event_Forwarder method. More... | |
| virtual void | forward_any_no_filtering (const CORBA::Any &event) |
| POA_Notify_Internal::Event_Forwarder method. More... | |
Public Member Functions inherited from TAO_Notify_Proxy_T< POA_CosNotifyChannelAdmin::SequenceProxyPushSupplier > | |
| TAO_Notify_Proxy_T (void) | |
| Constructor. More... | |
| ~TAO_Notify_Proxy_T () | |
| Destructor. More... | |
| virtual PortableServer::Servant | servant (void) |
| Implements TAO_Notify_Object::servant method. More... | |
| virtual void | _add_ref (void) |
| ServantBase refcount methods. More... | |
| virtual void | _remove_ref (void) |
| virtual void | validate_event_qos (const CosNotification::QoSProperties &required_qos, CosNotification::NamedPropertyRangeSeq_out available_qos) |
| virtual CosNotification::QoSProperties * | get_qos () |
| virtual void | set_qos (const CosNotification::QoSProperties &qos) |
| Set the QoS Properties. More... | |
| virtual void | validate_qos (const CosNotification::QoSProperties &required_qos, CosNotification::NamedPropertyRangeSeq_out available_qos) |
| virtual CosNotifyFilter::FilterID | add_filter (CosNotifyFilter::Filter_ptr new_filter) |
| virtual void | remove_filter (CosNotifyFilter::FilterID filter) |
| virtual CosNotifyFilter::Filter_ptr | get_filter (CosNotifyFilter::FilterID filter) |
| virtual CosNotifyFilter::FilterIDSeq * | get_all_filters () |
| virtual void | remove_all_filters () |
Public Member Functions inherited from TAO_Notify_Proxy | |
| TAO_Notify_Proxy (void) | |
| Constructor. More... | |
| virtual | ~TAO_Notify_Proxy () |
| Destructor. More... | |
| virtual CORBA::Object_ptr | activate (PortableServer::Servant servant) |
| Activate. More... | |
| virtual CORBA::Object_ptr | activate (PortableServer::Servant servant, CORBA::Long id) |
| Activate with a given ID. More... | |
| void | deactivate (void) |
| Deactivate. More... | |
| void | subscribed_types (TAO_Notify_EventTypeSeq &subscribed_types) |
| Obtain the Proxy's subscribed types. More... | |
| CORBA::Boolean | check_filters (const TAO_Notify_Event *event, TAO_Notify_FilterAdmin &parent_filter_admin, CosNotifyChannelAdmin::InterFilterGroupOperator filter_operator) |
| Check if this event passes the admin and proxy filters. More... | |
| void | types_changed (const TAO_Notify_EventTypeSeq &added, const TAO_Notify_EventTypeSeq &removed) |
| Inform this proxy that the following types are being advertised. More... | |
| CORBA::Boolean | updates_off (void) |
| Have updates been turned off. More... | |
| virtual CosNotification::EventTypeSeq * | obtain_types (CosNotifyChannelAdmin::ObtainInfoMode mode, const TAO_Notify_EventTypeSeq &types) |
| Implement the Obtain Types. More... | |
| virtual void | save_persistent (TAO_Notify::Topology_Saver &saver) |
| virtual void | save_attrs (TAO_Notify::NVPList &attrs) |
| virtual TAO_Notify::Topology_Object * | load_child (const ACE_CString &type, CORBA::Long id, const TAO_Notify::NVPList &attrs) |
| Create a child of the appropriate type and return it. More... | |
Public Member Functions inherited from TAO_Notify::Topology_Parent | |
| bool | child_change (void) |
Public Member Functions inherited from TAO_Notify::Topology_Object | |
| Topology_Object () | |
| The constructor. More... | |
| virtual | ~Topology_Object () |
| The destructor. More... | |
| virtual void | initialize (Topology_Parent *topology_parent) |
| Init this object with data from <rhs>. More... | |
| virtual TAO_Notify_Object::ID | get_id (void) const |
| Find the id associated with topology object. More... | |
| void | get_id_path (IdVec &id_path) const |
| Get the path of id's from the root to this object. More... | |
| bool | is_changed (void) const |
| Is there an unsaved change for this object or its children? More... | |
Public Member Functions inherited from TAO_Notify_Object | |
| virtual | ~TAO_Notify_Object (void) |
| Destructor. More... | |
| ID | id (void) const |
| This Object's ID. More... | |
| void | deactivate (void) |
| Deactivate. More... | |
| bool | has_shutdown (void) |
| Have we been shutdown. returns true if shutdown. More... | |
| void | execute_task (TAO_Notify_Method_Request &method_request) |
| CORBA::Object_ptr | ref (void) |
| Get CORBA Ref. More... | |
| CosNotification::QoSProperties * | get_qos (void) |
| Get the QoS Properties. More... | |
| bool | find_qos_property_value (const char *name, CosNotification::PropertyValue &value) const |
| virtual TAO_Notify_Timer * | timer (void) |
| Obtain the Timer manager associated with this object. More... | |
| TAO_Notify_Event_Manager & | event_manager (void) |
| Accessor for the Event Manager. More... | |
| TAO_Notify_Worker_Task * | get_worker_task (void) |
| Allow access to the underlying worker task. More... | |
Public Member Functions inherited from TAO_Notify_Refcountable | |
| TAO_Notify_Refcountable (void) | |
| Constructor. More... | |
| virtual | ~TAO_Notify_Refcountable () |
| CORBA::ULong | _incr_refcnt (void) |
| CORBA::ULong | _decr_refcnt (void) |
Public Member Functions inherited from TAO_Notify::Topology_Savable | |
| virtual | ~Topology_Savable (void) |
| Destructor. More... | |
| virtual void | reconnect (void) |
Public Member Functions inherited from TAO_Notify_ProxySupplier | |
| TAO_Notify_ProxySupplier (void) | |
| Constructor. More... | |
| virtual | ~TAO_Notify_ProxySupplier () |
| Destructor. More... | |
| virtual void | init (TAO_Notify_ConsumerAdmin *consumer_admin) |
| Init. More... | |
| void | connect (TAO_Notify_Consumer *consumer) |
| Connect. More... | |
| void | disconnect (void) |
| Disconnect. More... | |
| virtual void | deliver (TAO_Notify_Method_Request_Dispatch_No_Copy &request) |
| Dispatch Event to consumer. More... | |
| virtual int | shutdown (void) |
| Override TAO_Notify_Container_T::shutdown method. More... | |
| virtual void | destroy (void) |
| Destroy this object. More... | |
| void | destroy (bool from_timeout) |
| virtual void | qos_changed (const TAO_Notify_QoSProperties &qos_properties) |
| Override, TAO_Notify_Proxy::qos_changed to apply MaxEventssPerConsumer QoS. More... | |
| bool | is_connected (void) const |
| Returns true if connected. More... | |
| TAO_Notify_Consumer * | consumer (void) |
| Access the Consumer. More... | |
| TAO_Notify_ConsumerAdmin & | consumer_admin (void) |
| The CA parent. More... | |
Private Types | |
| typedef TAO_Notify_ProxySupplier_T < POA_CosNotifyChannelAdmin::SequenceProxyPushSupplier > | SuperClass |
Friends | |
| class | TAO_Notify_Builder |
Additional Inherited Members | |
Public Types inherited from TAO_Notify_Proxy | |
| typedef TAO_Notify_Refcountable_Guard_T < TAO_Notify_Proxy > | Ptr |
| typedef CosNotifyChannelAdmin::ProxyIDSeq | SEQ |
| typedef CosNotifyChannelAdmin::ProxyIDSeq_var | SEQ_VAR |
Public Types inherited from TAO_Notify_Object | |
| typedef CORBA::Long | ID |
| Id for Objects. More... | |
Public Types inherited from TAO_Notify_Refcountable | |
| typedef TAO_Notify_Refcountable_Guard_T < TAO_Notify_Refcountable > | Ptr |
Public Types inherited from TAO_Notify_ProxySupplier | |
| typedef TAO_Notify_Refcountable_Guard_T < TAO_Notify_ProxySupplier > | Ptr |
Protected Member Functions inherited from TAO_Notify_ProxySupplier_T< POA_CosNotifyChannelAdmin::SequenceProxyPushSupplier > | |
| virtual CosNotifyChannelAdmin::ConsumerAdmin_ptr | MyAdmin () |
| virtual void | suspend_connection () |
| virtual void | resume_connection () |
| virtual CosNotifyFilter::MappingFilter_ptr | priority_filter () |
| virtual void | priority_filter (CosNotifyFilter::MappingFilter_ptr priority_filter) |
| virtual CosNotifyFilter::MappingFilter_ptr | lifetime_filter () |
| virtual void | lifetime_filter (CosNotifyFilter::MappingFilter_ptr lifetime_filter) |
| virtual CosNotification::EventTypeSeq * | obtain_offered_types (CosNotifyChannelAdmin::ObtainInfoMode mode) |
| virtual void | subscription_change (const CosNotification::EventTypeSeq &added, const CosNotification::EventTypeSeq &removed) |
Protected Member Functions inherited from TAO_Notify::Topology_Object | |
| virtual bool | is_persistent (void) const |
| Should this object be saved? More... | |
| bool | self_change (void) |
| Method to report change in this object. More... | |
| Topology_Parent * | topology_parent () const |
| pointer to our topological parent More... | |
| bool | send_change (void) |
| Handle details of propagating change. More... | |
| bool | send_deletion_change () |
| Handle details of propagating change for a deleted object. More... | |
Protected Member Functions inherited from TAO_Notify_Object | |
| TAO_Notify_Object (void) | |
| Constructor. More... | |
| void | initialize (TAO_Notify_Object *parent) |
| Init this object with data from <rhs>. More... | |
| void | inherit_poas (TAO_Notify_Object &parent) |
| Uses the poas from the supplied object. More... | |
| void | adopt_poa (TAO_Notify_POA_Helper *single) |
| Adopts the supplied poa as all are poas. More... | |
| void | set_primary_as_proxy_poa () |
| Changes the primary poa to the current proxy poa. More... | |
| TAO_Notify_POA_Helper * | proxy_poa (void) |
| Accessor for the proxy_poa_. More... | |
| TAO_Notify_POA_Helper * | object_poa (void) |
| Accessor for the object_poa_. More... | |
| TAO_Notify_POA_Helper * | poa (void) |
| Get the POA assigned to us. More... | |
| void | set_event_manager (TAO_Notify_Event_Manager *event_manager) |
| void | set_admin_properties (TAO_Notify_AdminProperties *admin_properties) |
| TAO_Notify_AdminProperties & | admin_properties (void) |
| Accessor for the Admin Properties. More... | |
Protected Attributes inherited from TAO_Notify_ProxySupplier_T< POA_CosNotifyChannelAdmin::SequenceProxyPushSupplier > | |
| CORBA::Boolean | is_suspended_ |
Protected Attributes inherited from TAO_Notify_Proxy | |
| TAO_Notify_FilterAdmin | filter_admin_ |
| Filter Administration. More... | |
| TAO_Notify_EventTypeSeq | subscribed_types_ |
| The types that we're subscribed with the event manager. More... | |
| CORBA::Boolean | updates_off_ |
| True if updates have been turned off. More... | |
Protected Attributes inherited from TAO_Notify::Topology_Object | |
| bool | self_changed_ |
| true if this object changed since last save_persistent More... | |
| bool | children_changed_ |
| true of any of this object's children changed since last save_persistent More... | |
| Topology_Parent * | topology_parent_ |
| A safely-typed copy of parent_;. More... | |
Protected Attributes inherited from TAO_Notify_Object | |
| TAO_Notify_QoSProperties | qos_properties_ |
| = Protected data members. More... | |
| TAO_SYNCH_MUTEX | lock_ |
| The mutex to serialize access to state variables. More... | |
Implements the CosNotifyChannelAdmin::SequenceProxyPushSupplier methods.
|
private |
| TAO_Notify_SequenceProxyPushSupplier::TAO_Notify_SequenceProxyPushSupplier | ( | void | ) |
Constructor.
|
virtual |
Destructor.
|
virtual |
|
virtual |
|
virtual |
|
virtual |
Implements TAO_Notify_Proxy.
|
virtual |
Load our attributes. Each derived type should call the superclass load first before loading its own attributes.
Reimplemented from TAO_Notify_Object.
|
virtual |
= Servant methods
|
virtual |
TAO_Notify_Destroy_Callback methods.
Implements TAO_Notify_Refcountable.
|
virtual |
Implements TAO_Notify_Proxy.
|
friend |
1.8.6