|
TAO_CosNotification
2.2.8
|
The AdminProperties per EventChannel. More...
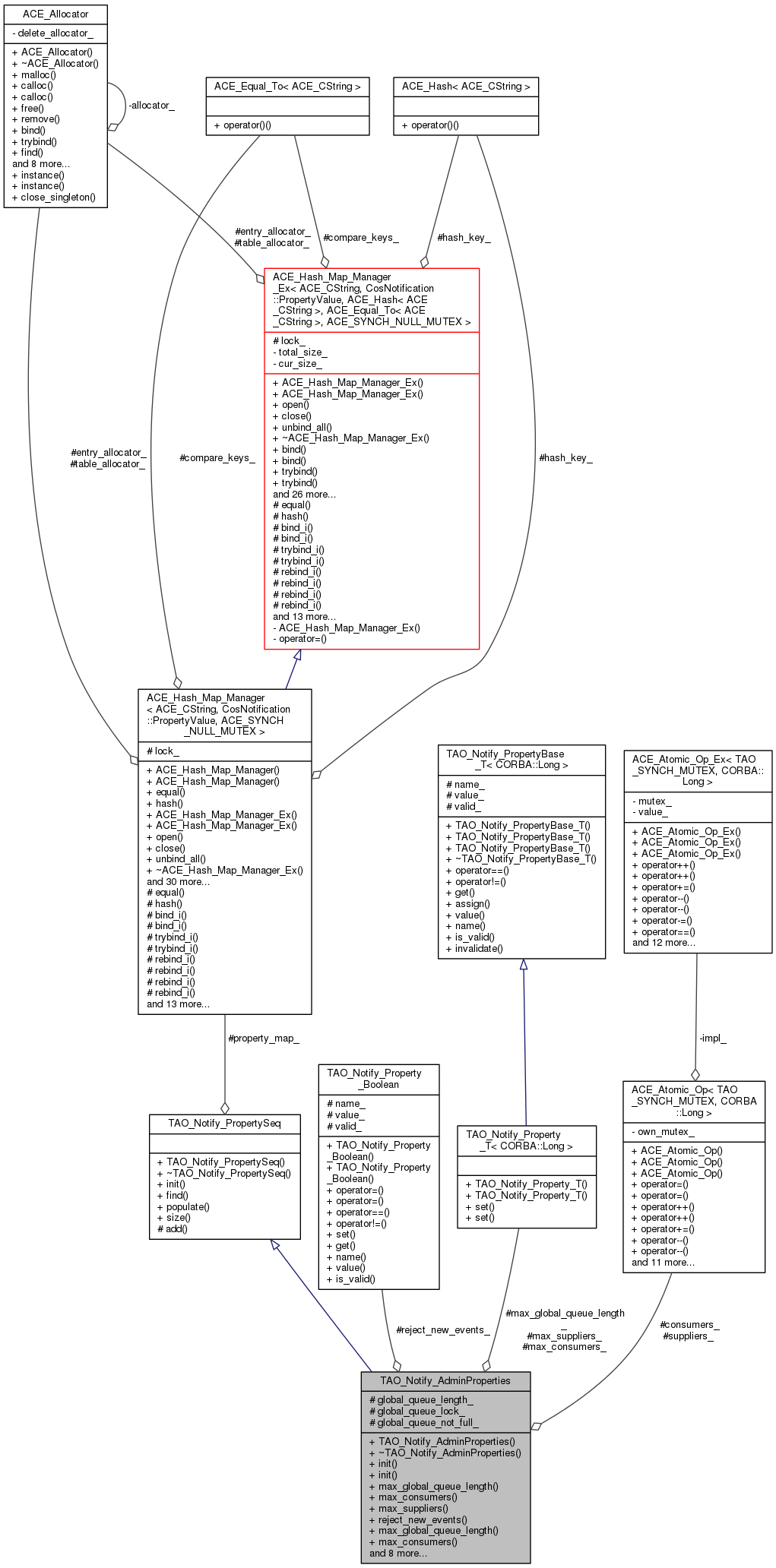
#include <AdminProperties.h>


Public Types | |
| typedef ACE_Strong_Bound_Ptr < TAO_Notify_AdminProperties, TAO_SYNCH_MUTEX > | Ptr |
Protected Attributes | |
| TAO_Notify_Property_Long | max_global_queue_length_ |
| TAO_Notify_Property_Long | max_consumers_ |
| TAO_Notify_Property_Long | max_suppliers_ |
| TAO_Notify_Property_Boolean | reject_new_events_ |
| Reject any new event. More... | |
| CORBA::Long | global_queue_length_ |
| TAO_SYNCH_MUTEX | global_queue_lock_ |
| Global queue lock used to serialize access to all queues. More... | |
| TAO_SYNCH_CONDITION | global_queue_not_full_ |
| The condition that the queue_length_ is not at max. More... | |
| TAO_Notify_Atomic_Property_Long | consumers_ |
| TAO_Notify_Atomic_Property_Long | suppliers_ |
Protected Attributes inherited from TAO_Notify_PropertySeq | |
| PROPERTY_MAP | property_map_ |
Additional Inherited Members | |
Protected Types inherited from TAO_Notify_PropertySeq | |
| typedef ACE_Hash_Map_Manager < ACE_CString, CosNotification::PropertyValue, ACE_SYNCH_NULL_MUTEX > | PROPERTY_MAP |
| Property Map. More... | |
Protected Member Functions inherited from TAO_Notify_PropertySeq | |
| void | add (const ACE_CString &name, const CORBA::Any &val) |
The AdminProperties per EventChannel.
| typedef ACE_Strong_Bound_Ptr<TAO_Notify_AdminProperties, TAO_SYNCH_MUTEX> TAO_Notify_AdminProperties::Ptr |
| TAO_Notify_AdminProperties::TAO_Notify_AdminProperties | ( | void | ) |
Constructor.
|
virtual |
Destructor.
| TAO_Notify_Atomic_Property_Long & TAO_Notify_AdminProperties::consumers | ( | void | ) |
| CORBA::Long & TAO_Notify_AdminProperties::global_queue_length | ( | void | ) |
| TAO_SYNCH_MUTEX & TAO_Notify_AdminProperties::global_queue_lock | ( | void | ) |
| TAO_SYNCH_CONDITION & TAO_Notify_AdminProperties::global_queue_not_full | ( | void | ) |
| int TAO_Notify_AdminProperties::init | ( | const CosNotification::PropertySeq & | prop_seq | ) |
Init.
| void TAO_Notify_AdminProperties::init | ( | ) |
finish initialization after values are set by topology load
| const TAO_Notify_Property_Long & TAO_Notify_AdminProperties::max_consumers | ( | void | ) | const |
| TAO_Notify_Property_Long & TAO_Notify_AdminProperties::max_consumers | ( | void | ) |
| const TAO_Notify_Property_Long & TAO_Notify_AdminProperties::max_global_queue_length | ( | void | ) | const |
| TAO_Notify_Property_Long & TAO_Notify_AdminProperties::max_global_queue_length | ( | void | ) |
| const TAO_Notify_Property_Long & TAO_Notify_AdminProperties::max_suppliers | ( | void | ) | const |
| TAO_Notify_Property_Long & TAO_Notify_AdminProperties::max_suppliers | ( | void | ) |
| CORBA::Boolean TAO_Notify_AdminProperties::queue_full | ( | void | ) |
Returns true if Queue is full.
| const TAO_Notify_Property_Boolean & TAO_Notify_AdminProperties::reject_new_events | ( | void | ) | const |
| TAO_Notify_Property_Boolean & TAO_Notify_AdminProperties::reject_new_events | ( | void | ) |
| TAO_Notify_Atomic_Property_Long & TAO_Notify_AdminProperties::suppliers | ( | void | ) |
|
protected |
These are used to count the number of consumers and suppliers connected to the system.
|
protected |
This is used to count the queue length across all buffers in the Notify Service to enforce the "MaxQueueLength" property.
|
protected |
Global queue lock used to serialize access to all queues.
|
protected |
The condition that the queue_length_ is not at max.
|
protected |
The maximum number of consumers that can be connected to the channel at any given time.
|
protected |
The maximum number of events that will be queued by the channel before the channel begins discarding events or rejecting new events upon receipt of each new event.
|
protected |
The maximum number of suppliers that can be connected to the channel at any given time.
|
protected |
Reject any new event.
|
protected |
1.8.6