TAO_RTEvent  2.2.7
 All Classes Namespaces Files Functions Variables Typedefs Enumerations Enumerator Friends Macros Pages
Public Member Functions | Private Types | Private Member Functions | List of all members
TAO_EC_TPC_ProxyPushSupplier Class Reference

#include <EC_TPC_ProxySupplier.h>

Inheritance diagram for TAO_EC_TPC_ProxyPushSupplier:
Inheritance graph
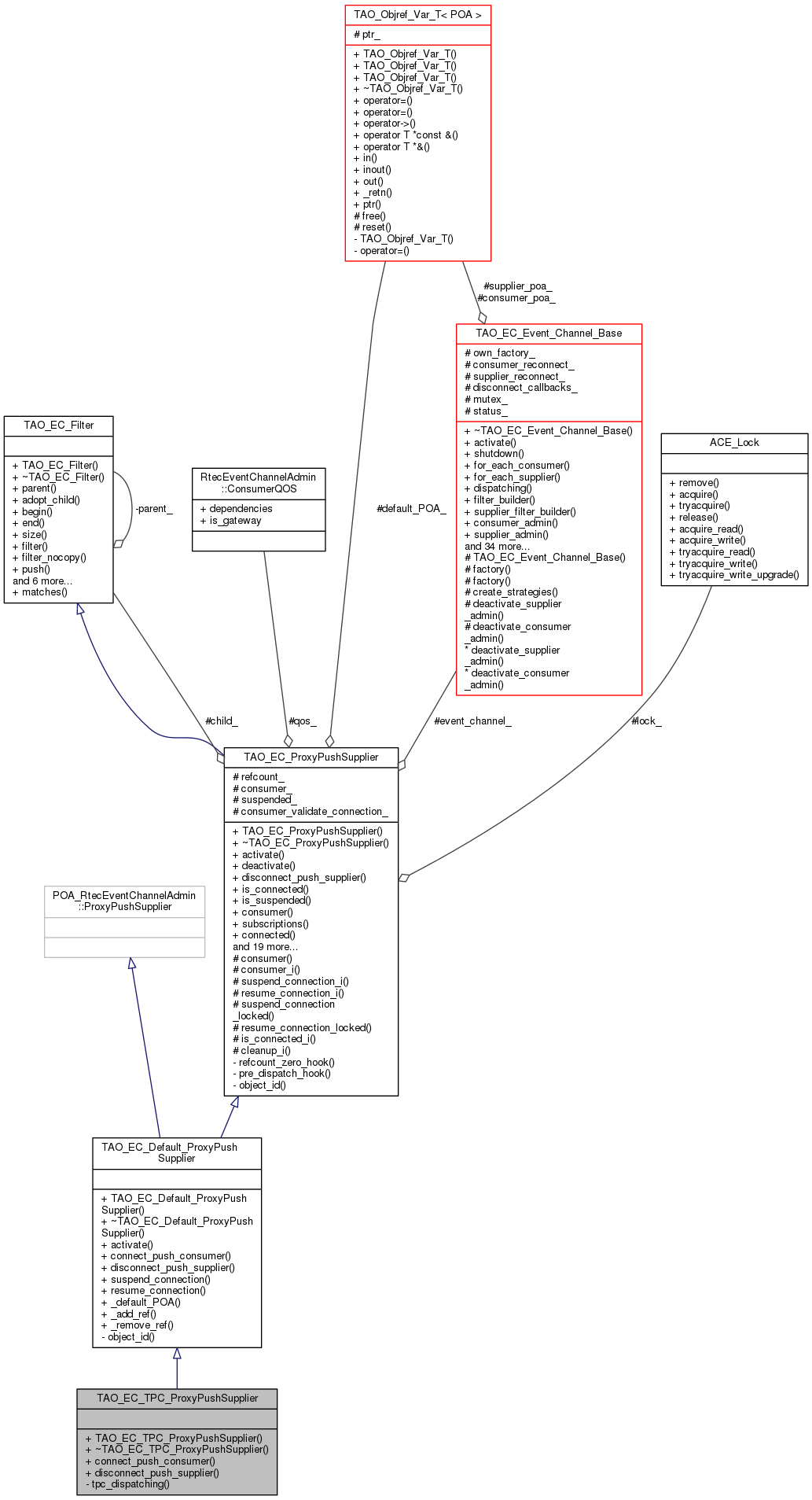
Collaboration diagram for TAO_EC_TPC_ProxyPushSupplier:
Collaboration graph

Public Member Functions

 TAO_EC_TPC_ProxyPushSupplier (TAO_EC_Event_Channel_Base *event_channel, int validate_connection)
 Constructor. More...
 
virtual ~TAO_EC_TPC_ProxyPushSupplier (void)
 Dtor. More...
 
virtual void connect_push_consumer (RtecEventComm::PushConsumer_ptr push_consumer, const RtecEventChannelAdmin::ConsumerQOS &qos)
 
virtual void disconnect_push_supplier (void)
 Disconnect this from. More...
 
- Public Member Functions inherited from TAO_EC_Default_ProxyPushSupplier
 TAO_EC_Default_ProxyPushSupplier (TAO_EC_Event_Channel_Base *event_channel, int validate_connection)
 Constructor... More...
 
virtual ~TAO_EC_Default_ProxyPushSupplier (void)
 Destructor... More...
 
void activate (RtecEventChannelAdmin::ProxyPushSupplier_ptr &proxy)
 Activate in the POA. More...
 
virtual void suspend_connection (void)
 
virtual void resume_connection (void)
 
virtual PortableServer::POA_ptr _default_POA (void)
 
virtual void _add_ref (void)
 
virtual void _remove_ref (void)
 
- Public Member Functions inherited from TAO_EC_ProxyPushSupplier
 TAO_EC_ProxyPushSupplier (TAO_EC_Event_Channel_Base *event_channel, int validate_connection)
 Constructor... More...
 
virtual ~TAO_EC_ProxyPushSupplier (void)
 Destructor... More...
 
virtual void deactivate (void) throw ()
 Deactivate from the POA. More...
 
CORBA::Boolean is_connected (void) const
 Return false if no consumer is connected... More...
 
CORBA::Boolean is_suspended (void) const
 Return true if it is suspended. More...
 
RtecEventComm::PushConsumer_ptr consumer (void) const
 
const
RtecEventChannelAdmin::ConsumerQOS
subscriptions (void) const
 The QoS (subscription) used to connect to the EC. More...
 
virtual void connected (TAO_EC_ProxyPushConsumer *consumer)
 
virtual void reconnected (TAO_EC_ProxyPushConsumer *consumer)
 
virtual void disconnected (TAO_EC_ProxyPushConsumer *consumer)
 
virtual void connected (TAO_EC_ProxyPushSupplier *supplier)
 
virtual void reconnected (TAO_EC_ProxyPushSupplier *supplier)
 
virtual void disconnected (TAO_EC_ProxyPushSupplier *supplier)
 
virtual void shutdown (void)
 The event channel is shutting down. More...
 
void push_to_consumer (RtecEventComm::PushConsumer_ptr consumer, const RtecEventComm::EventSet &event)
 
void reactive_push_to_consumer (RtecEventComm::PushConsumer_ptr consumer, const RtecEventComm::EventSet &event)
 
CORBA::Boolean consumer_non_existent (CORBA::Boolean_out disconnected)
 
CORBA::ULong _incr_refcnt (void)
 Increment and decrement the reference count. More...
 
CORBA::ULong _decr_refcnt (void)
 
virtual int filter (const RtecEventComm::EventSet &event, TAO_EC_QOS_Info &qos_info)
 
virtual int filter_nocopy (RtecEventComm::EventSet &event, TAO_EC_QOS_Info &qos_info)
 
virtual void push (const RtecEventComm::EventSet &event, TAO_EC_QOS_Info &qos_info)
 
virtual void push_nocopy (RtecEventComm::EventSet &event, TAO_EC_QOS_Info &qos_info)
 
virtual void clear (void)
 
virtual CORBA::ULong max_event_size (void) const
 Returns the maximum size of the events pushed by this filter. More...
 
virtual int can_match (const RtecEventComm::EventHeader &header) const
 
virtual int add_dependencies (const RtecEventComm::EventHeader &header, const TAO_EC_QOS_Info &qos_info)
 
- Public Member Functions inherited from TAO_EC_Filter
 TAO_EC_Filter (void)
 constructor... More...
 
virtual ~TAO_EC_Filter (void)
 destructor... More...
 
TAO_EC_Filterparent (void) const
 Obtain the parent of this filter. More...
 
void adopt_child (TAO_EC_Filter *child)
 Become the parent of child. More...
 
virtual ChildrenIterator begin (void) const
 
virtual ChildrenIterator end (void) const
 
virtual int size (void) const
 
virtual void get_qos_info (TAO_EC_QOS_Info &qos_info)
 

Private Types

typedef
TAO_EC_Default_ProxyPushSupplier 
BASECLASS
 

Private Member Functions

TAO_EC_TPC_Dispatchingtpc_dispatching ()
 

Additional Inherited Members

- Public Types inherited from TAO_EC_ProxyPushSupplier
typedef
RtecEventChannelAdmin::ProxyPushSupplier 
Interface
 
typedef
RtecEventChannelAdmin::ProxyPushSupplier_var 
_var_type
 
typedef
RtecEventChannelAdmin::ProxyPushSupplier_ptr 
_ptr_type
 
- Public Types inherited from TAO_EC_Filter
typedef TAO_EC_Filtervalue_type
 
typedef TAO_EC_Filter *const const_value_type
 
typedef const_value_typeChildrenIterator
 
- Static Public Member Functions inherited from TAO_EC_Filter
static int matches (const RtecEventComm::EventHeader &rhs, const RtecEventComm::EventHeader &lhs)
 
- Protected Member Functions inherited from TAO_EC_ProxyPushSupplier
void consumer (RtecEventComm::PushConsumer_ptr consumer)
 
void consumer_i (RtecEventComm::PushConsumer_ptr consumer)
 
void suspend_connection_i (void)
 
void resume_connection_i (void)
 
void suspend_connection_locked (void)
 
void resume_connection_locked (void)
 
CORBA::Boolean is_connected_i (void) const
 The private version (without locking) of is_connected(). More...
 
void cleanup_i (void)
 Release the child and the consumer. More...
 
- Protected Attributes inherited from TAO_EC_ProxyPushSupplier
TAO_EC_Event_Channel_Baseevent_channel_
 The Event Channel that owns this object. More...
 
ACE_Locklock_
 The locking strategy. More...
 
CORBA::ULong refcount_
 The reference count. More...
 
RtecEventComm::PushConsumer_var consumer_
 The consumer.... More...
 
CORBA::Boolean suspended_
 Is this consumer suspended? More...
 
RtecEventChannelAdmin::ConsumerQOS qos_
 The subscription and QoS information... More...
 
PortableServer::POA_var default_POA_
 Store the default POA. More...
 
TAO_EC_Filterchild_
 The filter object. More...
 
int consumer_validate_connection_
 Validate the connection to consumer on connect. More...
 

Member Typedef Documentation

Constructor & Destructor Documentation

ACE_INLINE TAO_EC_TPC_ProxyPushSupplier::TAO_EC_TPC_ProxyPushSupplier ( TAO_EC_Event_Channel_Base event_channel,
int  validate_connection 
)

Constructor.

TAO_EC_TPC_ProxyPushSupplier::~TAO_EC_TPC_ProxyPushSupplier ( void  )
virtual

Dtor.

Member Function Documentation

void TAO_EC_TPC_ProxyPushSupplier::connect_push_consumer ( RtecEventComm::PushConsumer_ptr  push_consumer,
const RtecEventChannelAdmin::ConsumerQOS qos 
)
virtual

These are overriden from the base class in order to maintain the map in the dispatcher class.

Reimplemented from TAO_EC_Default_ProxyPushSupplier.

void TAO_EC_TPC_ProxyPushSupplier::disconnect_push_supplier ( void  )
virtual

Disconnect this from.

Reimplemented from TAO_EC_Default_ProxyPushSupplier.

TAO_EC_TPC_Dispatching * TAO_EC_TPC_ProxyPushSupplier::tpc_dispatching ( )
private

The documentation for this class was generated from the following files: