|
TAO_RTEvent
2.2.0
|
Implement a builder for the fundamental filters. More...
#include <EC_Prefix_Filter_Builder.h>


Public Member Functions | |
| TAO_EC_Prefix_Filter_Builder (TAO_EC_Event_Channel_Base *ec) | |
| constructor. More... | |
| virtual | ~TAO_EC_Prefix_Filter_Builder (void) |
| destructor... More... | |
| TAO_EC_Filter * | build (TAO_EC_ProxyPushSupplier *supplier, RtecEventChannelAdmin::ConsumerQOS &qos) const |
Public Member Functions inherited from TAO_EC_Filter_Builder | |
| virtual | ~TAO_EC_Filter_Builder (void) |
| destructor... More... | |
Private Member Functions | |
| TAO_EC_Filter * | recursive_build (TAO_EC_ProxyPushSupplier *supplier, RtecEventChannelAdmin::ConsumerQOS &qos, CORBA::ULong &pos) const |
| Recursively build the filter tree. More... | |
Private Attributes | |
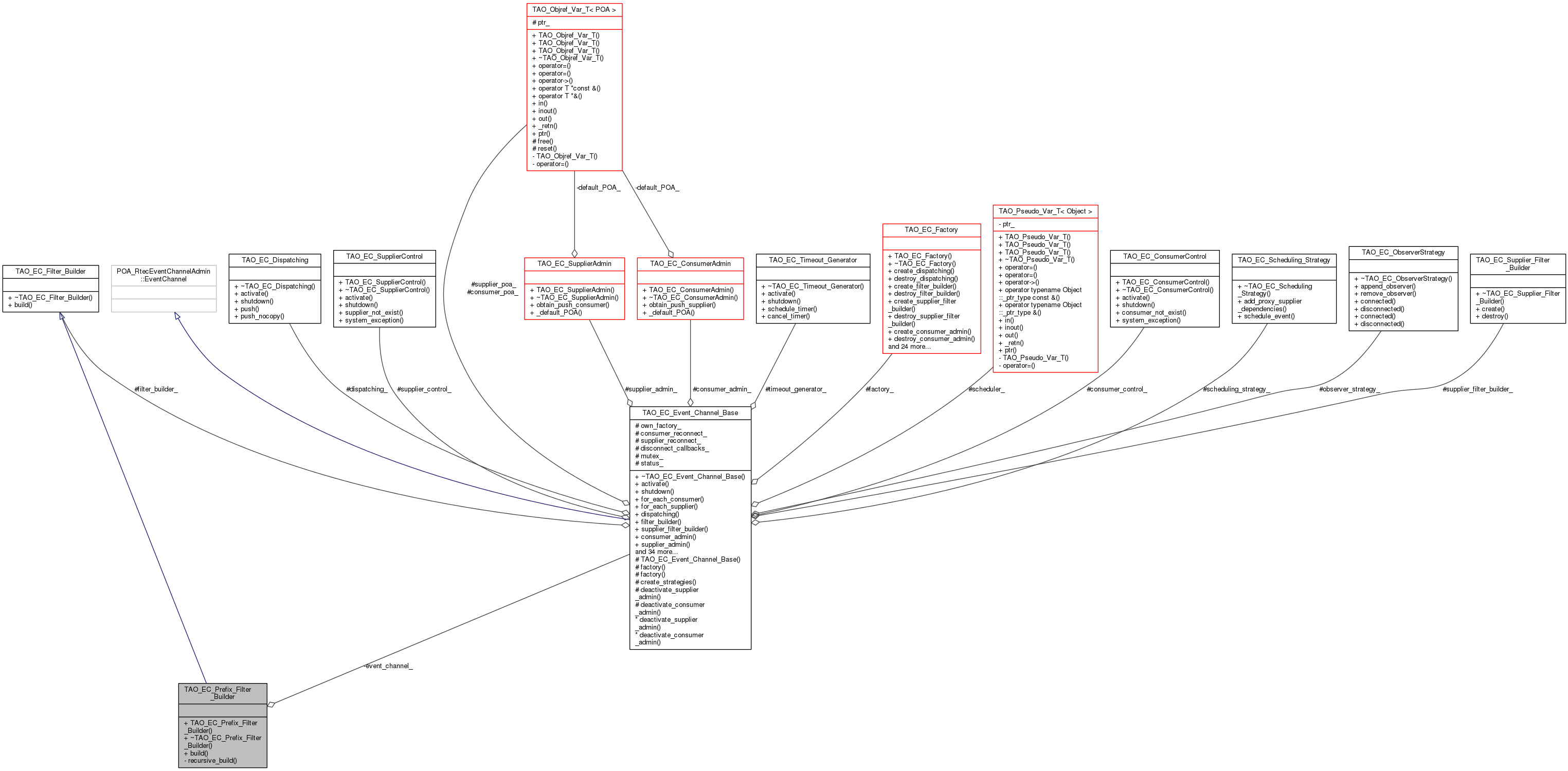
| TAO_EC_Event_Channel_Base * | event_channel_ |
| The event channel. More... | |
Implement a builder for the fundamental filters.
The prefix filtering mechanisms in the Event channel (source/type based filtering + disjunctions and conjunctions) are constructed using this class.
| TAO_EC_Prefix_Filter_Builder::TAO_EC_Prefix_Filter_Builder | ( | TAO_EC_Event_Channel_Base * | ec | ) |
constructor.
|
virtual |
destructor...
|
virtual |
Create the filter, the caller must assume ownership of the filter returned.
Implements TAO_EC_Filter_Builder.
|
private |
Recursively build the filter tree.
|
private |
The event channel.
1.8.3.1