|
ACE 7.1.1
|
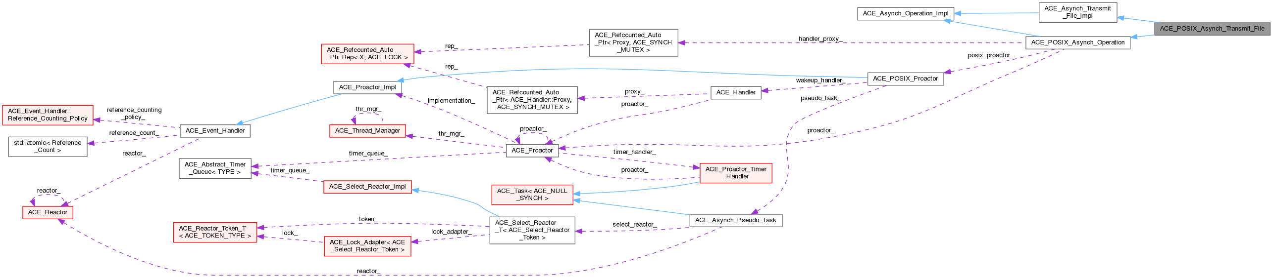
Implementation for transmit_file will make use of POSIX_Asynch_Transmit_Handler. More...
#include <POSIX_Asynch_IO.h>


Public Member Functions | |
| ACE_POSIX_Asynch_Transmit_File (ACE_POSIX_Proactor *posix_proactor) | |
| Constructor. | |
| int | transmit_file (ACE_HANDLE file, ACE_Asynch_Transmit_File::Header_And_Trailer *header_and_trailer, size_t bytes_to_write, u_long offset, u_long offset_high, size_t bytes_per_send, u_long flags, const void *act, int priority, int signal_number=0) |
| virtual | ~ACE_POSIX_Asynch_Transmit_File () |
| Destructor. | |
Public Member Functions inherited from ACE_Asynch_Transmit_File_Impl | |
| virtual | ~ACE_Asynch_Transmit_File_Impl () |
| virtual int | transmit_file (ACE_HANDLE file, ACE_Asynch_Transmit_File::Header_And_Trailer *header_and_trailer, size_t bytes_to_write, u_long offset, u_long offset_high, size_t bytes_per_send, u_long flags, const void *act, int priority, int signal_number)=0 |
| This starts off an asynchronous transmit file. | |
Public Member Functions inherited from ACE_Asynch_Operation_Impl | |
| virtual | ~ACE_Asynch_Operation_Impl () |
| virtual int | open (const ACE_Handler::Proxy_Ptr &handler_proxy, ACE_HANDLE handle, const void *completion_key, ACE_Proactor *proactor)=0 |
| virtual int | cancel ()=0 |
| virtual ACE_Proactor * | proactor () const =0 |
| Return the underlying proactor. | |
Public Member Functions inherited from ACE_POSIX_Asynch_Operation | |
| int | open (const ACE_Handler::Proxy_Ptr &handler_proxy, ACE_HANDLE handle, const void *completion_key, ACE_Proactor *proactor=0) |
| int | cancel () |
| Check the documentation for ACE_Asynch_Operation::cancel. | |
| ACE_Proactor * | proactor () const |
| Return the underlying proactor. | |
| ACE_POSIX_Proactor * | posix_proactor () const |
| Return the underlying Proactor implementation. | |
Additional Inherited Members | |
Protected Member Functions inherited from ACE_Asynch_Transmit_File_Impl | |
| ACE_Asynch_Transmit_File_Impl () | |
| Do-nothing constructor. | |
Protected Member Functions inherited from ACE_Asynch_Operation_Impl | |
| ACE_Asynch_Operation_Impl () | |
| Do-nothing constructor. | |
Protected Member Functions inherited from ACE_POSIX_Asynch_Operation | |
| ACE_POSIX_Asynch_Operation (ACE_POSIX_Proactor *posix_proactor) | |
| Constructor. | |
| virtual | ~ACE_POSIX_Asynch_Operation () |
| Destructor. | |
Protected Attributes inherited from ACE_POSIX_Asynch_Operation | |
| ACE_POSIX_Proactor * | posix_proactor_ |
| ACE_Proactor * | proactor_ |
| Proactor that this Asynch IO will be registered with. | |
| ACE_Handler::Proxy_Ptr | handler_proxy_ |
| Handler that will receive the callback. | |
| ACE_HANDLE | handle_ |
| I/O handle used for reading. | |
Implementation for transmit_file will make use of POSIX_Asynch_Transmit_Handler.
| ACE_POSIX_Asynch_Transmit_File::ACE_POSIX_Asynch_Transmit_File | ( | ACE_POSIX_Proactor * | posix_proactor | ) |
Constructor.
|
virtual |
Destructor.
|
virtual |
This starts off an asynchronous transmit file. The <file> is a handle to an open file. <header_and_trailer> is a pointer to a data structure that contains pointers to data to send before and after the file data is sent. Set this parameter to 0 if you only want to transmit the file data. Upto bytes_to_write will be written to the <socket>. If you want to send the entire file, let bytes_to_write = 0. bytes_per_send is the size of each block of data sent per send operation. Please read the POSIX documentation on what the flags should be.
Implements ACE_Asynch_Transmit_File_Impl.