|
TAO 3.0.9
|
This class defines the protocol specific attributes required for locating ORBs over a TCP/IP network. More...
#include <IIOP_Profile.h>


Public Member Functions | |
| TAO_IIOP_Profile (const ACE_INET_Addr &addr, const TAO::ObjectKey &object_key, const TAO_GIOP_Message_Version &version, TAO_ORB_Core *orb_core) | |
| TAO_IIOP_Profile (const char *host, CORBA::UShort port, const TAO::ObjectKey &object_key, const ACE_INET_Addr &addr, const TAO_GIOP_Message_Version &version, TAO_ORB_Core *orb_core) | |
| TAO_IIOP_Profile (TAO_ORB_Core *orb_core) | |
| Profile constructor, default. More... | |
| void | add_endpoint (TAO_IIOP_Endpoint *endp) |
| void | remove_endpoint (TAO_IIOP_Endpoint *endp) |
| virtual void | remove_generic_endpoint (TAO_Endpoint *ep) |
| virtual void | add_generic_endpoint (TAO_Endpoint *ep) |
| Add an endpoint when the specific endpoint type is unknown. More... | |
| virtual char | object_key_delimiter () const |
| The object key delimiter that IIOP uses or expects. More... | |
| virtual char * | to_string () const |
| Template methods. Please see Profile.h for documentation. More... | |
| virtual int | encode_endpoints () |
| virtual int | encode_alternate_endpoints () |
| virtual TAO_Endpoint * | endpoint () |
| virtual TAO_Endpoint * | base_endpoint () |
| virtual CORBA::ULong | endpoint_count () const |
| Return how many endpoints this profile contains. More... | |
| virtual CORBA::ULong | hash (CORBA::ULong max) |
| Return a hash value for this object. More... | |
Public Member Functions inherited from TAO_Profile | |
| TAO_Profile (CORBA::ULong tag, TAO_ORB_Core *orb_core, const TAO_GIOP_Message_Version &version) | |
| Constructor. More... | |
| CORBA::ULong | tag () const |
| The tag, each concrete class will have a specific tag value. More... | |
| const TAO_GIOP_Message_Version & | version () const |
| TAO_ORB_Core * | orb_core () const |
| Get a pointer to the TAO_ORB_Core. More... | |
| unsigned long | _incr_refcnt () |
| Increase the reference count by one on this object. More... | |
| unsigned long | _decr_refcnt () |
| void | forward_to (TAO_MProfile *mprofiles) |
| Keep a pointer to the forwarded profile. More... | |
| TAO_MProfile * | forward_to () |
| MProfile accessor. More... | |
| const TAO_Tagged_Components & | tagged_components () const |
| TAO_Tagged_Components & | tagged_components () |
| The tag, each concrete class will have a specific tag value. More... | |
| void | add_tagged_component (const IOP::TaggedComponent &component) |
| Add the given tagged component to the profile. More... | |
| CORBA::Short | addressing_mode () const |
| const TAO::ObjectKey & | object_key () const |
| TAO::ObjectKey * | _key () const |
| virtual int | encode (TAO_OutputCDR &stream) const |
| Encode this profile in a stream, i.e. marshal it. More... | |
| virtual int | decode (TAO_InputCDR &cdr) |
| Initialize this object using the given CDR octet string. More... | |
| IOP::TaggedProfile * | create_tagged_profile () |
| virtual void | policies (CORBA::PolicyList *policy_list) |
| virtual void | get_policies (CORBA::PolicyList &policy_list) |
| Accessor for the client exposed policies of this profile. More... | |
| virtual int | supports_multicast () const |
| Returns true if this profile can specify multicast endpoints. More... | |
| virtual bool | supports_non_blocking_oneways () const |
| Returns true if this profile supports non blocking oneways. More... | |
| virtual void | addressing_mode (CORBA::Short addr_mode) |
| virtual void | parse_string (const char *string) |
| TAO_Endpoint * | first_filtered_endpoint () |
| TAO_Endpoint * | next_filtered_endpoint (TAO_Endpoint *source) |
| CORBA::Boolean | is_equivalent (const TAO_Profile *other_profile) |
| Verify profile equivalance. More... | |
| CORBA::Boolean | compare_key (const TAO_Profile *other) const |
Static Public Member Functions | |
| static const char * | prefix () |
| Return the char string prefix. More... | |
Static Public Attributes | |
| static const char | object_key_delimiter_ = '/' |
Protected Member Functions | |
| ~TAO_IIOP_Profile () | |
| Destructor is to be called only through <_decr_refcnt>. More... | |
| int | encode_endpoints_for_rt () |
| virtual int | decode_profile (TAO_InputCDR &cdr) |
| Template methods. Please see Profile.h for the documentation. More... | |
| virtual int | decode_endpoints () |
| virtual void | parse_string_i (const char *string) |
| Protocol specific implementation of parse_string () More... | |
| virtual void | create_profile_body (TAO_OutputCDR &cdr) const |
| Creates an encapsulation of the ProfileBody struct in the cdr. More... | |
| virtual CORBA::Boolean | do_is_equivalent (const TAO_Profile *other_profile) |
| Profile equivalence template method invoked on subclasses. More... | |
Protected Member Functions inherited from TAO_Profile | |
| TAO_Profile (CORBA::ULong tag, TAO_ORB_Core *orb_core, const TAO::ObjectKey &key, const TAO_GIOP_Message_Version &version) | |
| To be used by inherited classes. More... | |
| void | set_tagged_components (TAO_OutputCDR &cdr) |
| virtual TAO_Service_Callbacks::Profile_Equivalence | is_equivalent_hook (const TAO_Profile *other) |
| Allow services to apply their own definition of "equivalence.". More... | |
| CORBA::ULong | hash_service_i (CORBA::ULong m) |
| IIOP version number. More... | |
| virtual | ~TAO_Profile () |
| If you have a virtual method you need a virtual dtor. More... | |
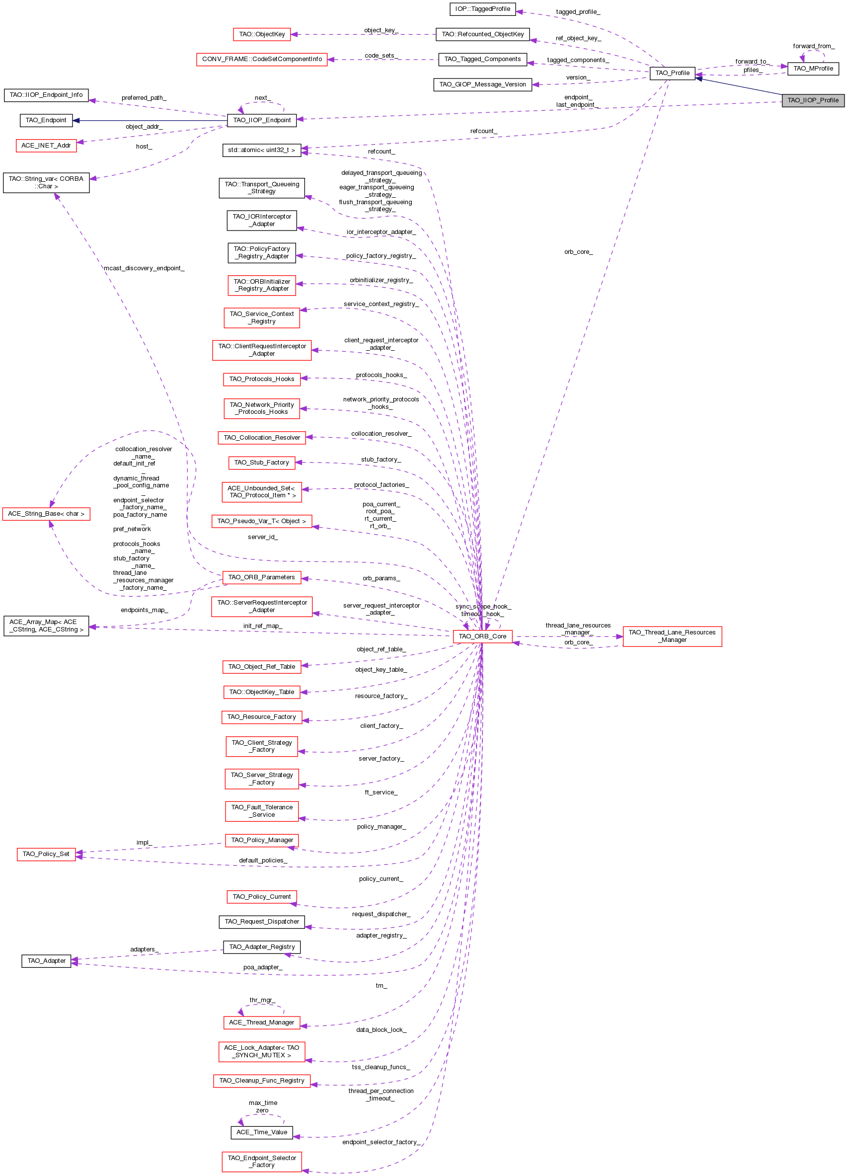
Protected Attributes | |
| TAO_IIOP_Endpoint | endpoint_ |
| TAO_IIOP_Endpoint * | last_endpoint_ |
| For efficient insertion at the end of the list. More... | |
| CORBA::ULong | count_ |
| Number of endpoints in the list headed by <endpoint_>. More... | |
Protected Attributes inherited from TAO_Profile | |
| TAO_GIOP_Message_Version | version_ |
| IIOP version number. More... | |
| TAO_Tagged_Components | tagged_components_ |
| The tagged components. More... | |
| CORBA::Boolean | are_policies_parsed_ |
| CORBA::Short | addressing_mode_ |
| IOP::TaggedProfile * | tagged_profile_ |
| Our tagged profile. More... | |
| TAO::Refcounted_ObjectKey * | ref_object_key_ |
| Object_key associated with this profile. More... | |
This class defines the protocol specific attributes required for locating ORBs over a TCP/IP network.
This class defines the IIOP profile as specified in the CORBA specification.
| TAO_IIOP_Profile::TAO_IIOP_Profile | ( | const ACE_INET_Addr & | addr, |
| const TAO::ObjectKey & | object_key, | ||
| const TAO_GIOP_Message_Version & | version, | ||
| TAO_ORB_Core * | orb_core | ||
| ) |
Profile constructor, same as above except the object_key has already been marshaled.
| TAO_IIOP_Profile::TAO_IIOP_Profile | ( | const char * | host, |
| CORBA::UShort | port, | ||
| const TAO::ObjectKey & | object_key, | ||
| const ACE_INET_Addr & | addr, | ||
| const TAO_GIOP_Message_Version & | version, | ||
| TAO_ORB_Core * | orb_core | ||
| ) |
Profile constructor, this is the most efficient since it doesn't require any address resolution processing.
| TAO_IIOP_Profile::TAO_IIOP_Profile | ( | TAO_ORB_Core * | orb_core | ) |
Profile constructor, default.
|
protected |
Destructor is to be called only through <_decr_refcnt>.
| void TAO_IIOP_Profile::add_endpoint | ( | TAO_IIOP_Endpoint * | endp | ) |
Add endp to this profile's list of endpoints (it is inserted at the end of the list). This profiles takes ownership of endp.
|
virtual |
Add an endpoint when the specific endpoint type is unknown.
Reimplemented from TAO_Profile.
|
virtual |
Since SSLIOP_Profile derives from IIOP_Profile, but SSLIOP_Endpoint does not derive from IIOP_Endpoint, it is necessary to have a way of always getting the IIOP_Endpoint using a generic interface regardless of the final type of the profile.
Reimplemented from TAO_Profile.
|
protectedvirtual |
Creates an encapsulation of the ProfileBody struct in the cdr.
Implements TAO_Profile.
|
protectedvirtual |
Helper for decode(). Decodes endpoints from a tagged component. Decode only if RTCORBA is enabled. Furthermore, we may not find TAO_TAG_ENDPOINTS component, e.g., if we are talking to nonRT version of TAO or some other ORB. This is not an error, and we must proceed. Return 0 on success and -1 on failure.
Implements TAO_Profile.
|
protectedvirtual |
Template methods. Please see Profile.h for the documentation.
Implements TAO_Profile.
|
protectedvirtual |
Profile equivalence template method invoked on subclasses.
TAO_Profile subclasses must implement this template method so that they can apply their own definition of profile equivalence.
Implements TAO_Profile.
|
virtual |
Encode alternate endpoints for non-RT profiles, using multiple TAG_ALTERNATE_IIOP_ADDRESS components, one endpoint per component
Reimplemented from TAO_Profile.
|
virtual |
Encode endpoints for RT profiles, using a single TAO_TAG_ENDPOINT component.
Implements TAO_Profile.
|
protected |
Helper method for encode_endpoints to deal with RT requests.
Encodes this profile's endpoints into a tagged component. This is done only if RTCORBA is enabled, since currently this is the only case when we have more than one endpoint per profile. Returns 0 on success and -1 on failure.
Endpoints are transmitted using TAO-proprietory tagged component. Component tag is TAO_TAG_ENDPOINTS and component data is an encapsulation of a sequence of structs, each representing a single endpoint. Data format is specified in iiop_endpoins.pidl.
|
virtual |
Return a pointer to this profile's endpoint. If the profile contains more than one endpoint, i.e., a list, the method returns the head of the list.
Implements TAO_Profile.
|
virtual |
Return how many endpoints this profile contains.
Implements TAO_Profile.
|
virtual |
Return a hash value for this object.
Implements TAO_Profile.
|
virtual |
The object key delimiter that IIOP uses or expects.
Implements TAO_Profile.
|
protectedvirtual |
Protocol specific implementation of parse_string ()
Implements TAO_Profile.
|
static |
Return the char string prefix.
| void TAO_IIOP_Profile::remove_endpoint | ( | TAO_IIOP_Endpoint * | endp | ) |
Remove endp from this profile's list of endpoints and free the endp memory. This method assumes endp is in this profile's endpoint list.
|
virtual |
Remove the provided endpoint from the profile. Some subclasses of TAO_Profile already have a protocol-specific version of remove_endpoint, but this generic interface is required. The default implementation is a no-op. Protocol maintainers wishing to add support for the EndpointPolicy must implement remove_generic_endpoint to call their protocol-specific version of remove_endpoint
Reimplemented from TAO_Profile.
|
virtual |
Template methods. Please see Profile.h for documentation.
Implements TAO_Profile.
|
protected |
Number of endpoints in the list headed by <endpoint_>.
|
protected |
Head of this profile's list of endpoints. This endpoint is not dynamically allocated because a profile always contains at least one endpoint.
Currently, a profile contains more than one endpoint, i.e., list contains more than just the head, only for two cases (1) when RTCORBA is enabled and (2) the ORB is initialized with -ORBPreferredInterfaces option. However, in the near future, this will be used in for mode as well, e.g., to support TAG_ALTERNATE_IIOP_ADDRESS feature.
This is probably as good a place to discuss how the list of endpoints is used for #2. If the ORB is configured to use preferred interfaces for invocation, TAO creates an endpoint per preferred interface. To be clear, every tuple <destination:target> will have an endpoint. What TAO essentially does is that creates it multiple endpoints so that the invocation code path can use existing iterating techniques to try one preferred interface after another (if the first did not work). If the ORB is configured with -ORBEnforcePreferredInterface set to false in addition to the ORBPreferredInterfaces option , TAO creates another endpoint with the preferred bit set to null, so that the invocation code can fall back to a TCP stack returned local address. Addressing info of the default endpoint, i.e., head of the list, is transmitted using standard IIOP ProfileBody components. See <encode_endpoints> method documentation above for how the rest of the endpoint list is transmitted.
|
protected |
For efficient insertion at the end of the list.
|
static |