|
TAO 3.0.8
|
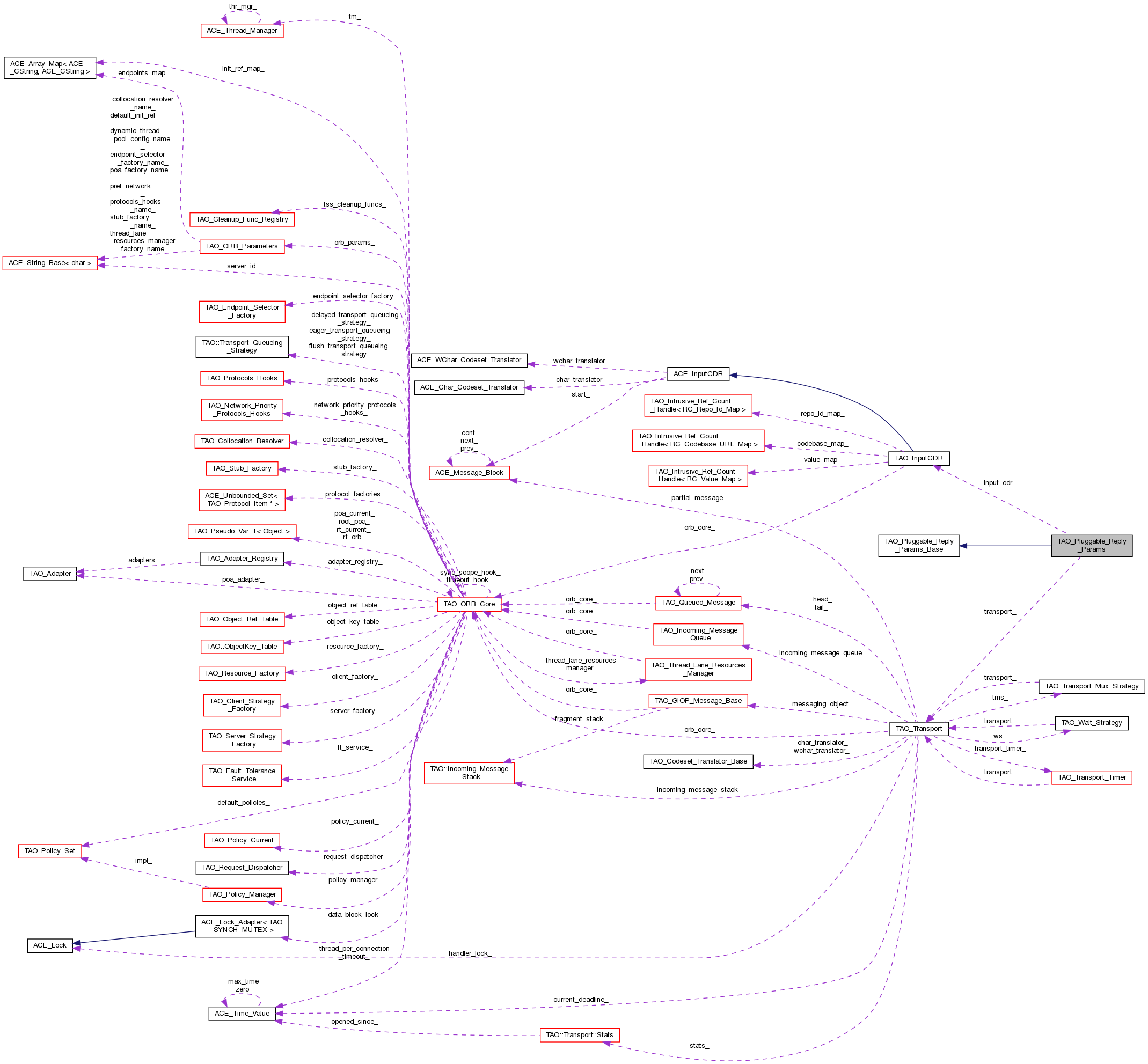
TAO_Pluggable_Connector_Params. More...
#include <Pluggable_Messaging_Utils.h>


Public Member Functions | |
| TAO_Pluggable_Reply_Params (TAO_Transport *t) | |
| Constructor. More... | |
Public Member Functions inherited from TAO_Pluggable_Reply_Params_Base | |
| TAO_Pluggable_Reply_Params_Base () | |
| Constructor. More... | |
| IOP::ServiceContextList & | service_context_notowned () |
| void | service_context_notowned (IOP::ServiceContextList *svc) |
| GIOP::ReplyStatusType | reply_status () const |
| void | reply_status (GIOP::ReplyStatusType status) |
| GIOP::LocateStatusType | locate_reply_status () const |
| void | locate_reply_status (GIOP::LocateStatusType status) |
Public Attributes | |
| TAO_InputCDR * | input_cdr_ |
| TAO_Transport * | transport_ |
Public Attributes inherited from TAO_Pluggable_Reply_Params_Base | |
| IOP::ServiceContextList | svc_ctx_ |
| The IOP service context list. More... | |
| CORBA::ULong | request_id_ |
| The request id for which the reply we (connector) has received. More... | |
| CORBA::Boolean | is_dsi_ |
| ptrdiff_t | dsi_nvlist_align_ |
| CORBA::Boolean | argument_flag_ |
Additional Inherited Members | |
Protected Attributes inherited from TAO_Pluggable_Reply_Params_Base | |
| IOP::ServiceContextList * | service_context_ |
| The service context list that we don't own. More... | |
TAO_Pluggable_Connector_Params.
| TAO_Pluggable_Reply_Params::TAO_Pluggable_Reply_Params | ( | TAO_Transport * | t | ) |
Constructor.
| TAO_InputCDR* TAO_Pluggable_Reply_Params::input_cdr_ |
The stream with the non-demarshaled reply. This stream will be passed up to the stubs to demarshal the parameter values.
| TAO_Transport* TAO_Pluggable_Reply_Params::transport_ |