|
TAO 3.0.8
|
Concurrency strategy helper. More...
#include <Connector_Impl.h>


Public Member Functions | |
| TAO_Connect_Concurrency_Strategy (TAO_ORB_Core *orb_core) | |
| Constructor. More... | |
| int | activate_svc_handler (SVC_HANDLER *svc_handler, void *arg) |
Public Member Functions inherited from ACE_Concurrency_Strategy< SVC_HANDLER > | |
| ACE_Concurrency_Strategy (int flags=0) | |
| virtual int | activate_svc_handler (SVC_HANDLER *svc_handler, void *arg=0) |
| virtual | ~ACE_Concurrency_Strategy () |
| void | dump () const |
Private Attributes | |
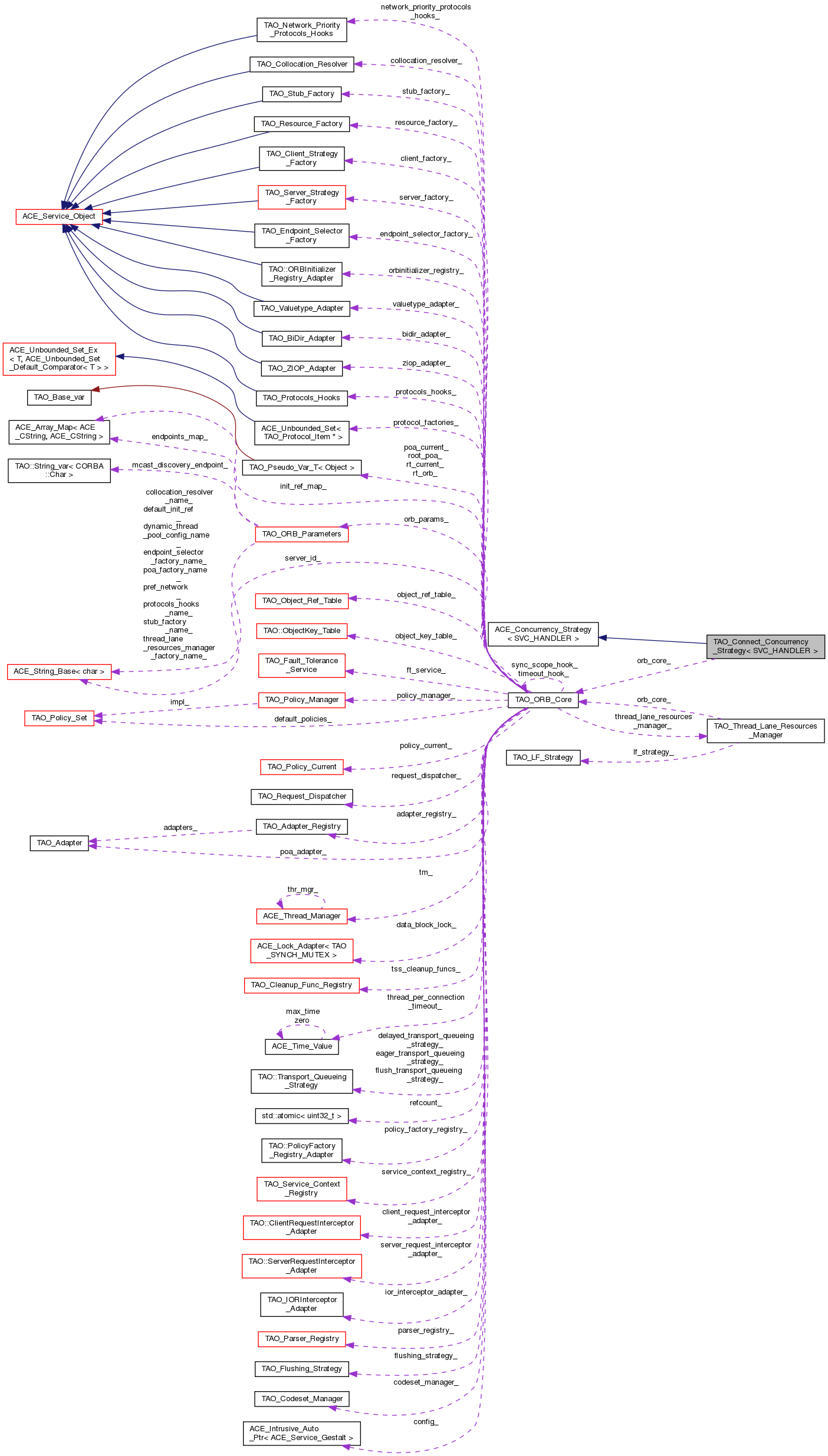
| TAO_ORB_Core *const | orb_core_ |
| Pointer to the ORB Core. More... | |
Additional Inherited Members | |
Public Types inherited from ACE_Concurrency_Strategy< SVC_HANDLER > | |
| typedef SVC_HANDLER::addr_type | addr_type |
| typedef SVC_HANDLER | handler_type |
| typedef SVC_HANDLER::stream_type | stream_type |
Public Attributes inherited from ACE_Concurrency_Strategy< SVC_HANDLER > | |
| ACE_ALLOC_HOOK_DECLARE | |
Protected Attributes inherited from ACE_Concurrency_Strategy< SVC_HANDLER > | |
| int | flags_ |
Concurrency strategy helper.
Activates the Svc_Handler, and then if the correct wait strategy is in use registers the handler with the reactor.
| TAO_Connect_Concurrency_Strategy< SVC_HANDLER >::TAO_Connect_Concurrency_Strategy | ( | TAO_ORB_Core * | orb_core | ) |
Constructor.
|
virtual |
Activates the Svc_Handler, and if the right wait strategy is in use, registers the handle with the reactor.
Reimplemented from ACE_Concurrency_Strategy< SVC_HANDLER >.
|
private |
Pointer to the ORB Core.