|
TAO 3.0.8
|
Creation strategy helper. More...
#include <Connector_Impl.h>


Public Member Functions | |
| TAO_Connect_Creation_Strategy (ACE_Thread_Manager *=0, TAO_ORB_Core *orb_core=0) | |
| Constructor. More... | |
| virtual int | make_svc_handler (SVC_HANDLER *&sh) |
| Makes TAO_*_Client_Connection_Handlers. More... | |
Public Member Functions inherited from ACE_Creation_Strategy< SVC_HANDLER > | |
| ACE_Creation_Strategy (ACE_Thread_Manager *=0, ACE_Reactor *=ACE_Reactor::instance()) | |
| int | open (ACE_Thread_Manager *=0, ACE_Reactor *=ACE_Reactor::instance()) |
| virtual | ~ACE_Creation_Strategy () |
| virtual int | make_svc_handler (SVC_HANDLER *&sh) |
| void | dump () const |
Private Attributes | |
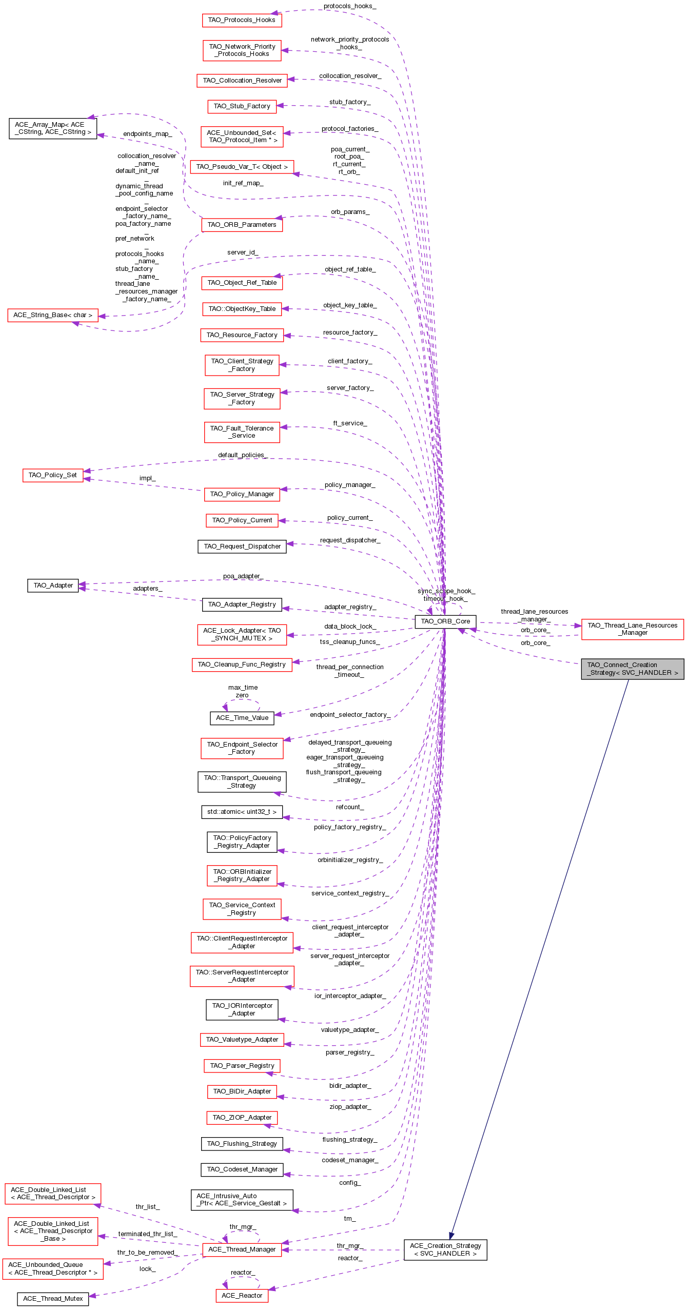
| TAO_ORB_Core *const | orb_core_ |
| Pointer to the ORB_Core on which we are activated. More... | |
Additional Inherited Members | |
Public Types inherited from ACE_Creation_Strategy< SVC_HANDLER > | |
| typedef SVC_HANDLER::addr_type | addr_type |
| typedef SVC_HANDLER | handler_type |
| typedef SVC_HANDLER::stream_type | stream_type |
Public Attributes inherited from ACE_Creation_Strategy< SVC_HANDLER > | |
| ACE_ALLOC_HOOK_DECLARE | |
Protected Attributes inherited from ACE_Creation_Strategy< SVC_HANDLER > | |
| ACE_Thread_Manager * | thr_mgr_ |
| ACE_Reactor * | reactor_ |
Creation strategy helper.
Creates the TAO_*_Connection_Handler object for the TAO_*_Connector objects. This template class can now be used by all the Connector objects instead of having to duplicate code. This class can be used to set any required properties on the connection handlers at creation time.
| TAO_Connect_Creation_Strategy< SVC_HANDLER >::TAO_Connect_Creation_Strategy | ( | ACE_Thread_Manager * | t = 0, |
| TAO_ORB_Core * | orb_core = 0 |
||
| ) |
Constructor.
|
virtual |
Makes TAO_*_Client_Connection_Handlers.
Reimplemented from ACE_Creation_Strategy< SVC_HANDLER >.
|
private |
Pointer to the ORB_Core on which we are activated.