|
TAO_PortableServer 3.0.6
|
This class uses active demux hint for POA active hint strategy. More...
#include <Object_Adapter.h>


Public Member Functions | |
| Active_Hint_Strategy (CORBA::ULong map_size) | |
| virtual | ~Active_Hint_Strategy () |
| virtual int | find_persistent_poa (const poa_name &system_name, TAO_Root_POA *&poa) |
| virtual int | bind_persistent_poa (const poa_name &folded_name, TAO_Root_POA *poa, poa_name_out system_name) |
| virtual int | unbind_persistent_poa (const poa_name &folded_name, const poa_name &system_name) |
Public Member Functions inherited from TAO_Object_Adapter::Hint_Strategy | |
| virtual | ~Hint_Strategy () |
| void | object_adapter (TAO_Object_Adapter *oa) |
Protected Types | |
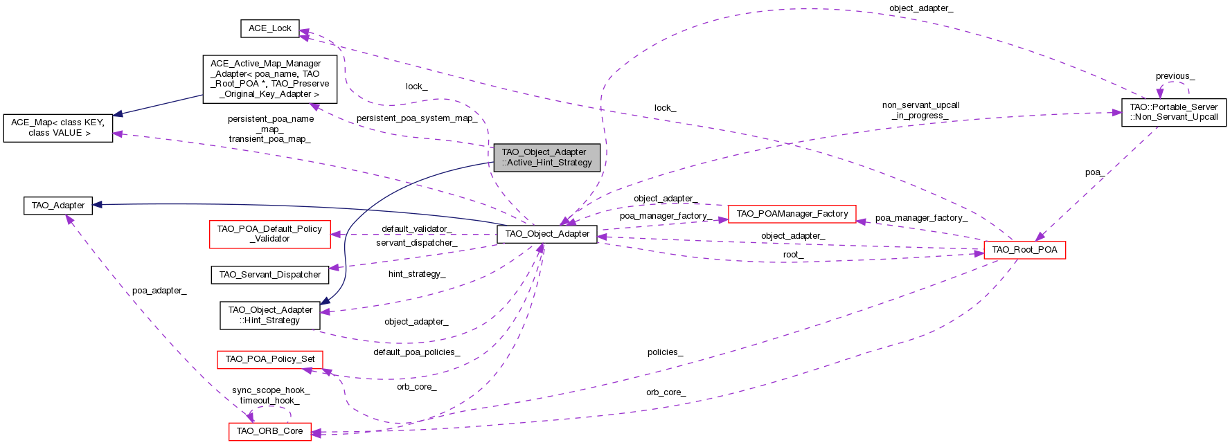
| typedef ACE_Active_Map_Manager_Adapter< poa_name, TAO_Root_POA *, TAO_Preserve_Original_Key_Adapter > | persistent_poa_system_map |
Protected Attributes | |
| persistent_poa_system_map | persistent_poa_system_map_ |
Protected Attributes inherited from TAO_Object_Adapter::Hint_Strategy | |
| TAO_Object_Adapter * | object_adapter_ |
This class uses active demux hint for POA active hint strategy.
This class will append an active hint to the POA name, making the POA lookups fast and predictable.
|
protected |
| TAO_Object_Adapter::Active_Hint_Strategy::Active_Hint_Strategy | ( | CORBA::ULong | map_size | ) |
|
virtual |
|
virtual |
Implements TAO_Object_Adapter::Hint_Strategy.
|
virtual |
Implements TAO_Object_Adapter::Hint_Strategy.
|
virtual |
Implements TAO_Object_Adapter::Hint_Strategy.
|
protected |