|
ACE
7.0.3
|
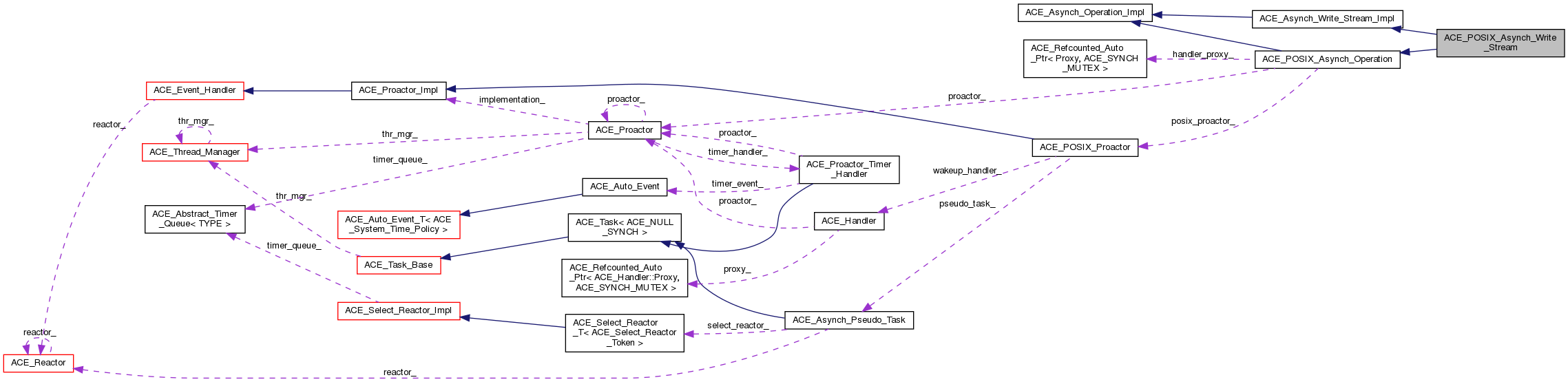
This class implements <ACE_Asynch_Write_Stream> for all POSIX implementations of ACE_Proactor. More...
#include <POSIX_Asynch_IO.h>


Public Member Functions | |
| ACE_POSIX_Asynch_Write_Stream (ACE_POSIX_Proactor *posix_proactor) | |
| Constructor. More... | |
| int | write (ACE_Message_Block &message_block, size_t bytes_to_write, const void *act, int priority, int signal_number=0) |
| virtual | ~ACE_POSIX_Asynch_Write_Stream (void) |
| Destructor. More... | |
Public Member Functions inherited from ACE_Asynch_Write_Stream_Impl | |
| virtual | ~ACE_Asynch_Write_Stream_Impl (void) |
| virtual int | writev (ACE_Message_Block &message_block, size_t bytes_to_write, const void *act, int priority, int signal_number)=0 |
Public Member Functions inherited from ACE_Asynch_Operation_Impl | |
| virtual | ~ACE_Asynch_Operation_Impl (void) |
Public Member Functions inherited from ACE_POSIX_Asynch_Operation | |
| int | open (const ACE_Handler::Proxy_Ptr &handler_proxy, ACE_HANDLE handle, const void *completion_key, ACE_Proactor *proactor=0) |
| int | cancel (void) |
| Check the documentation for ACE_Asynch_Operation::cancel. More... | |
| ACE_Proactor * | proactor () const |
| Return the underlying proactor. More... | |
| ACE_POSIX_Proactor * | posix_proactor () const |
| Return the underlying Proactor implementation. More... | |
Additional Inherited Members | |
Protected Member Functions inherited from ACE_Asynch_Write_Stream_Impl | |
| ACE_Asynch_Write_Stream_Impl (void) | |
| Do-nothing constructor. More... | |
Protected Member Functions inherited from ACE_Asynch_Operation_Impl | |
| ACE_Asynch_Operation_Impl (void) | |
| Do-nothing constructor. More... | |
Protected Member Functions inherited from ACE_POSIX_Asynch_Operation | |
| ACE_POSIX_Asynch_Operation (ACE_POSIX_Proactor *posix_proactor) | |
| Constructor. More... | |
| virtual | ~ACE_POSIX_Asynch_Operation (void) |
| Destructor. More... | |
Protected Attributes inherited from ACE_POSIX_Asynch_Operation | |
| ACE_POSIX_Proactor * | posix_proactor_ |
| ACE_Proactor * | proactor_ |
| Proactor that this Asynch IO will be registered with. More... | |
| ACE_Handler::Proxy_Ptr | handler_proxy_ |
| Handler that will receive the callback. More... | |
| ACE_HANDLE | handle_ |
| I/O handle used for reading. More... | |
This class implements <ACE_Asynch_Write_Stream> for all POSIX implementations of ACE_Proactor.
| ACE_POSIX_Asynch_Write_Stream::ACE_POSIX_Asynch_Write_Stream | ( | ACE_POSIX_Proactor * | posix_proactor | ) |
Constructor.
|
virtual |
Destructor.
|
virtual |
This starts off an asynchronous write. Upto bytes_to_write will be written from the message_block.
Implements ACE_Asynch_Write_Stream_Impl.
Reimplemented in ACE_POSIX_Asynch_Write_File.