|
TAO_PortableServer
3.0.1
|
#include <IdUniquenessStrategyUnique.h>


Public Member Functions | |
| IdUniquenessStrategyUnique () | |
| virtual void | strategy_init (TAO_Root_POA *poa) |
| virtual void | strategy_cleanup () |
| virtual bool | is_servant_activation_allowed (PortableServer::Servant servant, bool &wait_occurred_restart_call) |
| virtual bool | allow_multiple_activations () const |
| virtual ::PortableServer::IdUniquenessPolicyValue | type () const |
Public Member Functions inherited from TAO::Portable_Server::Policy_Strategy | |
| virtual | ~Policy_Strategy () |
Public Member Functions inherited from ACE_Service_Object | |
| ACE_Service_Object (ACE_Reactor *=0) | |
| virtual | ~ACE_Service_Object () |
| virtual int | suspend () |
| virtual int | resume () |
Public Member Functions inherited from ACE_Event_Handler | |
| virtual | ~ACE_Event_Handler () |
| virtual ACE_HANDLE | get_handle () const |
| virtual void | set_handle (ACE_HANDLE) |
| virtual int | priority () const |
| virtual void | priority (int priority) |
| virtual int | handle_input (ACE_HANDLE fd=ACE_INVALID_HANDLE) |
| virtual int | handle_output (ACE_HANDLE fd=ACE_INVALID_HANDLE) |
| virtual int | handle_exception (ACE_HANDLE fd=ACE_INVALID_HANDLE) |
| virtual int | handle_timeout (const ACE_Time_Value ¤t_time, const void *act=0) |
| virtual int | handle_exit (ACE_Process *) |
| virtual int | handle_close (ACE_HANDLE handle, ACE_Reactor_Mask close_mask) |
| virtual int | handle_signal (int signum, siginfo_t *=0, ucontext_t *=0) |
| virtual int | resume_handler () |
| virtual int | handle_qos (ACE_HANDLE=ACE_INVALID_HANDLE) |
| virtual int | handle_group_qos (ACE_HANDLE=ACE_INVALID_HANDLE) |
| virtual void | reactor (ACE_Reactor *reactor) |
| virtual ACE_Reactor * | reactor () const |
| virtual ACE_Reactor_Timer_Interface * | reactor_timer_interface () const |
| virtual Reference_Count | add_reference () |
| virtual Reference_Count | remove_reference () |
| Reference_Counting_Policy & | reference_counting_policy () |
Public Member Functions inherited from ACE_Shared_Object | |
| ACE_Shared_Object () | |
| virtual | ~ACE_Shared_Object () |
| virtual int | init (int argc, ACE_TCHAR *argv[]) |
| virtual int | fini () |
| virtual int | info (ACE_TCHAR **info_string, size_t length=0) const |
Private Attributes | |
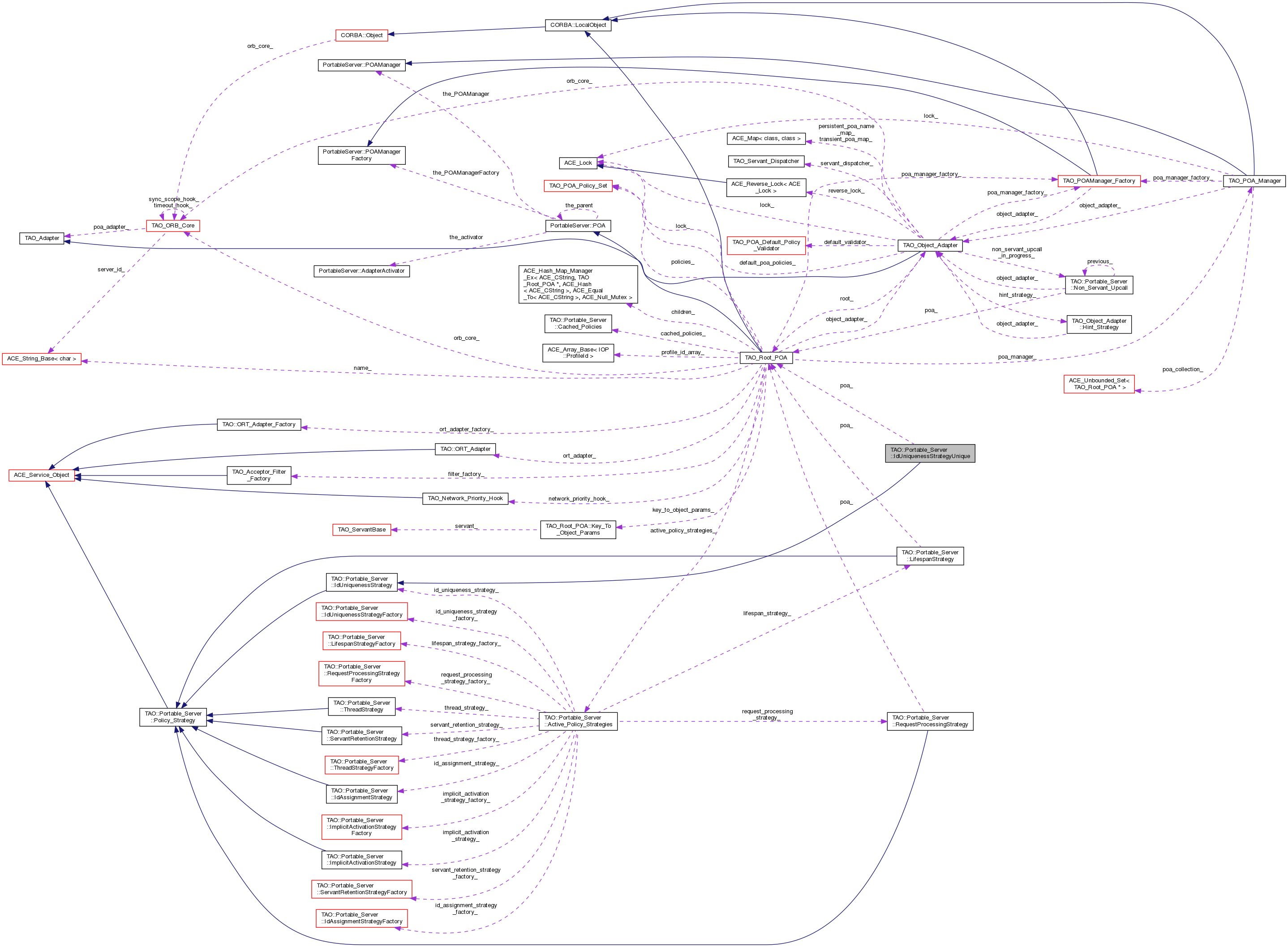
| TAO_Root_POA * | poa_ |
| TAO::Portable_Server::IdUniquenessStrategyUnique::IdUniquenessStrategyUnique | ( | ) |
|
virtual |
Implements TAO::Portable_Server::IdUniquenessStrategy.
|
virtual |
Implements TAO::Portable_Server::IdUniquenessStrategy.
|
virtual |
Implements TAO::Portable_Server::Policy_Strategy.
|
virtual |
Implements TAO::Portable_Server::Policy_Strategy.
|
virtual |
Implements TAO::Portable_Server::IdUniquenessStrategy.
|
private |