|
TAO
3.0.1
|
Base class for remote invocations. More...
#include <Remote_Invocation.h>


Protected Member Functions | |
| void | init_target_spec (TAO_Target_Specification &spec, TAO_OutputCDR &output) |
| Initialize the spec. More... | |
| void | write_header (TAO_OutputCDR &out_stream) |
| Write the GIOP header into the stream. More... | |
| void | marshal_data (TAO_OutputCDR &cdr) |
| Marshal the arguments into the stream. More... | |
| Invocation_Status | send_message (TAO_OutputCDR &cdr, TAO_Message_Semantics message_semantics, ACE_Time_Value *max_wait_time) |
| Write the message onto the socket. More... | |
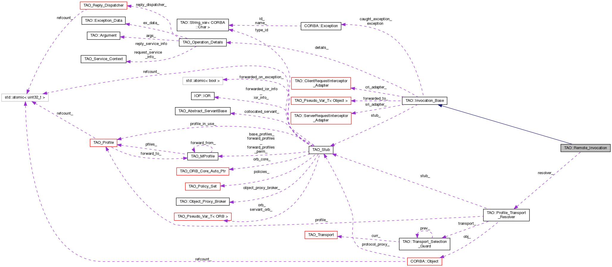
Protected Member Functions inherited from TAO::Invocation_Base | |
| Invocation_Base (CORBA::Object_ptr otarget, CORBA::Object_ptr target, TAO_Stub *stub, TAO_Operation_Details &op, bool response_expected, bool request_is_remote) | |
| Invocation_Status | send_request_interception () |
| Invocation_Status | receive_reply_interception () |
| Invocation_Status | receive_other_interception () |
| PortableInterceptor::ReplyStatus | handle_any_exception (CORBA::Exception *e) |
| PortableInterceptor::ReplyStatus | handle_all_exception () |
Protected Attributes | |
| Profile_Transport_Resolver & | resolver_ |
| Our resolver. More... | |
| int | byte_order_ |
| Intended byte order for message output stream. More... | |
Protected Attributes inherited from TAO::Invocation_Base | |
| TAO_Operation_Details & | details_ |
| The operation details on which we are operating on. More... | |
| CORBA::Object_var | forwarded_to_ |
| Forwarded object reference. More... | |
| bool | response_expected_ |
| Is response expected? More... | |
| GIOP::ReplyStatusType | reply_status_ |
| A GIOP reply status of the invocation. More... | |
| ClientRequestInterceptor_Adapter * | cri_adapter_ |
| The client requestor adapter. More... | |
| ServerRequestInterceptor_Adapter * | sri_adapter_ |
| size_t | stack_size_ |
| TAO::Invocation_Status | invoke_status_ |
Additional Inherited Members | |
Public Attributes inherited from TAO::Invocation_Base | |
| void exception CORBA::Exception * | exception |
| Change the exception status. More... | |
Base class for remote invocations.
This class encapsulates some of the common functionalities used by synchronous, asynchronous, DII and DSI invocations.
| TAO::Remote_Invocation::Remote_Invocation | ( | CORBA::Object_ptr | otarget, |
| Profile_Transport_Resolver & | resolver, | ||
| TAO_Operation_Details & | detail, | ||
| bool | response_expected | ||
| ) |
| otarget | The original target on which this invocation was started. This is there to be passed up to its parent class. |
| resolver | The profile and transport holder. |
| detail | Pperation details of the invocation on the target |
| response_expected | Flag to indicate whether the operation encapsulated by op returns a response or not. |
| int TAO::Remote_Invocation::_tao_byte_order | ( | ) |
Get the intended byte order for the message output stream. In case of gateway messages this could divert from the native byte order.
| void TAO::Remote_Invocation::_tao_byte_order | ( | int | byte_order | ) |
| byte_order | The intended byte order for the message output stream. For use in message gateways that forward messages from sources with different byte order than the native order. |
|
protected |
Initialize the spec.
|
protected |
Marshal the arguments into the stream.
|
protected |
Write the message onto the socket.
|
protected |
Write the GIOP header into the stream.
|
protected |
Intended byte order for message output stream.
|
protected |
Our resolver.