|
TAO
3.0.1
|
This class implements the basic interface for supporting multiple profiles. More...
#include <MProfile.h>

Public Member Functions | |
| TAO_MProfile (CORBA::ULong sz=0) | |
| TAO_MProfile (const TAO_MProfile &mprofiles) | |
| TAO_MProfile & | operator= (const TAO_MProfile &mprofiles) |
| Assigment operator. More... | |
| ~TAO_MProfile () | |
| int | set (CORBA::ULong sz) |
| int | set (const TAO_MProfile &mprofile) |
| int | grow (CORBA::ULong sz) |
| TAO_Profile * | get_cnext () |
| Treat as a circular list. More... | |
| TAO_Profile * | get_next () |
| Get next profile in list, return 0 at end of list. More... | |
| TAO_Profile * | get_cprev () |
| Assume a circular list of profiles. More... | |
| TAO_Profile * | get_prev () |
| Get previous profile, stop at beginning of list and return 0. More... | |
| TAO_Profile * | get_current_profile () |
| TAO_Profile * | get_profile (TAO_PHandle handle) |
| Return a pointer to the profile referenced by handle void. More... | |
| TAO_PHandle | get_current_handle () |
| Returns the index for the current profile. More... | |
| TAO_PHandle | get_current_handle () const |
| Returns the index for the current profile. More... | |
| CORBA::ULong | profile_count () const |
| Returns the number of profiles stored in the list (last_+1). More... | |
| CORBA::ULong | size () const |
| const TAO_Profile * | get_profile (CORBA::ULong slot) const |
| void | rewind () |
| Sets the current slot back to 0. More... | |
| int | add_profile (TAO_Profile *pfile) |
| int | give_profile (TAO_Profile *pfile, int share=0) |
| int | add_profiles (TAO_MProfile *pfiles) |
| int | remove_profile (const TAO_Profile *pfile) |
| remove from this MProfile any profiles which also appear in pfiles. More... | |
| int | remove_profiles (const TAO_MProfile *pfiles) |
| remove from this MProfile any profiles which also appear in pfiles. More... | |
| void | forward_from (TAO_MProfile *mprofiles) |
| TAO_MProfile * | forward_from () |
| Returns a pointer to the profile which was forwarded. More... | |
| CORBA::Boolean | is_equivalent (const TAO_MProfile *rhs) |
| CORBA::ULong | hash (CORBA::ULong max) |
| void | policy_list (CORBA::PolicyList *policy_list) |
| CORBA::PolicyList * | policy_list () |
Protected Member Functions | |
| void | create_policy_list () |
| void | init_policy_list () |
| Initialize the policy list, demarsharling the policy. More... | |
| TAO_Profile ** | pfiles () const |
Protected Attributes | |
| CORBA::PolicyList * | policy_list_ |
| CORBA::Boolean | is_policy_list_initialized_ |
| TAO_SYNCH_RECURSIVE_MUTEX | mutex_ |
Private Member Functions | |
| void | cleanup () |
| Helper method to implement the destructor. More... | |
| int | give_shared_profile (TAO_Profile *pfile) |
Private Attributes | |
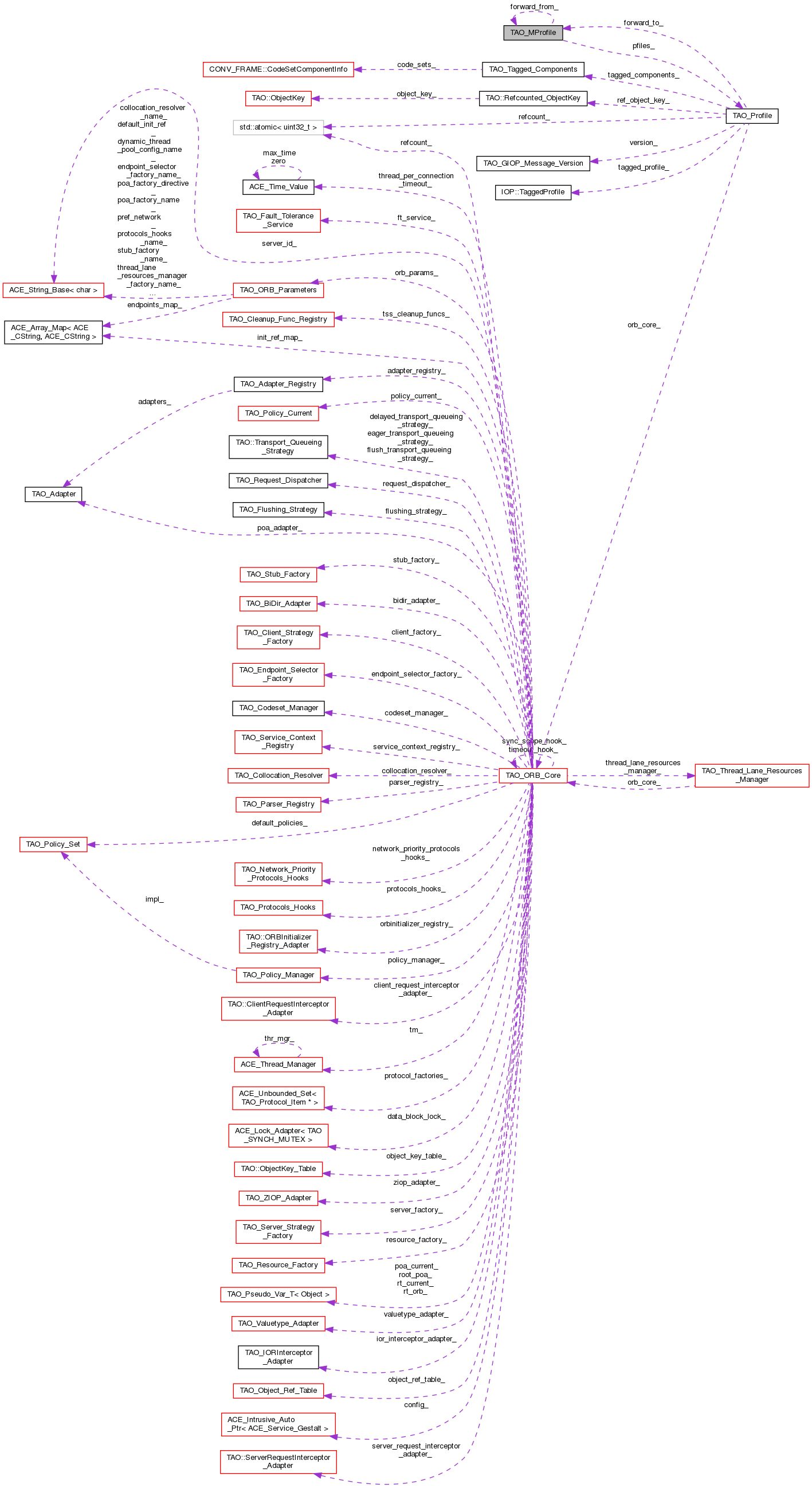
| TAO_MProfile * | forward_from_ |
| TAO_Profile ** | pfiles_ |
| Actual list of profiles. More... | |
| TAO_PHandle | current_ |
| Points to the next profile to be used. 0 ... size_. More... | |
| TAO_PHandle | size_ |
| Max size of array. More... | |
| TAO_PHandle | last_ |
| Index plus 1 of last valid entry! May be < size_. More... | |
Friends | |
| class | TAO_Profile |
| Stores the policy list for the profile of this MProfile. More... | |
This class implements the basic interface for supporting multiple profiles.
Multiple profiles can be treated either as a circular queue or a linear array of profiles. It is assumed that locking will only be required when a profile list is associated with a TAO_Stub. Thus when the TAO_Stub accepts ownership of an MProfile it also assumes responsibility for controling access (i.e. locking).
| TAO_MProfile::TAO_MProfile | ( | CORBA::ULong | sz = 0 | ) |
| TAO_MProfile::TAO_MProfile | ( | const TAO_MProfile & | mprofiles | ) |
**NOTE: IF mprofiles->last_ > 0, THEN this->size_ will be set to mprofiles->last_. Otherwise this->size_ - mprofiles->size_. Furthermore, current_ is set back to 0! i.e. rewound. The reference count on any profiles in mprofiles is increment when their references (i.e. pointers) are copied.
| TAO_MProfile::~TAO_MProfile | ( | ) |
Destructor: decrements reference count on all references profiles!
| int TAO_MProfile::add_profile | ( | TAO_Profile * | pfile | ) |
Return the index of this entry or -1 if it can not be added. reference count on profile in incremented!
| int TAO_MProfile::add_profiles | ( | TAO_MProfile * | pfiles | ) |
append the profiles in pfiles to this object. The count will be incremented on the individual profile objects.
|
private |
Helper method to implement the destructor.
|
protected |
This method handle the dynamic allocation of the data member <policy_list_>.
| TAO_MProfile * TAO_MProfile::forward_from | ( | void | ) |
Returns a pointer to the profile which was forwarded.
| void TAO_MProfile::forward_from | ( | TAO_MProfile * | mprofiles | ) |
Set a pointer to the MProfile whose 'current' TAO_Profile was forwarded This object is the set of forwarding profiles.
| TAO_Profile * TAO_MProfile::get_cnext | ( | void | ) |
Treat as a circular list.
Cyclic get next. It will simply cycle through the complete list.
| TAO_Profile * TAO_MProfile::get_cprev | ( | void | ) |
Assume a circular list of profiles.
| TAO_PHandle TAO_MProfile::get_current_handle | ( | void | ) |
Returns the index for the current profile.
| TAO_PHandle TAO_MProfile::get_current_handle | ( | void | ) | const |
Returns the index for the current profile.
| TAO_Profile * TAO_MProfile::get_current_profile | ( | void | ) |
Return a pointer to the current profile, will not increment reference pointer.
| TAO_Profile * TAO_MProfile::get_next | ( | void | ) |
Get next profile in list, return 0 at end of list.
This will return the next element until either null is found or the end of list. It then continues to return NULL until rewind.
| TAO_Profile * TAO_MProfile::get_prev | ( | void | ) |
Get previous profile, stop at beginning of list and return 0.
| const TAO_Profile * TAO_MProfile::get_profile | ( | CORBA::ULong | slot | ) | const |
Return the profile at position <slot>. If <slot> is out of range it returns 0.
| TAO_Profile * TAO_MProfile::get_profile | ( | TAO_PHandle | handle | ) |
Return a pointer to the profile referenced by handle void.
| int TAO_MProfile::give_profile | ( | TAO_Profile * | pfile, |
| int | share = 0 |
||
| ) |
Return the index of this entry or -1 if it can not be added. this object assumes ownership of this profile!!
|
private |
A helper to give_profile to be used when share is true. This method is used primarily to help the corbaloc parser create a single profile with multiple endpoints rather than constructing multiple profiles with 1 endpoint per.
| int TAO_MProfile::grow | ( | CORBA::ULong | sz | ) |
increase the number of profiles this object can hold. NOT THREAD SAFE
| CORBA::ULong TAO_MProfile::hash | ( | CORBA::ULong | max | ) |
use all registered profiles. The hash() method is called on each profile and the results are averaged together. NON-THREAD SAFE.
|
protected |
Initialize the policy list, demarsharling the policy.
| CORBA::Boolean TAO_MProfile::is_equivalent | ( | const TAO_MProfile * | rhs | ) |
Returns true of there is at least one profile in first which is_equivalent with at least one profile in second. NON-THREAD SAFE, relies on some other entity to guarentee the profiles will not change during the call.
| TAO_MProfile & TAO_MProfile::operator= | ( | const TAO_MProfile & | mprofiles | ) |
Assigment operator.
|
protected |
Return the complete list of profiles, this object retains ownership!
| CORBA::PolicyList * TAO_MProfile::policy_list | ( | ) |
Gets the policies list associated with the profiles owned by the TAO_MProfile.
| void TAO_MProfile::policy_list | ( | CORBA::PolicyList * | policy_list | ) |
Sets the policies list associated with the profiles owned by the TAO_MProfile.
| CORBA::ULong TAO_MProfile::profile_count | ( | void | ) | const |
Returns the number of profiles stored in the list (last_+1).
| int TAO_MProfile::remove_profile | ( | const TAO_Profile * | pfile | ) |
remove from this MProfile any profiles which also appear in pfiles.
| int TAO_MProfile::remove_profiles | ( | const TAO_MProfile * | pfiles | ) |
remove from this MProfile any profiles which also appear in pfiles.
| void TAO_MProfile::rewind | ( | void | ) |
Sets the current slot back to 0.
| int TAO_MProfile::set | ( | const TAO_MProfile & | mprofile | ) |
Inits this to the values of mprofile. NOTE: We use mprofile->last_ instead of mprofile->size_ to set this->size_. This is so we can use set () to trim a profile list!! NOT THREAD SAFE
| int TAO_MProfile::set | ( | CORBA::ULong | sz | ) |
Inits MProfile to hold sz TAO_Profiles. NOT THREAD SAFE
| CORBA::ULong TAO_MProfile::size | ( | void | ) | const |
return the maximum number of profiles that can be stored in this container, (size_+1)
|
friend |
Stores the policy list for the profile of this MProfile.
|
private |
Points to the next profile to be used. 0 ... size_.
|
private |
Used for chaning references when the current profile is forwarded. Note, this will only be valid for an MProfile which contains a list of forward_profiles for some initial or base profile. This is a backward reference to the profile list which received the relocate message. The actual profile what was forwarded will be forward_from_->get_current_profile ()
|
protected |
|
private |
Index plus 1 of last valid entry! May be < size_.
|
protected |
Mutex used to make sure that only one policy list is created.
|
private |
Actual list of profiles.
|
protected |
|
private |
Max size of array.