|
TAO
3.0.1
|
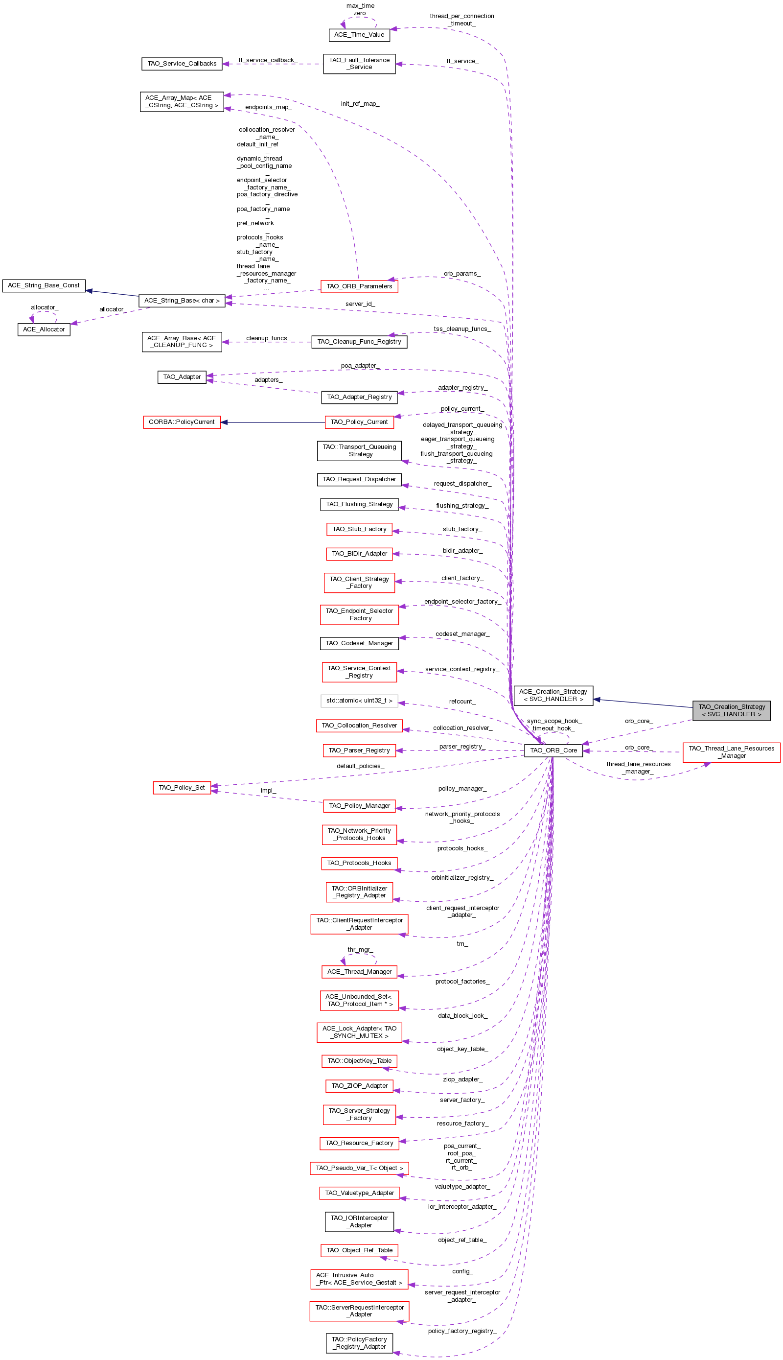
Creates a Svc_Handler and set the ORB_Core pointer on it. More...
#include <Acceptor_Impl.h>


Public Member Functions | |
| TAO_Creation_Strategy (TAO_ORB_Core *orb_core) | |
| int | make_svc_handler (SVC_HANDLER *&sh) |
| Create a SVC_HANDLER and set the ORB_Core pointer on it. More... | |
Public Member Functions inherited from ACE_Creation_Strategy< SVC_HANDLER > | |
| ACE_Creation_Strategy (ACE_Thread_Manager *=0, ACE_Reactor *=ACE_Reactor::instance()) | |
| int | open (ACE_Thread_Manager *=0, ACE_Reactor *=ACE_Reactor::instance()) |
| virtual | ~ACE_Creation_Strategy () |
| void | dump () const |
Protected Attributes | |
| TAO_ORB_Core * | orb_core_ |
| Pointer to the ORB Core. More... | |
Protected Attributes inherited from ACE_Creation_Strategy< SVC_HANDLER > | |
| ACE_Thread_Manager * | thr_mgr_ |
| ACE_Reactor * | reactor_ |
Additional Inherited Members | |
Public Types inherited from ACE_Creation_Strategy< SVC_HANDLER > | |
| typedef SVC_HANDLER::addr_type | addr_type |
| typedef SVC_HANDLER | handler_type |
| typedef SVC_HANDLER::stream_type | stream_type |
Public Attributes inherited from ACE_Creation_Strategy< SVC_HANDLER > | |
| ACE_ALLOC_HOOK_DECLARE | |
Creates a Svc_Handler and set the ORB_Core pointer on it.
| TAO_Creation_Strategy< SVC_HANDLER >::TAO_Creation_Strategy | ( | TAO_ORB_Core * | orb_core | ) |
Constructor.
|
virtual |
Create a SVC_HANDLER and set the ORB_Core pointer on it.
Reimplemented from ACE_Creation_Strategy< SVC_HANDLER >.
|
protected |
Pointer to the ORB Core.