|
ACE
6.5.7
|
Manages a pool of threads. More...
#include <Thread_Manager.h>

Public Types | |
| enum | { ACE_THR_IDLE = 0x00000000, ACE_THR_SPAWNED = 0x00000001, ACE_THR_RUNNING = 0x00000002, ACE_THR_SUSPENDED = 0x00000004, ACE_THR_CANCELLED = 0x00000008, ACE_THR_TERMINATED = 0x00000010, ACE_THR_JOINING = 0x10000000 } |
| typedef int(ACE_Thread_Manager::* | ACE_THR_MEMBER_FUNC) (ACE_Thread_Descriptor *, int) |
Public Member Functions | |
| ACE_Thread_Manager (size_t preaolloc=ACE_DEFAULT_THREAD_MANAGER_PREALLOC, size_t lwm=ACE_DEFAULT_THREAD_MANAGER_LWM, size_t inc=ACE_DEFAULT_THREAD_MANAGER_INC, size_t hwm=ACE_DEFAULT_THREAD_MANAGER_HWM) | |
| Initialization and termination methods. More... | |
| ACE_Thread_Manager (const ACE_Condition_Attributes &attributes, size_t preaolloc=ACE_DEFAULT_THREAD_MANAGER_PREALLOC, size_t lwm=ACE_DEFAULT_THREAD_MANAGER_LWM, size_t inc=ACE_DEFAULT_THREAD_MANAGER_INC, size_t hwm=ACE_DEFAULT_THREAD_MANAGER_HWM) | |
| ~ACE_Thread_Manager (void) | |
| int | open (size_t size=0) |
| No-op. Currently unused. More... | |
| int | close (void) |
| int | spawn (ACE_THR_FUNC func, void *arg=0, long flags=THR_NEW_LWP|THR_JOINABLE|THR_INHERIT_SCHED, ACE_thread_t *t_id=0, ACE_hthread_t *t_handle=0, long priority=ACE_DEFAULT_THREAD_PRIORITY, int grp_id=-1, void *stack=0, size_t stack_size=ACE_DEFAULT_THREAD_STACKSIZE, const char **thr_name=0) |
| int | spawn_n (size_t n, ACE_THR_FUNC func, void *arg=0, long flags=THR_NEW_LWP|THR_JOINABLE|THR_INHERIT_SCHED, long priority=ACE_DEFAULT_THREAD_PRIORITY, int grp_id=-1, ACE_Task_Base *task=0, ACE_hthread_t thread_handles[]=0, void *stack[]=0, size_t stack_size[]=0, const char *thr_name[]=0) |
| int | spawn_n (ACE_thread_t thread_ids[], size_t n, ACE_THR_FUNC func, void *arg, long flags, long priority=ACE_DEFAULT_THREAD_PRIORITY, int grp_id=-1, void *stack[]=0, size_t stack_size[]=0, ACE_hthread_t thread_handles[]=0, ACE_Task_Base *task=0, const char *thr_name[]=0) |
| ACE_THR_FUNC_RETURN | exit (ACE_THR_FUNC_RETURN status=0, bool do_thread_exit=true) |
| int | wait (const ACE_Time_Value *timeout=0, bool abandon_detached_threads=false, bool use_absolute_time=true) |
| int | join (ACE_thread_t tid, ACE_THR_FUNC_RETURN *status=0) |
| Join a thread specified by tid. Do not wait on a detached thread. More... | |
| int | wait_grp (int grp_id) |
| int | thr_self (ACE_hthread_t &) |
| ACE_thread_t | thr_self (void) |
| ACE_Task_Base * | task (void) |
| int | kill_all (int signum) |
| int | kill (ACE_thread_t, int signum) |
| int | kill_grp (int grp_id, int signum) |
| int | cancel_all (int async_cancel=0) |
| int | cancel (ACE_thread_t, int async_cancel=0) |
| int | cancel_grp (int grp_id, int async_cancel=0) |
| int | testcancel (ACE_thread_t t_id) |
| int | testterminate (ACE_thread_t t_id) |
| int | set_grp (ACE_thread_t, int grp_id) |
| Set group ids for a particular thread id. More... | |
| int | get_grp (ACE_thread_t, int &grp_id) |
| Get group ids for a particular thread id. More... | |
| int | hthread_within (ACE_hthread_t handle) |
| int | thread_within (ACE_thread_t tid) |
| int | num_tasks_in_group (int grp_id) |
| Returns the number of ACE_Task_Base in a group. More... | |
| int | num_threads_in_task (ACE_Task_Base *task) |
| Returns the number of threads in an ACE_Task_Base. More... | |
| ssize_t | task_list (int grp_id, ACE_Task_Base *task_list[], size_t n) |
| ssize_t | thread_list (ACE_Task_Base *task, ACE_thread_t thread_list[], size_t n) |
| ssize_t | hthread_list (ACE_Task_Base *task, ACE_hthread_t hthread_list[], size_t n) |
| ssize_t | thread_grp_list (int grp_id, ACE_thread_t thread_list[], size_t n) |
| ssize_t | hthread_grp_list (int grp_id, ACE_hthread_t hthread_list[], size_t n) |
| ssize_t | task_all_list (ACE_Task_Base *task_list[], size_t n) |
| ssize_t | thread_all_list (ACE_thread_t thread_list[], size_t n) |
| int | set_grp (ACE_Task_Base *task, int grp_id) |
| Set group ids for a particular task. More... | |
| int | get_grp (ACE_Task_Base *task, int &grp_id) |
| Get group ids for a particular task. More... | |
| size_t | count_threads (void) const |
| int | thr_state (ACE_thread_t id, ACE_UINT32 &state) |
| int | at_exit (ACE_At_Thread_Exit *cleanup) |
| int | at_exit (ACE_At_Thread_Exit &cleanup) |
| int | at_exit (void *object, ACE_CLEANUP_FUNC cleanup_hook, void *param) |
| void | wait_on_exit (int dowait) |
| int | wait_on_exit (void) |
| void | dump (void) |
| Dump the state of an object. More... | |
Suspend and resume methods | |
Suspend/resume is not supported on all platforms. For example, Pthreads does not support these functions. | |
| int | suspend_all (void) |
| Suspend all threads. More... | |
| int | suspend (ACE_thread_t) |
| Suspend a single thread. More... | |
| int | suspend_grp (int grp_id) |
| Suspend a group of threads. More... | |
| int | testsuspend (ACE_thread_t t_id) |
| int | resume_all (void) |
| Resume all stopped threads. More... | |
| int | resume (ACE_thread_t) |
| Resume a single thread. More... | |
| int | resume_grp (int grp_id) |
| Resume a group of threads. More... | |
| int | testresume (ACE_thread_t t_id) |
Task-related operations | |
| int | wait_task (ACE_Task_Base *task) |
| int | suspend_task (ACE_Task_Base *task) |
| int | resume_task (ACE_Task_Base *task) |
| int | kill_task (ACE_Task_Base *task, int signum) |
| int | cancel_task (ACE_Task_Base *task, int async_cancel=0) |
Static Public Member Functions | |
| static ACE_Thread_Manager * | instance (void) |
| Get pointer to a process-wide ACE_Thread_Manager. More... | |
| static ACE_Thread_Manager * | instance (ACE_Thread_Manager *) |
| static void | close_singleton (void) |
| Delete the dynamically allocated Singleton. More... | |
Public Attributes | |
| ACE_ALLOC_HOOK_DECLARE | |
| Declare the dynamic allocation hooks. More... | |
Protected Member Functions | |
| ACE_Thread_Descriptor * | thread_desc_self (void) |
| ACE_Thread_Descriptor * | thread_descriptor (ACE_thread_t) |
| ACE_Thread_Descriptor * | hthread_descriptor (ACE_hthread_t) |
| int | spawn_i (ACE_THR_FUNC func, void *arg, long flags, ACE_thread_t *=0, ACE_hthread_t *t_handle=0, long priority=ACE_DEFAULT_THREAD_PRIORITY, int grp_id=-1, void *stack=0, size_t stack_size=0, ACE_Task_Base *task=0, const char **thr_name=0) |
| Create a new thread (must be called with locks held). More... | |
| void | run_thread_exit_hooks (int i) |
| Run the registered hooks when the thread exits. More... | |
| ACE_Thread_Descriptor * | find_thread (ACE_thread_t t_id) |
| ACE_Thread_Descriptor * | find_hthread (ACE_hthread_t h_id) |
| ACE_Thread_Descriptor * | find_task (ACE_Task_Base *task, size_t slot=0) |
| int | insert_thr (ACE_thread_t t_id, ACE_hthread_t, int grp_id=-1, long flags=0) |
| Insert a thread in the table (checks for duplicates). More... | |
| int | append_thr (ACE_thread_t t_id, ACE_hthread_t, ACE_UINT32, int grp_id, ACE_Task_Base *task=0, long flags=0, ACE_Thread_Descriptor *td=0) |
| void | remove_thr (ACE_Thread_Descriptor *td, int close_handler) |
| Remove thread from the table. More... | |
| void | remove_thr_all (void) |
| Remove all threads from the table. More... | |
| int | check_state (ACE_UINT32 state, ACE_thread_t thread, int enable=1) |
| int | apply_task (ACE_Task_Base *task, ACE_THR_MEMBER_FUNC func, int=0) |
| Apply func to all members of the table that match the task. More... | |
| int | apply_grp (int grp_id, ACE_THR_MEMBER_FUNC func, int arg=0) |
| Apply func to all members of the table that match the grp_id. More... | |
| int | apply_all (ACE_THR_MEMBER_FUNC, int=0) |
| Apply func to all members of the table. More... | |
| int | join_thr (ACE_Thread_Descriptor *td, int=0) |
| Join the thread described in td. More... | |
| int | resume_thr (ACE_Thread_Descriptor *td, int=0) |
| Resume the thread described in td. More... | |
| int | suspend_thr (ACE_Thread_Descriptor *td, int=0) |
| Suspend the thread described in td. More... | |
| int | kill_thr (ACE_Thread_Descriptor *td, int signum) |
| Send signal signum to the thread described in td. More... | |
| int | cancel_thr (ACE_Thread_Descriptor *td, int async_cancel=0) |
| Set the cancellation flag for the thread described in td. More... | |
| int | register_as_terminated (ACE_Thread_Descriptor *td) |
| Register a thread as terminated and put it into the terminated_thr_list_. More... | |
Static Protected Member Functions | |
| static int | set_thr_exit (ACE_TSS_TYPE(ACE_Thread_Exit) *ptr) |
| Setting the static ACE_TSS_TYPE (ACE_Thread_Exit) *thr_exit_ pointer. More... | |
Protected Attributes | |
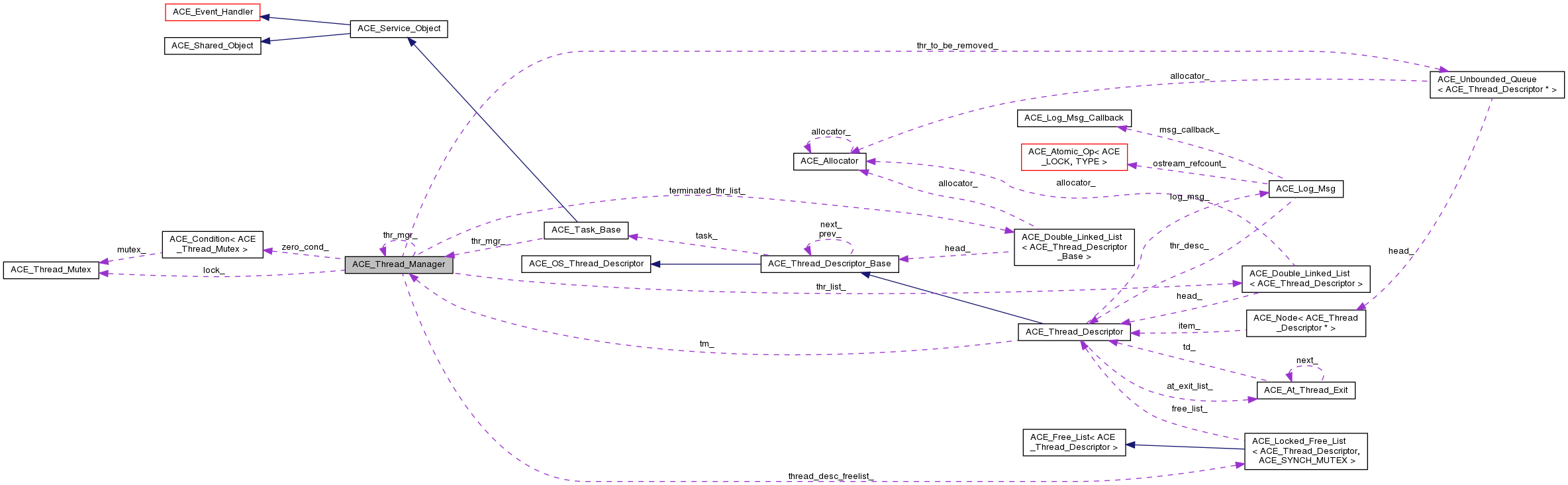
| ACE_Double_Linked_List< ACE_Thread_Descriptor > | thr_list_ |
| ACE_Double_Linked_List< ACE_Thread_Descriptor_Base > | terminated_thr_list_ |
| Collect terminated but not yet joined thread entries. More... | |
| ACE_Unbounded_Queue< ACE_Thread_Descriptor * > | thr_to_be_removed_ |
| Collect pointers to thread descriptors of threads to be removed later. More... | |
| int | grp_id_ |
| Keeps track of the next group id to assign. More... | |
| int | automatic_wait_ |
| ACE_Thread_Mutex | lock_ |
| Serialize access to the zero_cond_. More... | |
| ACE_Condition_Thread_Mutex | zero_cond_ |
| Keep track of when there are no more threads. More... | |
| ACE_Locked_Free_List< ACE_Thread_Descriptor, ACE_SYNCH_MUTEX > | thread_desc_freelist_ |
Static Private Member Functions | |
| static | ACE_TSS_TYPE (ACE_Thread_Exit) *thr_exit_ |
| Global ACE_TSS (ACE_Thread_Exit) object ptr. More... | |
Static Private Attributes | |
| static ACE_Thread_Manager * | thr_mgr_ = 0 |
| Pointer to a process-wide ACE_Thread_Manager. More... | |
| static bool | delete_thr_mgr_ = false |
| Must delete the thr_mgr_ if true. More... | |
Friends | |
| class | ACE_Thread_Control |
| class | ACE_Thread_Exit |
| class | ACE_Thread_Descriptor |
Manages a pool of threads.
This class allows operations on groups of threads atomically. The default behavior of thread manager is to wait on all threads under it's management when it gets destructed. Therefore, remember to remove a thread from thread manager if you don't want it to wait for the thread. There are also functions to disable this default wait-on-exit behavior. However, if your program depends on turning this off to run correctly, you are probably doing something wrong. Rule of thumb, use ACE_Thread to manage your daemon threads. Notice that if there're threads which live beyond the scope of main(), you are sure to have resource leaks in your program. Remember to wait on threads before exiting your main program if that could happen in your programs.
| typedef int(ACE_Thread_Manager::* ACE_Thread_Manager::ACE_THR_MEMBER_FUNC) (ACE_Thread_Descriptor *, int) |
| anonymous enum |
These are the various states a thread managed by the ACE_Thread_Manager can be in.
| ACE_Thread_Manager::ACE_Thread_Manager | ( | size_t | preaolloc = ACE_DEFAULT_THREAD_MANAGER_PREALLOC, |
| size_t | lwm = ACE_DEFAULT_THREAD_MANAGER_LWM, |
||
| size_t | inc = ACE_DEFAULT_THREAD_MANAGER_INC, |
||
| size_t | hwm = ACE_DEFAULT_THREAD_MANAGER_HWM |
||
| ) |
Initialization and termination methods.
Internally, ACE_Thread_Manager keeps a freelist for caching resources it uses to keep track of managed threads (not the threads themselves.) prealloc, lwm, inc, @hwm determine the initial size, the low water mark, increment step, and high water mark of the freelist.
| ACE_Thread_Manager::ACE_Thread_Manager | ( | const ACE_Condition_Attributes & | attributes, |
| size_t | preaolloc = ACE_DEFAULT_THREAD_MANAGER_PREALLOC, |
||
| size_t | lwm = ACE_DEFAULT_THREAD_MANAGER_LWM, |
||
| size_t | inc = ACE_DEFAULT_THREAD_MANAGER_INC, |
||
| size_t | hwm = ACE_DEFAULT_THREAD_MANAGER_HWM |
||
| ) |
| ACE_Thread_Manager::~ACE_Thread_Manager | ( | void | ) |
|
staticprivate |
Global ACE_TSS (ACE_Thread_Exit) object ptr.
|
protected |
Append a thread in the table (adds at the end, growing the table if necessary).
|
protected |
Apply func to all members of the table.
|
protected |
Apply func to all members of the table that match the grp_id.
|
protected |
Apply func to all members of the table that match the task.
|
inline |
Register an At_Thread_Exit hook and the ownership is acquire by Thread_Descriptor, this is the usual case when the AT is dynamically allocated.
|
inline |
Register an At_Thread_Exit hook and the ownership is retained for the caller. Normally used when the at_exit hook is created in stack.
|
inline |
Register an object (or array) for cleanup at thread termination. "cleanup_hook" points to a (global, or static member) function that is called for the object or array when it to be destroyed. It may perform any necessary cleanup specific for that object or its class. "param" is passed as the second parameter to the "cleanup_hook" function; the first parameter is the object (or array) to be destroyed. "cleanup_hook", for example, may delete the object (or array). If cleanup_hook == 0, the object will NOT get cleanup at thread exit. You can use this to cancel the previously added at_exit.
| int ACE_Thread_Manager::cancel | ( | ACE_thread_t | t_id, |
| int | async_cancel = 0 |
||
| ) |
Cancel a single thread.
| int ACE_Thread_Manager::cancel_all | ( | int | async_cancel = 0 | ) |
Cancel's all the threads.
| int ACE_Thread_Manager::cancel_grp | ( | int | grp_id, |
| int | async_cancel = 0 |
||
| ) |
Cancel a group of threads.
| int ACE_Thread_Manager::cancel_task | ( | ACE_Task_Base * | task, |
| int | async_cancel = 0 |
||
| ) |
Cancel all threads in an ACE_Task. If async_cancel is non-0, then asynchronously cancel these threads if the OS platform supports cancellation. Otherwise, perform a "cooperative" cancellation.
|
protected |
Set the cancellation flag for the thread described in td.
|
protected |
Efficiently check whether thread is in a particular state. This call updates the TSS cache if possible to speed up subsequent searches.
| int ACE_Thread_Manager::close | ( | void | ) |
Release all resources. By default, this method will wait until all threads exit. However, when called from close_singleton(), most global resources are destroyed and thus, close() does not try to wait; it simply cleans up internal thread records (the thread descriptor list).
|
static |
Delete the dynamically allocated Singleton.
|
inline |
Return a count of the current number of threads active in the Thread_Manager.
| void ACE_Thread_Manager::dump | ( | void | ) |
Dump the state of an object.
| ACE_THR_FUNC_RETURN ACE_Thread_Manager::exit | ( | ACE_THR_FUNC_RETURN | status = 0, |
| bool | do_thread_exit = true |
||
| ) |
Called to clean up when a thread exits.
| do_thread_exit | If non-0 then ACE_Thread::exit is called to exit the thread |
| status | If ACE_Thread_Exit is called, this is passed as the exit value of the thread. Should not be called by main thread. |
|
protected |
Locate the index of the table slot occupied by h_id. Returns -1 if h_id is not in the table doesn't contain h_id.
|
protected |
Locate the thread descriptor address of the list occupied by task. Returns 0 if task is not in the table doesn't contain task.
|
protected |
Locate the index of the table slot occupied by t_id. Returns -1 if t_id is not in the table doesn't contain t_id.
| int ACE_Thread_Manager::get_grp | ( | ACE_thread_t | t_id, |
| int & | grp_id | ||
| ) |
Get group ids for a particular thread id.
| int ACE_Thread_Manager::get_grp | ( | ACE_Task_Base * | task, |
| int & | grp_id | ||
| ) |
Get group ids for a particular task.
|
protected |
Return a pointer to the thread's Thread_Descriptor, 0 if fail.
| ssize_t ACE_Thread_Manager::hthread_grp_list | ( | int | grp_id, |
| ACE_hthread_t | hthread_list[], | ||
| size_t | n | ||
| ) |
Returns in hthread_list a list of up to n thread handles in a group grp_id. The caller must allocate memory for hthread_list.
| ssize_t ACE_Thread_Manager::hthread_list | ( | ACE_Task_Base * | task, |
| ACE_hthread_t | hthread_list[], | ||
| size_t | n | ||
| ) |
Returns in hthread_list a list of up to n thread handles in an ACE_Task_Base. The caller must allocate memory for hthread_list. In case of an error, -1 is returned. If no requested values are found, 0 is returned, otherwise correct number of retrieved values are returned.
| int ACE_Thread_Manager::hthread_within | ( | ACE_hthread_t | handle | ) |
Check if the thread is managed by the thread manager. Return true if the thread is found, false otherwise.
|
protected |
Insert a thread in the table (checks for duplicates).
|
static |
Get pointer to a process-wide ACE_Thread_Manager.
|
static |
Set pointer to a process-wide ACE_Thread_Manager and return existing pointer.
| int ACE_Thread_Manager::join | ( | ACE_thread_t | tid, |
| ACE_THR_FUNC_RETURN * | status = 0 |
||
| ) |
Join a thread specified by tid. Do not wait on a detached thread.
|
protected |
Join the thread described in td.
| int ACE_Thread_Manager::kill | ( | ACE_thread_t | t_id, |
| int | signum | ||
| ) |
Send the signum to a single thread. Not supported on platforms that do not have advanced signal support, such as Win32.
| int ACE_Thread_Manager::kill_all | ( | int | signum | ) |
Send signum to all stopped threads. Not supported on platforms that do not have advanced signal support, such as Win32.
| int ACE_Thread_Manager::kill_grp | ( | int | grp_id, |
| int | signum | ||
| ) |
Send signum to a group of threads, not supported on platforms that do not have advanced signal support, such as Win32.
| int ACE_Thread_Manager::kill_task | ( | ACE_Task_Base * | task, |
| int | signum | ||
| ) |
Send a signal signum to all threads in an ACE_Task.
|
protected |
Send signal signum to the thread described in td.
| int ACE_Thread_Manager::num_tasks_in_group | ( | int | grp_id | ) |
Returns the number of ACE_Task_Base in a group.
| int ACE_Thread_Manager::num_threads_in_task | ( | ACE_Task_Base * | task | ) |
Returns the number of threads in an ACE_Task_Base.
|
inline |
No-op. Currently unused.
|
inlineprotected |
Register a thread as terminated and put it into the terminated_thr_list_.
|
protected |
Remove thread from the table.
|
protected |
Remove all threads from the table.
| int ACE_Thread_Manager::resume | ( | ACE_thread_t | t_id | ) |
Resume a single thread.
| int ACE_Thread_Manager::resume_all | ( | void | ) |
Resume all stopped threads.
| int ACE_Thread_Manager::resume_grp | ( | int | grp_id | ) |
Resume a group of threads.
| int ACE_Thread_Manager::resume_task | ( | ACE_Task_Base * | task | ) |
Resume all threads in an ACE_Task.
|
protected |
Resume the thread described in td.
|
protected |
Run the registered hooks when the thread exits.
| int ACE_Thread_Manager::set_grp | ( | ACE_thread_t | t_id, |
| int | grp_id | ||
| ) |
Set group ids for a particular thread id.
| int ACE_Thread_Manager::set_grp | ( | ACE_Task_Base * | task, |
| int | grp_id | ||
| ) |
Set group ids for a particular task.
|
staticprotected |
Setting the static ACE_TSS_TYPE (ACE_Thread_Exit) *thr_exit_ pointer.
| int ACE_Thread_Manager::spawn | ( | ACE_THR_FUNC | func, |
| void * | arg = 0, |
||
| long | flags = THR_NEW_LWP | THR_JOINABLE | THR_INHERIT_SCHED, |
||
| ACE_thread_t * | t_id = 0, |
||
| ACE_hthread_t * | t_handle = 0, |
||
| long | priority = ACE_DEFAULT_THREAD_PRIORITY, |
||
| int | grp_id = -1, |
||
| void * | stack = 0, |
||
| size_t | stack_size = ACE_DEFAULT_THREAD_STACKSIZE, |
||
| const char ** | thr_name = 0 |
||
| ) |
Create a new thread, which executes func with argument arg.
| func | The function that is called in the spawned thread. |
| arg | The value passed to each spawned thread's func. |
| flags | Flags to control attributes of the spawned threads. |
| t_id | Pointer to a location to receive the spawned thread's ID. If 0, the ID is not returned. |
| t_handle | Pointer to a location to receive the spawned thread's thread handle. If 0, the handle is not returned. |
| priority | The priority at which the thread is spawned. |
| grp_id | The thread group that the spawned thread is added to. If -1 is specified, a new thread group is created for the spawned thread. |
| stack | Pointers to the base of a pre-allocated stack space for the thread's stack. If 0, the platform allocates stack space for the thread. If a stack is specified, it is recommended that stack_size also be supplied to specify the size of the stack. Not all platforms support pre-allocated stacks. If stack is specified for a platform which does not allow pre-allocated stack space this parameter is ignored. |
| stack_size | Indicate how large the thread's stack should be, in bytes. If a pre-allocated stack pointer is passed in stack, stack_size indicates the size of that stack area. If no pre-allocated stack is passed, the stack size specified is passed to the operating system to request that it allocate a stack of the specified size. |
| thr_name | Pointer to a name to assign to the spawned thread. This is only meaningful for platforms that have a capacity to name threads (e.g., VxWorks and some varieties of Pthreads). This argument is ignored if specified as 0 and on platforms that do not have the capability to name threads. |
| -1 | on failure; errno contains an error value. |
| The | group id of the spawned thread. |
|
protected |
Create a new thread (must be called with locks held).
| int ACE_Thread_Manager::spawn_n | ( | size_t | n, |
| ACE_THR_FUNC | func, | ||
| void * | arg = 0, |
||
| long | flags = THR_NEW_LWP | THR_JOINABLE | THR_INHERIT_SCHED, |
||
| long | priority = ACE_DEFAULT_THREAD_PRIORITY, |
||
| int | grp_id = -1, |
||
| ACE_Task_Base * | task = 0, |
||
| ACE_hthread_t | thread_handles[] = 0, |
||
| void * | stack[] = 0, |
||
| size_t | stack_size[] = 0, |
||
| const char * | thr_name[] = 0 |
||
| ) |
Spawn a specified number of threads, all of which execute func with argument arg.
| n | The number of threads to spawn. |
| func | The function that is called in the spawned thread. |
| arg | The value passed to each spawned thread's func. |
| flags | Flags to control attributes of the spawned threads. |
| priority | The priority at which the threads are spawned. |
| grp_id | The thread group that the spawned threads are added to. If -1 is specified, a new thread group is created for the spawned threads. |
| task | The ACE_Task that the spawned threads are associated with. If 0, the threads are not associated with an ACE_Task. This argument is usually assigned by the ACE_Task_Base::activate() method to associate the spawned threads with the spawning ACE_Task object. |
| thread_handles | An array of n entries which will receive the thread handles of the spawned threads. |
| stack | An array of n pointers to pre-allocated stack space for each thread's stack. If specified as 0, the platform allocates stack space for each thread. If a stack is specified, it is recommended that a stack_size element also be supplied that specifies the size of the stack. Not all platforms support pre-allocated stacks. If stack is specified for a platform which does not allow pre-allocated stack space this parameter is ignored. |
| stack_size | An array of n values which indicate how large each thread's stack should be, in bytes. If pre-allocated stacks are passed in stacks, these sizes are for those stacks. If no pre-allocated stacks are passed, the stack sizes are specified to the operating system to request that it allocate stacks of the specified sizes. If an array entry is 0, the platform defaults are used for the corresponding thread. If a 0 array pointer is specified, platform defaults are used for all thread stack sizes. |
| thr_name | An array of names to assign to the spawned threads. This is only meaningful for platforms that have a capacity to name threads (e.g., VxWorks and some varieties of Pthreads). This argument is ignored if specified as 0 and on platforms that do not have the capability to name threads. |
ACE_Thread_Manager can manipulate threads in groups based on grp_id or task using functions such as kill_grp() or cancel_task().
| -1 | on failure; errno contains an error value. |
| The | group id of the threads. |
| int ACE_Thread_Manager::spawn_n | ( | ACE_thread_t | thread_ids[], |
| size_t | n, | ||
| ACE_THR_FUNC | func, | ||
| void * | arg, | ||
| long | flags, | ||
| long | priority = ACE_DEFAULT_THREAD_PRIORITY, |
||
| int | grp_id = -1, |
||
| void * | stack[] = 0, |
||
| size_t | stack_size[] = 0, |
||
| ACE_hthread_t | thread_handles[] = 0, |
||
| ACE_Task_Base * | task = 0, |
||
| const char * | thr_name[] = 0 |
||
| ) |
Spawn a specified number of threads, all of which execute func with argument arg.
| thread_ids | An array to receive the thread IDs of successfully spawned buffer. If 0, the thread IDs are not returned. If specified, the array must be at least n entries. |
| n | The number of threads to spawn. |
| func | The function that is called in the spawned thread. |
| arg | The value passed to each spawned thread's func. |
| flags | Flags to control attributes of the spawned threads. |
| priority | The priority at which the threads are spawned. |
| grp_id | The thread group that the spawned threads are added to. If -1 is specified, a new thread group is created for the spawned threads. |
| stack | An array of n pointers to pre-allocated stack space for each thread's stack. If specified as 0, the platform allocates stack space for each thread. If a stack is specified, it is recommended that a stack_size element also be supplied that specifies the size of the stack. Not all platforms support pre-allocated stacks. If stack is specified for a platform which does not allow pre-allocated stack space this parameter is ignored. |
| stack_size | An array of n values which indicate how large each thread's stack should be, in bytes. If pre-allocated stacks are passed in stacks, these sizes are for those stacks. If no pre-allocated stacks are passed, the stack sizes are specified to the operating system to request that it allocate stacks of the specified sizes. If an array entry is 0, the platform defaults are used for the corresponding thread. If a 0 array pointer is specified, platform defaults are used for all thread stack sizes. |
| thread_handles | An array of n entries which will receive the thread handles of the spawned threads. |
| task | The ACE_Task that the spawned threads are associated with. If 0, the threads are not associated with an ACE_Task. This argument is usually assigned by the ACE_Task_Base::activate() method to associate the spawned threads with the spawning ACE_Task object. |
| thr_name | An array of names to assign to the spawned threads. This is only meaningful for platforms that have a capacity to name threads (e.g., VxWorks and some varieties of Pthreads). This argument is ignored if specified as 0 and on platforms that do not have the capability to name threads. |
ACE_Thread_Manager can manipulate threads in groups based on grp_id or task using functions such as kill_grp() or cancel_task().
| -1 | on failure; errno contains an error value. |
| The | group id of the threads. |
| int ACE_Thread_Manager::suspend | ( | ACE_thread_t | t_id | ) |
Suspend a single thread.
| int ACE_Thread_Manager::suspend_all | ( | void | ) |
Suspend all threads.
| int ACE_Thread_Manager::suspend_grp | ( | int | grp_id | ) |
Suspend a group of threads.
| int ACE_Thread_Manager::suspend_task | ( | ACE_Task_Base * | task | ) |
Suspend all threads in an ACE_Task.
|
protected |
Suspend the thread described in td.
|
inline |
Returns a pointer to the current ACE_Task_Base we're executing in if this thread is indeed running in an ACE_Task_Base, else return 0.
| ssize_t ACE_Thread_Manager::task_all_list | ( | ACE_Task_Base * | task_list[], |
| size_t | n | ||
| ) |
Returns a list of ACE_Task_Base pointers corresponding to the tasks that have active threads managed by this instance.
| task_list | is a pointer to an array to receive the list of pointers. The caller is responsible for supplying an array with at least
|
| n | The maximum number of ACE_Task_Base pointers to write in
|
| If | successful, the number of pointers returned, which will be no greater than
|
| ssize_t ACE_Thread_Manager::task_list | ( | int | grp_id, |
| ACE_Task_Base * | task_list[], | ||
| size_t | n | ||
| ) |
Returns a list of ACE_Task_Base pointers corresponding to the tasks that have active threads in a specified thread group.
| grp_id | The thread group ID to obtain task pointers for. |
| task_list | is a pointer to an array to receive the list of pointers. The caller is responsible for supplying an array with at least
|
| n | The maximum number of ACE_Task_Base pointers to write in
|
| If | successful, the number of pointers returned, which will be no greater than
|
| int ACE_Thread_Manager::testcancel | ( | ACE_thread_t | t_id | ) |
True if t_id is cancelled, else false. Always return false if t_id is not managed by the Thread_Manager.
| int ACE_Thread_Manager::testresume | ( | ACE_thread_t | t_id | ) |
True if t_id is active (i.e., resumed), else false. Always return false if t_id is not managed by the Thread_Manager.
| int ACE_Thread_Manager::testsuspend | ( | ACE_thread_t | t_id | ) |
True if t_id is inactive (i.e., suspended), else false. Always return false if t_id is not managed by the Thread_Manager.
| int ACE_Thread_Manager::testterminate | ( | ACE_thread_t | t_id | ) |
True if t_id has terminated (i.e., is no longer running), but the slot in the thread manager hasn't been reclaimed yet, else false. Always return false if t_id is not managed by the Thread_Manager.
| int ACE_Thread_Manager::thr_self | ( | ACE_hthread_t & | self | ) |
Return the "real" handle to the calling thread, caching it if necessary in TSS to speed up subsequent lookups. This is necessary since on some platforms (e.g., Windows) we can't get this handle via direct method calls. Notice that you should not close the handle passed back from this method. It is used internally by Thread Manager. On the other hand, you have to use this internal thread handle when working on Thread_Manager. Return -1 if fail.
|
inline |
Return the unique ID of the calling thread. Same as calling ACE_Thread::self().
| int ACE_Thread_Manager::thr_state | ( | ACE_thread_t | id, |
| ACE_UINT32 & | state | ||
| ) |
Get the state of the thread. Returns false if the thread is not managed by this thread manager.
| ssize_t ACE_Thread_Manager::thread_all_list | ( | ACE_thread_t | thread_list[], |
| size_t | n | ||
| ) |
Returns in thread_list a list of up to n thread ids. The caller must allocate the memory for thread_list. In case of an error, -1 is returned. If no requested values are found, 0 is returned, otherwise correct number of retrieved values are returned.
|
inlineprotected |
Get a pointer to the calling thread's own thread_descriptor. This must be called from a spawn thread. This function will fetch the info from TSS.
|
protected |
Return a pointer to the thread's Thread_Descriptor, 0 if fail.
| ssize_t ACE_Thread_Manager::thread_grp_list | ( | int | grp_id, |
| ACE_thread_t | thread_list[], | ||
| size_t | n | ||
| ) |
Returns in thread_list a list of up to n thread ids in a group grp_id. The caller must allocate the memory for thread_list. In case of an error, -1 is returned. If no requested values are found, 0 is returned, otherwise correct number of retrieved values are returned.
| ssize_t ACE_Thread_Manager::thread_list | ( | ACE_Task_Base * | task, |
| ACE_thread_t | thread_list[], | ||
| size_t | n | ||
| ) |
Returns in thread_list a list of up to n thread ids in an ACE_Task_Base. The caller must allocate the memory for thread_list. In case of an error, -1 is returned. If no requested values are found, 0 is returned, otherwise correct number of retrieved values are returned.
| int ACE_Thread_Manager::thread_within | ( | ACE_thread_t | tid | ) |
| int ACE_Thread_Manager::wait | ( | const ACE_Time_Value * | timeout = 0, |
| bool | abandon_detached_threads = false, |
||
| bool | use_absolute_time = true |
||
| ) |
Block until there are no more threads running in this thread manager or timeout expires.
| timeout | is treated as "absolute" time by default, but this can be changed to "relative" time by setting the use_absolute_time to false. |
| abandon_detached_threads | If true, wait() will first check thru its thread list for threads with THR_DETACHED or THR_DAEMON flags set and remove these threads. Notice that unlike other wait_*() methods, by default, wait() does wait on all thread spawned by this thread manager no matter the detached flags are set or not unless it is called with abandon_detached_threads flag set. |
| use_absolute_time | If true then treat timeout as absolute time, else relative time. |
ACE_Object_Manager is shutting down (as a result of program rundown via ACE::fini()), it will not wait for any threads to complete. If you must wait for threads spawned by this thread manager to complete and you are in a ACE rundown situation (such as your object is being destroyed by the ACE_Object_Manager) you can use wait_grp() instead. | int ACE_Thread_Manager::wait_grp | ( | int | grp_id | ) |
Block until there are no more threads running in a group. Returns 0 on success and -1 on failure. Notice that wait_grp will not wait on detached threads.
|
inline |
Access function to determine whether the Thread_Manager will wait for its thread to exit or not when being closing down.
|
inline |
| int ACE_Thread_Manager::wait_task | ( | ACE_Task_Base * | task | ) |
Block until there are no more threads running in a specified task. This method will not wait for either detached or daemon threads; the threads must have been spawned with the THR_JOINABLE flag. Upon successful completion, the threads have been joined, so further attempts to join with any of the waited-for threads will fail.
| task | The ACE_Task_Base object whose threads are to waited for. |
| 0 | Success. |
| -1 | Failure (consult errno for further information). |
|
friend |
|
friend |
|
friend |
| ACE_Thread_Manager::ACE_ALLOC_HOOK_DECLARE |
Declare the dynamic allocation hooks.
|
protected |
Set if we want the Thread_Manager to wait on all threads before being closed, reset otherwise.
|
staticprivate |
Must delete the thr_mgr_ if true.
|
protected |
Keeps track of the next group id to assign.
|
protected |
Serialize access to the zero_cond_.
|
protected |
Collect terminated but not yet joined thread entries.
|
protected |
Keeping a list of thread descriptors within the thread manager. Double-linked list enables us to cache the entries in TSS and adding/removing thread descriptor entries without affecting other thread's descriptor entries.
|
staticprivate |
Pointer to a process-wide ACE_Thread_Manager.
|
protected |
Collect pointers to thread descriptors of threads to be removed later.
|
protected |
|
protected |
Keep track of when there are no more threads.
1.8.15