TAO_Strategies  2.5.4
Public Member Functions | Static Public Member Functions | Static Public Attributes | Protected Member Functions | Protected Attributes | List of all members
TAO_DIOP_Profile Class Reference

This class defines the protocol specific attributes required for locating ORBs over a TCP/IP network. More...

#include <DIOP_Profile.h>

Inheritance diagram for TAO_DIOP_Profile:
Inheritance graph
[legend]
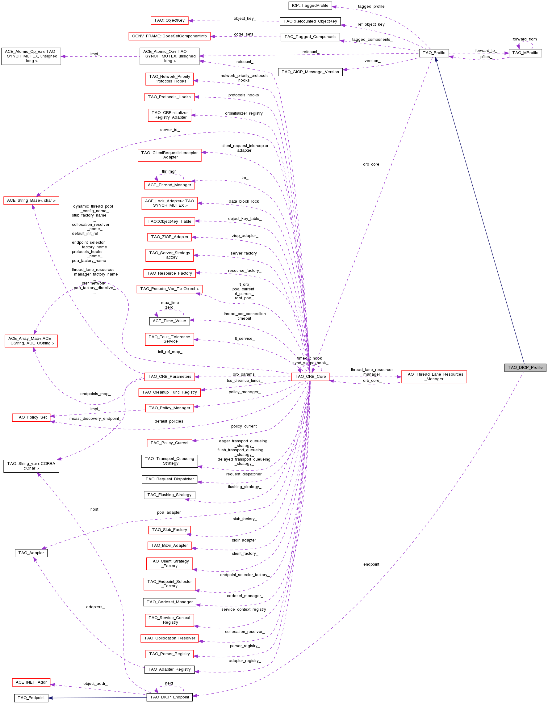
Collaboration diagram for TAO_DIOP_Profile:
Collaboration graph
[legend]

Public Member Functions

virtual char object_key_delimiter (void) const
 
 TAO_DIOP_Profile (const ACE_INET_Addr &addr, const TAO::ObjectKey &object_key, const TAO_GIOP_Message_Version &version, TAO_ORB_Core *orb_core)
 
 TAO_DIOP_Profile (const char *host, CORBA::UShort port, const TAO::ObjectKey &object_key, const ACE_INET_Addr &addr, const TAO_GIOP_Message_Version &version, TAO_ORB_Core *orb_core)
 
 TAO_DIOP_Profile (TAO_ORB_Core *orb_core)
 Profile constructor, default. More...
 
 ~TAO_DIOP_Profile (void)
 Destructor is to be called only through <_decr_refcnt>. More...
 
virtual char * to_string (void) const
 Template methods. Please tao/Profile.h for documentation. More...
 
virtual int encode_endpoints (void)
 
virtual TAO_Endpointendpoint (void)
 
virtual CORBA::ULong endpoint_count (void) const
 
virtual CORBA::ULong hash (CORBA::ULong max)
 
void add_endpoint (TAO_DIOP_Endpoint *endp)
 
- Public Member Functions inherited from TAO_Profile
 TAO_Profile (CORBA::ULong tag, TAO_ORB_Core *orb_core, const TAO_GIOP_Message_Version &version)
 
CORBA::ULong tag (void) const
 
const TAO_GIOP_Message_Versionversion (void) const
 
TAO_ORB_Coreorb_core (void) const
 
unsigned long _incr_refcnt (void)
 
unsigned long _decr_refcnt (void)
 
void forward_to (TAO_MProfile *mprofiles)
 
TAO_MProfileforward_to (void)
 
const TAO_Tagged_Componentstagged_components (void) const
 
TAO_Tagged_Componentstagged_components (void)
 
void add_tagged_component (const IOP::TaggedComponent &component)
 
CORBA::Short addressing_mode (void) const
 
const TAO::ObjectKeyobject_key (void) const
 
TAO::ObjectKey_key (void) const
 
virtual int encode (TAO_OutputCDR &stream) const
 
virtual int decode (TAO_InputCDR &cdr)
 
IOP::TaggedProfilecreate_tagged_profile (void)
 
virtual void policies (CORBA::PolicyList *policy_list)
 
virtual void get_policies (CORBA::PolicyList &policy_list)
 
virtual int supports_multicast (void) const
 
virtual bool supports_non_blocking_oneways (void) const
 
virtual void addressing_mode (CORBA::Short addr_mode)
 
virtual void parse_string (const char *string)
 
virtual int encode_alternate_endpoints (void)
 
virtual TAO_Endpointbase_endpoint (void)
 
TAO_Endpointfirst_filtered_endpoint (void)
 
TAO_Endpointnext_filtered_endpoint (TAO_Endpoint *source)
 
virtual void remove_generic_endpoint (TAO_Endpoint *ep)
 
virtual void add_generic_endpoint (TAO_Endpoint *ep)
 
CORBA::Boolean is_equivalent (const TAO_Profile *other_profile)
 
CORBA::Boolean compare_key (const TAO_Profile *other) const
 
CORBA::ULong tag (void) const
 
const TAO_GIOP_Message_Versionversion (void) const
 
TAO_ORB_Coreorb_core (void) const
 
unsigned long _incr_refcnt (void)
 
unsigned long _decr_refcnt (void)
 
void forward_to (TAO_MProfile *mprofiles)
 
TAO_MProfileforward_to (void)
 
const TAO_Tagged_Componentstagged_components (void) const
 
TAO_Tagged_Componentstagged_components (void)
 
void add_tagged_component (const IOP::TaggedComponent &component)
 
CORBA::Short addressing_mode (void) const
 
const TAO::ObjectKeyobject_key (void) const
 
TAO::ObjectKey_key (void) const
 
virtual int encode (TAO_OutputCDR &stream) const
 
virtual int decode (TAO_InputCDR &cdr)
 
IOP::TaggedProfilecreate_tagged_profile (void)
 
virtual void policies (CORBA::PolicyList *policy_list)
 
virtual void get_policies (CORBA::PolicyList &policy_list)
 
virtual int supports_multicast (void) const
 
virtual bool supports_non_blocking_oneways (void) const
 
virtual void addressing_mode (CORBA::Short addr_mode)
 
virtual void parse_string (const char *string)
 
virtual int encode_alternate_endpoints (void)
 
virtual TAO_Endpointbase_endpoint (void)
 
TAO_Endpointfirst_filtered_endpoint (void)
 
TAO_Endpointnext_filtered_endpoint (TAO_Endpoint *source)
 
virtual void remove_generic_endpoint (TAO_Endpoint *ep)
 
virtual void add_generic_endpoint (TAO_Endpoint *ep)
 
CORBA::Boolean is_equivalent (const TAO_Profile *other_profile)
 
CORBA::Boolean compare_key (const TAO_Profile *other) const
 

Static Public Member Functions

static const char * prefix (void)
 Return the char string prefix. More...
 

Static Public Attributes

static const char object_key_delimiter_ = '/'
 The object key delimiter that DIOP uses or expects. More...
 

Protected Member Functions

virtual int decode_profile (TAO_InputCDR &cdr)
 Template methods. Please see tao/Profile.h for documentation. More...
 
virtual void parse_string_i (const char *string)
 
virtual void create_profile_body (TAO_OutputCDR &cdr) const
 
virtual int decode_endpoints (void)
 
virtual CORBA::Boolean do_is_equivalent (const TAO_Profile *other_profile)
 
- Protected Member Functions inherited from TAO_Profile
virtual ~TAO_Profile (void)
 
 TAO_Profile (CORBA::ULong tag, TAO_ORB_Core *orb_core, const TAO::ObjectKey &key, const TAO_GIOP_Message_Version &version)
 
void set_tagged_components (TAO_OutputCDR &cdr)
 
virtual TAO_Service_Callbacks::Profile_Equivalence is_equivalent_hook (const TAO_Profile *other)
 
CORBA::ULong hash_service_i (CORBA::ULong m)
 

Protected Attributes

TAO_DIOP_Endpoint endpoint_
 
CORBA::ULong count_
 Number of endpoints in the list headed by <endpoint_>. More...
 
- Protected Attributes inherited from TAO_Profile
TAO_GIOP_Message_Version version_
 
TAO_Tagged_Components tagged_components_
 
CORBA::Boolean are_policies_parsed_
 
CORBA::Short addressing_mode_
 
IOP::TaggedProfiletagged_profile_
 
TAO::Refcounted_ObjectKeyref_object_key_
 

Detailed Description

This class defines the protocol specific attributes required for locating ORBs over a TCP/IP network.

This class defines the DIOP profile as specified in the CORBA specification.

Constructor & Destructor Documentation

◆ TAO_DIOP_Profile() [1/3]

TAO_DIOP_Profile::TAO_DIOP_Profile ( const ACE_INET_Addr addr,
const TAO::ObjectKey object_key,
const TAO_GIOP_Message_Version version,
TAO_ORB_Core orb_core 
)

Profile constructor, same as above except the object_key has already been marshaled.

◆ TAO_DIOP_Profile() [2/3]

TAO_DIOP_Profile::TAO_DIOP_Profile ( const char *  host,
CORBA::UShort  port,
const TAO::ObjectKey object_key,
const ACE_INET_Addr addr,
const TAO_GIOP_Message_Version version,
TAO_ORB_Core orb_core 
)

Profile constructor, this is the most efficient since it doesn't require any address resolution processing.

◆ TAO_DIOP_Profile() [3/3]

TAO_DIOP_Profile::TAO_DIOP_Profile ( TAO_ORB_Core orb_core)

Profile constructor, default.

◆ ~TAO_DIOP_Profile()

TAO_DIOP_Profile::~TAO_DIOP_Profile ( void  )

Destructor is to be called only through <_decr_refcnt>.

Member Function Documentation

◆ add_endpoint()

void TAO_DIOP_Profile::add_endpoint ( TAO_DIOP_Endpoint endp)

Add <endp> to this profile's list of endpoints (it is inserted next to the head of the list). This profiles takes ownership of <endp>.

◆ create_profile_body()

void TAO_DIOP_Profile::create_profile_body ( TAO_OutputCDR cdr) const
protectedvirtual

Implements TAO_Profile.

◆ decode_endpoints()

int TAO_DIOP_Profile::decode_endpoints ( void  )
protectedvirtual

Implements TAO_Profile.

◆ decode_profile()

int TAO_DIOP_Profile::decode_profile ( TAO_InputCDR cdr)
protectedvirtual

Template methods. Please see tao/Profile.h for documentation.

Implements TAO_Profile.

◆ do_is_equivalent()

CORBA::Boolean TAO_DIOP_Profile::do_is_equivalent ( const TAO_Profile other_profile)
protectedvirtual

Implements TAO_Profile.

◆ encode_endpoints()

int TAO_DIOP_Profile::encode_endpoints ( void  )
virtual

Implements TAO_Profile.

◆ endpoint()

TAO_Endpoint * TAO_DIOP_Profile::endpoint ( void  )
virtual

Implements TAO_Profile.

◆ endpoint_count()

CORBA::ULong TAO_DIOP_Profile::endpoint_count ( void  ) const
virtual

Implements TAO_Profile.

◆ hash()

CORBA::ULong TAO_DIOP_Profile::hash ( CORBA::ULong  max)
virtual

Implements TAO_Profile.

◆ object_key_delimiter()

char TAO_DIOP_Profile::object_key_delimiter ( void  ) const
virtual

Implements TAO_Profile.

◆ parse_string_i()

void TAO_DIOP_Profile::parse_string_i ( const char *  string)
protectedvirtual

Implements TAO_Profile.

◆ prefix()

const char * TAO_DIOP_Profile::prefix ( void  )
static

Return the char string prefix.

◆ to_string()

char * TAO_DIOP_Profile::to_string ( void  ) const
virtual

Template methods. Please tao/Profile.h for documentation.

Implements TAO_Profile.

Member Data Documentation

◆ count_

CORBA::ULong TAO_DIOP_Profile::count_
protected

Number of endpoints in the list headed by <endpoint_>.

◆ endpoint_

TAO_DIOP_Endpoint TAO_DIOP_Profile::endpoint_
protected

Head of this profile's list of endpoints. This endpoint is not dynamically allocated because a profile always contains at least one endpoint.

Currently, a profile contains more than one endpoint, i.e., list contains more than just the head, only when RTCORBA is enabled. However, in the near future, this will be used in nonRT mode as well, e.g., to support TAG_ALTERNATE_DIOP_ADDRESS feature. Addressing info of the default endpoint, i.e., head of the list, is transmitted using standard DIOP ProfileBody components. See <encode_endpoints> method documentation above for how the rest of the endpoint list is transmitted.

◆ object_key_delimiter_

const char TAO_DIOP_Profile::object_key_delimiter_ = '/'
static

The object key delimiter that DIOP uses or expects.


The documentation for this class was generated from the following files: