TAO_Strategies  2.5.4
Public Member Functions | Private Attributes | List of all members
TAO_COIOP_Transport Class Reference

Specialization of the base TAO_Transport class to handle the COIOP protocol. More...

#include <COIOP_Transport.h>

Inheritance diagram for TAO_COIOP_Transport:
Inheritance graph
[legend]
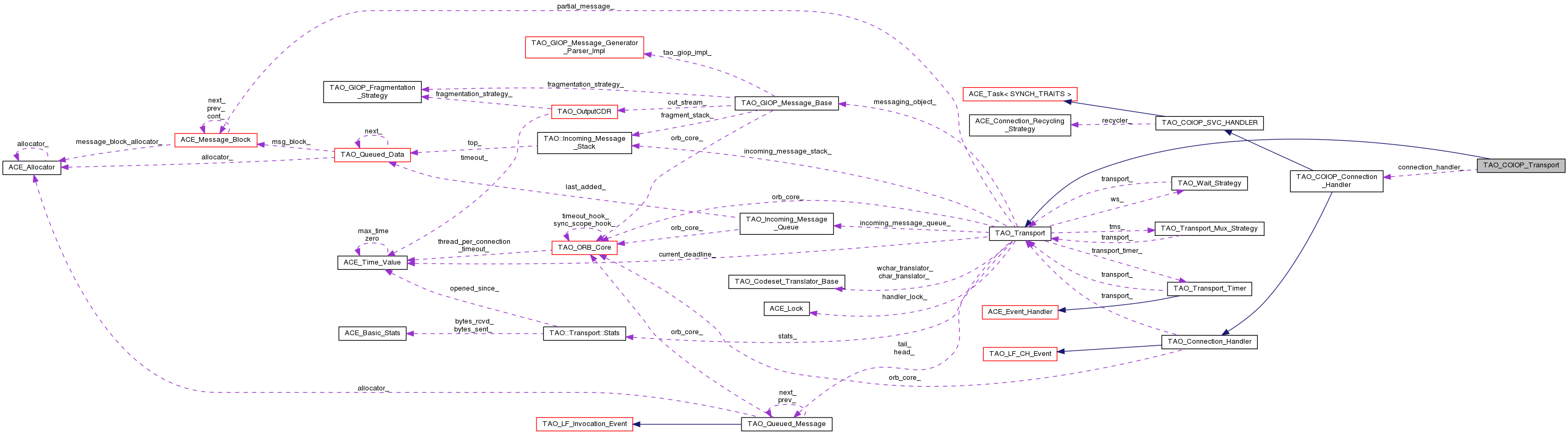
Collaboration diagram for TAO_COIOP_Transport:
Collaboration graph
[legend]

Public Member Functions

 TAO_COIOP_Transport (TAO_COIOP_Connection_Handler *handler, TAO_ORB_Core *orb_core)
 Constructor. More...
 
 ~TAO_COIOP_Transport (void)
 Default destructor. More...
 
virtual int handle_input (TAO_Resume_Handle &rh, ACE_Time_Value *max_wait_time=0)
 Look for the documentation in Transport.h. More...
 
virtual int send_request (TAO_Stub *stub, TAO_ORB_Core *orb_core, TAO_OutputCDR &stream, TAO_Message_Semantics message_semantics, ACE_Time_Value *max_wait_time)
 
virtual int send_message (TAO_OutputCDR &stream, TAO_Stub *stub=0, TAO_ServerRequest *request=0, TAO_Message_Semantics message_semantics=TAO_Message_Semantics(), ACE_Time_Value *max_time_wait=0)
 
- Public Member Functions inherited from TAO_Transport
 TAO_Transport (CORBA::ULong tag, TAO_ORB_Core *orb_core, size_t input_cdr_size=ACE_CDR::DEFAULT_BUFSIZE)
 
virtual ~TAO_Transport (void)
 
CORBA::ULong tag (void) const
 
TAO_ORB_Coreorb_core (void) const
 
TAO_Transport_Mux_Strategytms (void) const
 
TAO_Wait_Strategywait_strategy (void) const
 
Drain_Result handle_output (TAO::Transport::Drain_Constraints const &c)
 
int bidirectional_flag (void) const
 
void bidirectional_flag (int flag)
 
void cache_map_entry (TAO::Transport_Cache_Manager::HASH_MAP_ENTRY *entry)
 
TAO::Transport_Cache_Manager::HASH_MAP_ENTRY * cache_map_entry (void)
 
size_t id (void) const
 
void id (size_t id)
 
TAO::Connection_Role opened_as (void) const
 
void opened_as (TAO::Connection_Role)
 
unsigned long purging_order (void) const
 
void purging_order (unsigned long value)
 
bool queue_is_empty (void)
 
bool register_if_necessary (void)
 
void provide_handler (TAO::Connection_Handler_Set &handlers)
 
bool provide_blockable_handler (TAO::Connection_Handler_Set &handlers)
 
virtual int remove_handler (void)
 
bool idle_after_send (void)
 
bool idle_after_reply (void)
 
virtual void close_connection (void)
 
bool idle_after_send (void)
 
bool idle_after_reply (void)
 
virtual void close_connection (void)
 
void messaging_init (TAO_GIOP_Message_Version const &version)
 
virtual int tear_listen_point_list (TAO_InputCDR &cdr)
 
virtual bool post_connect_hook (void)
 
ACE_Event_Handler::Reference_Count add_reference (void)
 
ACE_Event_Handler::Reference_Count remove_reference (void)
 
TAO_GIOP_Message_Basemessaging_object (void)
 
bool is_connected (void) const
 
bool connection_closed_on_read (void) const
 
bool post_open (size_t id)
 
void pre_close (void)
 
TAO_Connection_Handlerconnection_handler (void)
 
TAO_OutputCDRout_stream (void)
 
TAO_SYNCH_MUTEXoutput_cdr_lock (void)
 
bool can_be_purged (void)
 
virtual void set_bidir_context_info (TAO_Operation_Details &opdetails)
 
int generate_locate_request (TAO_Target_Specification &spec, TAO_Operation_Details &opdetails, TAO_OutputCDR &output)
 
virtual int generate_request_header (TAO_Operation_Details &opd, TAO_Target_Specification &spec, TAO_OutputCDR &msg)
 
int recache_transport (TAO_Transport_Descriptor_Interface *desc)
 
int format_queue_message (TAO_OutputCDR &stream, ACE_Time_Value *max_wait_time, TAO_Stub *stub)
 
int send_message_block_chain (const ACE_Message_Block *message_block, size_t &bytes_transferred, ACE_Time_Value *max_wait_time=0)
 
int send_message_block_chain_i (const ACE_Message_Block *message_block, size_t &bytes_transferred, TAO::Transport::Drain_Constraints const &dc)
 
int purge_entry (void)
 
int make_idle (void)
 
int update_transport (void)
 
int handle_timeout (const ACE_Time_Value &current_time, const void *act)
 
size_t recv_buffer_size (void) const
 
size_t sent_byte_count (void) const
 
TAO_Codeset_Translator_Basechar_translator (void) const
 
TAO_Codeset_Translator_Basewchar_translator (void) const
 
void char_translator (TAO_Codeset_Translator_Base *)
 
void wchar_translator (TAO_Codeset_Translator_Base *)
 
void assign_translators (TAO_InputCDR *, TAO_OutputCDR *)
 
void clear_translators (TAO_InputCDR *, TAO_OutputCDR *)
 
CORBA::Boolean is_tcs_set () const
 
void first_request_sent (bool flag=false)
 
bool first_request () const
 
void send_connection_closed_notifications (void)
 
TAO::Transport::Statsstats (void) const
 

Protected Member Functions

Overridden Template Methods

These are implementations of template methods declared by TAO_Transport.

virtual ACE_Event_Handlerevent_handler_i (void)
 Write the complete Message_Block chain to the connection. More...
 
virtual TAO_Connection_Handlerconnection_handler_i (void)
 Write the complete Message_Block chain to the connection. More...
 
virtual ssize_t send (iovec *iov, int iovcnt, size_t &bytes_transferred, const ACE_Time_Value *max_wait_time)
 Write the complete Message_Block chain to the connection. More...
 
virtual ssize_t recv (char *buf, size_t len, const ACE_Time_Value *s=0)
 Read len bytes from into buf. More...
 
virtual int send_message_shared (TAO_Stub *stub, TAO_Message_Semantics message_semantics, const ACE_Message_Block *message_block, ACE_Time_Value *max_wait_time)
 Write the complete Message_Block chain to the connection. More...
 
virtual int register_handler (void)
 Write the complete Message_Block chain to the connection. More...
 
- Protected Member Functions inherited from TAO_Transport
int process_parsed_messages (TAO_Queued_Data *qd, TAO_Resume_Handle &rh)
 
int send_message_shared_i (TAO_Stub *stub, TAO_Message_Semantics message_semantics, const ACE_Message_Block *message_block, ACE_Time_Value *max_wait_time)
 
int queue_message_i (const ACE_Message_Block *message_block, ACE_Time_Value *max_wait_time, bool back=true)
 
ACE_Time_Value const * io_timeout (TAO::Transport::Drain_Constraints const &dc) const
 
int notify_reactor_now (void)
 

Private Attributes

TAO_COIOP_Connection_Handlerconnection_handler_
 

Additional Inherited Members

- Public Types inherited from TAO_Transport
enum  Drain_Result_Enum
 
- Public Attributes inherited from TAO_Transport
 DR_ERROR
 
 DR_OK
 
 DR_QUEUE_EMPTY
 
 DR_WOULDBLOCK
 
- Protected Attributes inherited from TAO_Transport
CORBA::ULong const tag_
 
TAO_ORB_Core *const orb_core_
 
TAO::Transport_Cache_Manager::HASH_MAP_ENTRY * cache_map_entry_
 
TAO_Transport_Mux_Strategytms_
 
TAO_Wait_Strategyws_
 
int bidirectional_flag_
 
TAO::Connection_Role opening_connection_role_
 
TAO_Queued_Messagehead_
 
TAO_Queued_Messagetail_
 
TAO_Incoming_Message_Queue incoming_message_queue_
 
TAO::Incoming_Message_Stack incoming_message_stack_
 
ACE_Time_Value current_deadline_
 
long flush_timer_id_
 
TAO_Transport_Timer transport_timer_
 
ACE_Lockhandler_lock_
 
size_t id_
 
unsigned long purging_order_
 
size_t recv_buffer_size_
 
size_t sent_byte_count_
 
bool is_connected_
 
bool connection_closed_on_read_
 

Detailed Description

Specialization of the base TAO_Transport class to handle the COIOP protocol.

Constructor & Destructor Documentation

◆ TAO_COIOP_Transport()

TAO_COIOP_Transport::TAO_COIOP_Transport ( TAO_COIOP_Connection_Handler handler,
TAO_ORB_Core orb_core 
)

Constructor.

◆ ~TAO_COIOP_Transport()

TAO_COIOP_Transport::~TAO_COIOP_Transport ( void  )

Default destructor.

Member Function Documentation

◆ connection_handler_i()

TAO_Connection_Handler * TAO_COIOP_Transport::connection_handler_i ( void  )
protectedvirtual

Write the complete Message_Block chain to the connection.

Implements TAO_Transport.

◆ event_handler_i()

ACE_Event_Handler * TAO_COIOP_Transport::event_handler_i ( void  )
protectedvirtual

Write the complete Message_Block chain to the connection.

Implements TAO_Transport.

◆ handle_input()

int TAO_COIOP_Transport::handle_input ( TAO_Resume_Handle rh,
ACE_Time_Value max_wait_time = 0 
)
virtual

Look for the documentation in Transport.h.

Reimplemented from TAO_Transport.

◆ recv()

ssize_t TAO_COIOP_Transport::recv ( char *  buf,
size_t  len,
const ACE_Time_Value s = 0 
)
protectedvirtual

Read len bytes from into buf.

Implements TAO_Transport.

◆ register_handler()

int TAO_COIOP_Transport::register_handler ( void  )
protectedvirtual

Write the complete Message_Block chain to the connection.

Reimplemented from TAO_Transport.

◆ send()

ssize_t TAO_COIOP_Transport::send ( iovec *  iov,
int  iovcnt,
size_t &  bytes_transferred,
const ACE_Time_Value max_wait_time 
)
protectedvirtual

Write the complete Message_Block chain to the connection.

Implements TAO_Transport.

◆ send_message()

int TAO_COIOP_Transport::send_message ( TAO_OutputCDR stream,
TAO_Stub stub = 0,
TAO_ServerRequest request = 0,
TAO_Message_Semantics  message_semantics = TAO_Message_Semantics (),
ACE_Time_Value max_time_wait = 0 
)
virtual

Implements TAO_Transport.

◆ send_message_shared()

int TAO_COIOP_Transport::send_message_shared ( TAO_Stub stub,
TAO_Message_Semantics  message_semantics,
const ACE_Message_Block message_block,
ACE_Time_Value max_wait_time 
)
protectedvirtual

Write the complete Message_Block chain to the connection.

Reimplemented from TAO_Transport.

◆ send_request()

int TAO_COIOP_Transport::send_request ( TAO_Stub stub,
TAO_ORB_Core orb_core,
TAO_OutputCDR stream,
TAO_Message_Semantics  message_semantics,
ACE_Time_Value max_wait_time 
)
virtual
Todo:
These methods IMHO should have more meaningful names. The names seem to indicate nothing.

Implements TAO_Transport.

Member Data Documentation

◆ connection_handler_

TAO_COIOP_Connection_Handler* TAO_COIOP_Transport::connection_handler_
private

The connection service handler used for accessing lower layer communication protocols.


The documentation for this class was generated from the following files: