|
TAO_Strategies
2.5.4
|
This class defines the protocol specific attributes required for locating ORBs over a TCP/IP network. More...
#include <COIOP_Profile.h>


Static Public Member Functions | |
| static const char * | prefix (void) |
| Return the char string prefix. More... | |
Static Public Attributes | |
| static const char | object_key_delimiter_ = '/' |
| The object key delimiter that COIOP uses or expects. More... | |
Protected Member Functions | |
| virtual int | decode_profile (TAO_InputCDR &cdr) |
| Template methods. Please see tao/Profile.h for documentation. More... | |
| virtual void | parse_string_i (const char *string) |
| virtual void | create_profile_body (TAO_OutputCDR &cdr) const |
| virtual int | decode_endpoints (void) |
| virtual CORBA::Boolean | do_is_equivalent (const TAO_Profile *other_profile) |
Protected Member Functions inherited from TAO_Profile | |
| virtual | ~TAO_Profile (void) |
| TAO_Profile (CORBA::ULong tag, TAO_ORB_Core *orb_core, const TAO::ObjectKey &key, const TAO_GIOP_Message_Version &version) | |
| void | set_tagged_components (TAO_OutputCDR &cdr) |
| virtual TAO_Service_Callbacks::Profile_Equivalence | is_equivalent_hook (const TAO_Profile *other) |
| CORBA::ULong | hash_service_i (CORBA::ULong m) |
Protected Attributes | |
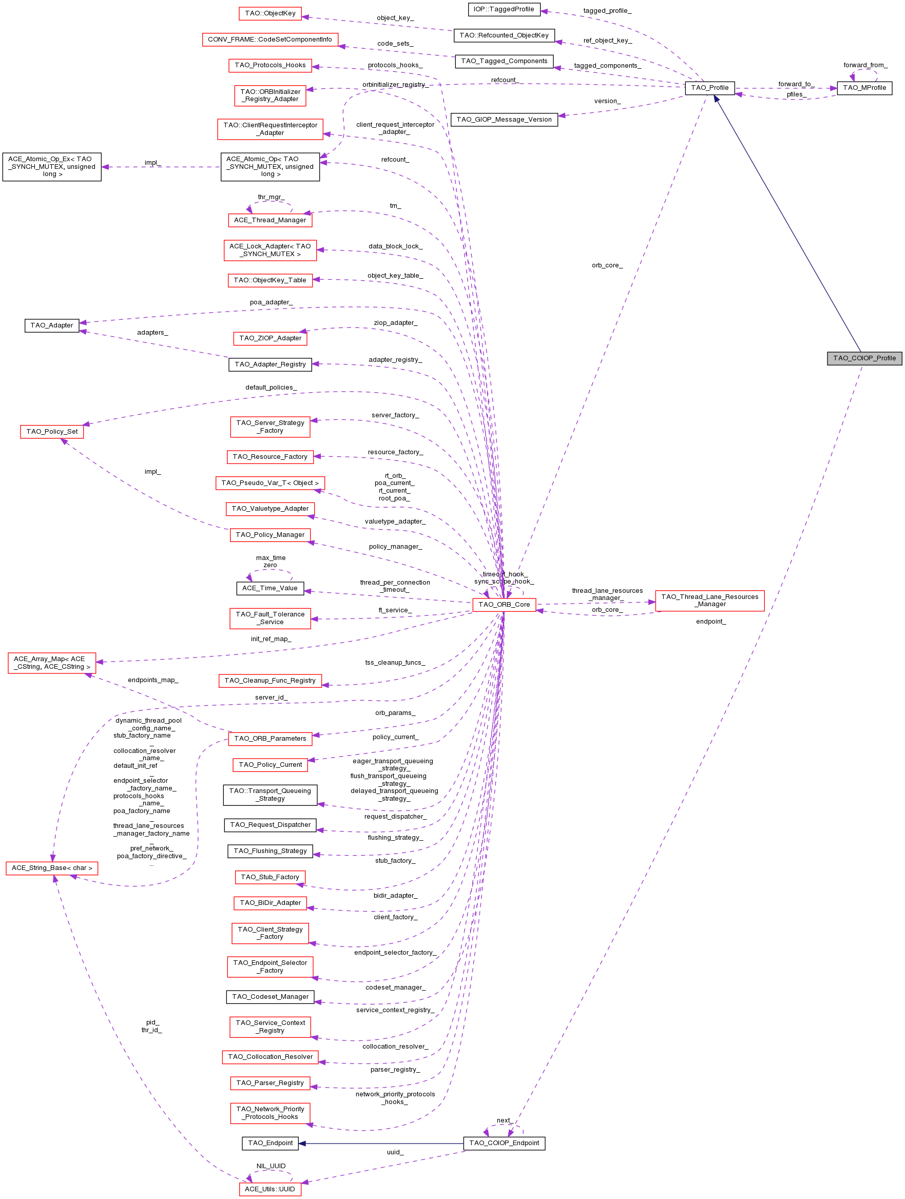
| TAO_COIOP_Endpoint | endpoint_ |
| CORBA::ULong | count_ |
| Number of endpoints in the list headed by <endpoint_>. More... | |
Protected Attributes inherited from TAO_Profile | |
| TAO_GIOP_Message_Version | version_ |
| TAO_Tagged_Components | tagged_components_ |
| CORBA::Boolean | are_policies_parsed_ |
| CORBA::Short | addressing_mode_ |
| IOP::TaggedProfile * | tagged_profile_ |
| TAO::Refcounted_ObjectKey * | ref_object_key_ |
This class defines the protocol specific attributes required for locating ORBs over a TCP/IP network.
This class defines the COIOP profile as specified in the CORBA specification.
| TAO_COIOP_Profile::TAO_COIOP_Profile | ( | const ACE_Utils::UUID & | uuid, |
| const TAO::ObjectKey & | object_key, | ||
| const TAO_GIOP_Message_Version & | version, | ||
| TAO_ORB_Core * | orb_core | ||
| ) |
Profile constructor, this is the most efficient since it doesn't require any address resolution processing.
| TAO_COIOP_Profile::TAO_COIOP_Profile | ( | TAO_ORB_Core * | orb_core | ) |
Profile constructor, default.
| TAO_COIOP_Profile::~TAO_COIOP_Profile | ( | void | ) |
Destructor is to be called only through <_decr_refcnt>.
| void TAO_COIOP_Profile::add_endpoint | ( | TAO_COIOP_Endpoint * | endp | ) |
Add <endp> to this profile's list of endpoints (it is inserted next to the head of the list). This profiles takes ownership of <endp>.
|
protectedvirtual |
Implements TAO_Profile.
|
protectedvirtual |
Implements TAO_Profile.
|
protectedvirtual |
Template methods. Please see tao/Profile.h for documentation.
Implements TAO_Profile.
|
protectedvirtual |
Implements TAO_Profile.
|
virtual |
Implements TAO_Profile.
|
virtual |
Implements TAO_Profile.
|
virtual |
Implements TAO_Profile.
|
virtual |
Implements TAO_Profile.
|
virtual |
Implements TAO_Profile.
|
protectedvirtual |
Implements TAO_Profile.
|
static |
Return the char string prefix.
|
virtual |
Template methods. Please tao/Profile.h for documentation.
Implements TAO_Profile.
|
protected |
Number of endpoints in the list headed by <endpoint_>.
|
protected |
Head of this profile's list of endpoints. This endpoint is not dynamically allocated because a profile always contains at least one endpoint.
Currently, a profile contains more than one endpoint, i.e., list contains more than just the head, only when RTCORBA is enabled. However, in the near future, this will be used in nonRT mode as well, e.g., to support TAG_ALTERNATE_COIOP_ADDRESS feature. Addressing info of the default endpoint, i.e., head of the list, is transmitted using standard COIOP ProfileBody components. See <encode_endpoints> method documentation above for how the rest of the endpoint list is transmitted.
|
static |
The object key delimiter that COIOP uses or expects.
1.8.15