TAO_Strategies  2.5.4
Public Member Functions | Protected Member Functions | Protected Attributes | List of all members
TAO_COIOP_Acceptor Class Reference

TAO_COIOP_Acceptor. More...

#include <COIOP_Acceptor.h>

Inheritance diagram for TAO_COIOP_Acceptor:
Inheritance graph
[legend]
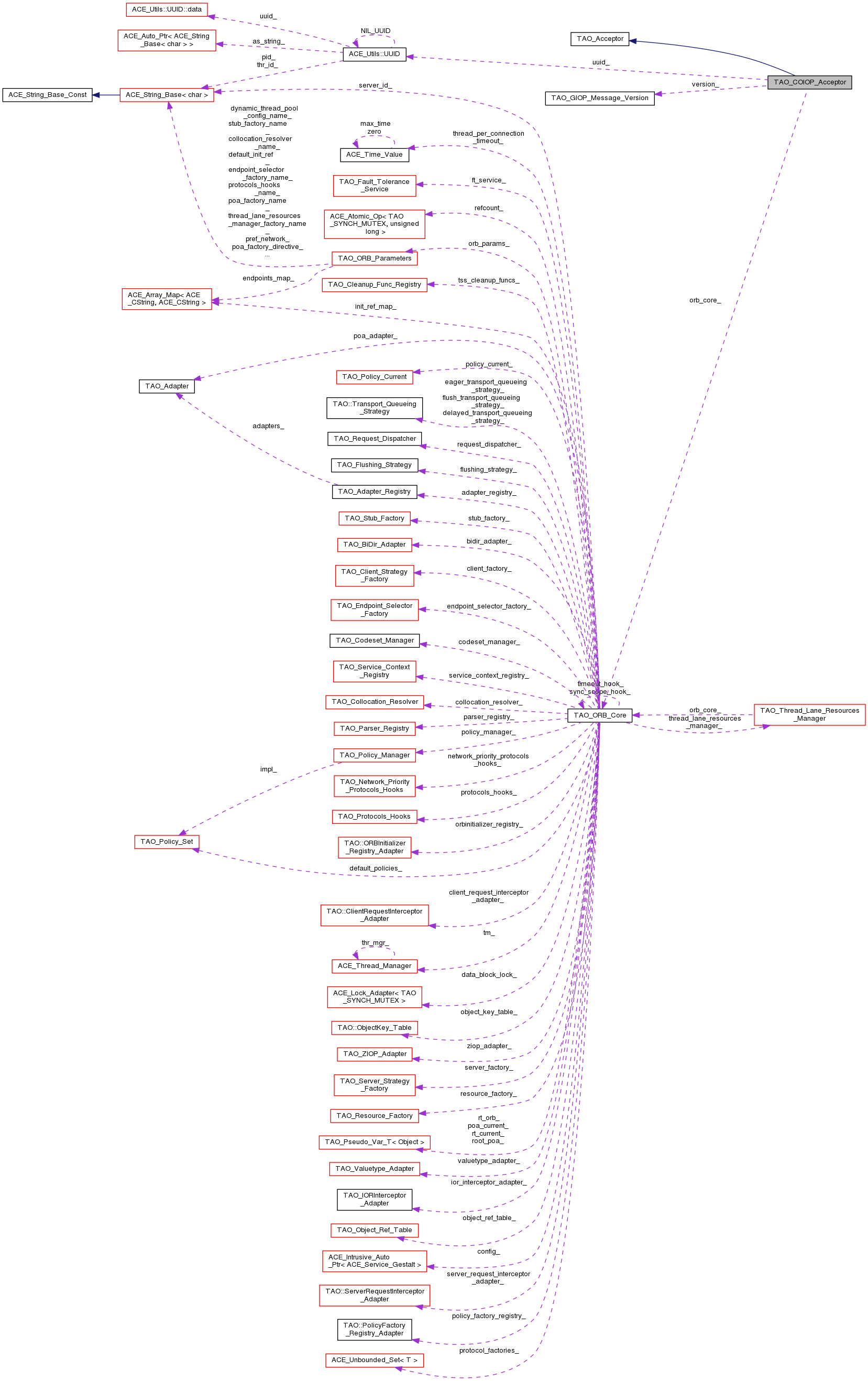
Collaboration diagram for TAO_COIOP_Acceptor:
Collaboration graph
[legend]

Public Member Functions

 TAO_COIOP_Acceptor (void)
 Constructor. More...
 
 ~TAO_COIOP_Acceptor (void)
 Destructor. More...
 
The TAO_Acceptor Methods

Please check the documentation in Transport_Acceptor.h for details.

virtual int open (TAO_ORB_Core *orb_core, ACE_Reactor *reactor, int version_major, int version_minor, const char *address, const char *options=0)
 
virtual int open_default (TAO_ORB_Core *orb_core, ACE_Reactor *reactor, int version_major, int version_minor, const char *options=0)
 
virtual int close (void)
 
virtual int create_profile (const TAO::ObjectKey &object_key, TAO_MProfile &mprofile, CORBA::Short priority)
 
virtual int is_collocated (const TAO_Endpoint *endpoint)
 
virtual CORBA::ULong endpoint_count (void)
 
virtual int object_key (IOP::TaggedProfile &profile, TAO::ObjectKey &key)
 
- Public Member Functions inherited from TAO_Acceptor
 TAO_Acceptor (CORBA::ULong tag)
 
virtual ~TAO_Acceptor (void)
 
CORBA::ULong tag (void) const
 
void set_error_retry_delay (time_t delay)
 
int handle_accept_error (ACE_Event_Handler *base_acceptor)
 
int handle_expiration (ACE_Event_Handler *base_acceptor)
 

Protected Member Functions

virtual int parse_options (const char *options)
 Parse protocol specific options. More...
 
int create_new_profile (const TAO::ObjectKey &object_key, TAO_MProfile &mprofile, CORBA::Short priority)
 
int create_shared_profile (const TAO::ObjectKey &object_key, TAO_MProfile &mprofile, CORBA::Short priority)
 

Protected Attributes

ACE_Utils::UUID uuid_
 
TAO_GIOP_Message_Version version_
 
TAO_ORB_Coreorb_core_
 ORB Core. More...
 

Detailed Description

TAO_COIOP_Acceptor.

The COIOP-specific bridge class for the concrete acceptor.

Constructor & Destructor Documentation

◆ TAO_COIOP_Acceptor()

TAO_COIOP_Acceptor::TAO_COIOP_Acceptor ( void  )

Constructor.

◆ ~TAO_COIOP_Acceptor()

TAO_COIOP_Acceptor::~TAO_COIOP_Acceptor ( void  )

Destructor.

Member Function Documentation

◆ close()

int TAO_COIOP_Acceptor::close ( void  )
virtual

Implements TAO_Acceptor.

◆ create_new_profile()

int TAO_COIOP_Acceptor::create_new_profile ( const TAO::ObjectKey object_key,
TAO_MProfile mprofile,
CORBA::Short  priority 
)
protected

Helper method to add a new profile to the mprofile for each endpoint.

◆ create_profile()

int TAO_COIOP_Acceptor::create_profile ( const TAO::ObjectKey object_key,
TAO_MProfile mprofile,
CORBA::Short  priority 
)
virtual

Implements TAO_Acceptor.

◆ create_shared_profile()

int TAO_COIOP_Acceptor::create_shared_profile ( const TAO::ObjectKey object_key,
TAO_MProfile mprofile,
CORBA::Short  priority 
)
protected

Helper method to create a profile that contains all of our endpoints.

◆ endpoint_count()

CORBA::ULong TAO_COIOP_Acceptor::endpoint_count ( void  )
virtual

Implements TAO_Acceptor.

◆ is_collocated()

int TAO_COIOP_Acceptor::is_collocated ( const TAO_Endpoint endpoint)
virtual

Implements TAO_Acceptor.

◆ object_key()

int TAO_COIOP_Acceptor::object_key ( IOP::TaggedProfile profile,
TAO::ObjectKey key 
)
virtual

Implements TAO_Acceptor.

◆ open()

int TAO_COIOP_Acceptor::open ( TAO_ORB_Core orb_core,
ACE_Reactor reactor,
int  version_major,
int  version_minor,
const char *  address,
const char *  options = 0 
)
virtual

Implements TAO_Acceptor.

◆ open_default()

int TAO_COIOP_Acceptor::open_default ( TAO_ORB_Core orb_core,
ACE_Reactor reactor,
int  version_major,
int  version_minor,
const char *  options = 0 
)
virtual

Implements TAO_Acceptor.

◆ parse_options()

int TAO_COIOP_Acceptor::parse_options ( const char *  options)
protectedvirtual

Parse protocol specific options.

Member Data Documentation

◆ orb_core_

TAO_ORB_Core* TAO_COIOP_Acceptor::orb_core_
protected

ORB Core.

◆ uuid_

ACE_Utils::UUID TAO_COIOP_Acceptor::uuid_
protected

Cache the information about the endpoints serviced by this acceptor.

◆ version_

TAO_GIOP_Message_Version TAO_COIOP_Acceptor::version_
protected

The GIOP version for this endpoint @ Theoretically they shouldn't be here!! We need to look at a way to move this out


The documentation for this class was generated from the following files: