|
ACE
6.5.3
|
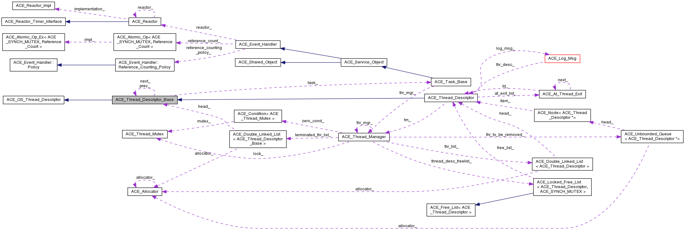
Basic information for thread descriptors. These information gets extracted out because we need it after a thread is terminated. More...
#include <Thread_Manager.h>


Public Member Functions | |
| ACE_Thread_Descriptor_Base (void) | |
| virtual | ~ACE_Thread_Descriptor_Base (void) |
| bool | operator== (const ACE_Thread_Descriptor_Base &rhs) const |
| Equality operator. More... | |
| bool | operator!= (const ACE_Thread_Descriptor_Base &rhs) const |
| Inequality operator. More... | |
| int | grp_id (void) const |
| Group ID. More... | |
| ACE_UINT32 | state (void) const |
| Current state of the thread. More... | |
| ACE_Task_Base * | task (void) const |
Public Member Functions inherited from ACE_OS_Thread_Descriptor | |
| long | flags (void) const |
| Get the thread creation flags. More... | |
| virtual | ~ACE_OS_Thread_Descriptor (void) |
Public Attributes | |
| ACE_ALLOC_HOOK_DECLARE | |
Protected Member Functions | |
| void | reset (void) |
| Reset this base thread descriptor. More... | |
Protected Member Functions inherited from ACE_OS_Thread_Descriptor | |
| ACE_OS_Thread_Descriptor (long flags=0) | |
| For use by ACE_Thread_Descriptor. More... | |
Protected Attributes | |
| ACE_thread_t | thr_id_ |
| Unique thread ID. More... | |
| ACE_hthread_t | thr_handle_ |
| Unique handle to thread (used by Win32 and AIX). More... | |
| int | grp_id_ |
| Group ID. More... | |
| ACE_UINT32 | thr_state_ |
| Current state of the thread. More... | |
| ACE_Task_Base * | task_ |
| ACE_Thread_Descriptor_Base * | next_ |
| ACE_Thread_Descriptor_Base * | prev_ |
Protected Attributes inherited from ACE_OS_Thread_Descriptor | |
| long | flags_ |
Basic information for thread descriptors. These information gets extracted out because we need it after a thread is terminated.
|
inline |
|
inlinevirtual |
|
inline |
Group ID.
|
inline |
Inequality operator.
|
inline |
Equality operator.
|
inlineprotected |
Reset this base thread descriptor.
|
inline |
Current state of the thread.
|
inline |
Return the pointer to an ACE_Task_Base or NULL if there's no ACE_Task_Base associated with this thread.;
|
friend |
|
friend |
|
friend |
|
friend |
|
friend |
|
friend |
|
friend |
| ACE_Thread_Descriptor_Base::ACE_ALLOC_HOOK_DECLARE |
|
protected |
Group ID.
|
protected |
We need these pointers to maintain the double-linked list in a thread managers.
|
protected |
|
protected |
Pointer to an ACE_Task_Base or NULL if there's no ACE_Task_Base.
|
protected |
Unique handle to thread (used by Win32 and AIX).
|
protected |
Unique thread ID.
|
protected |
Current state of the thread.
1.8.14