|
ACE
6.5.3
|
Defines the interface for specifying a creation strategy for a SVC_HANDLER. More...
#include <Strategies_T.h>


Public Types | |
| typedef SVC_HANDLER::addr_type | addr_type |
| typedef SVC_HANDLER | handler_type |
| typedef SVC_HANDLER::stream_type | stream_type |
Public Member Functions | |
| ACE_Creation_Strategy (ACE_Thread_Manager *=0, ACE_Reactor *=ACE_Reactor::instance()) | |
| Default constructor. More... | |
| int | open (ACE_Thread_Manager *=0, ACE_Reactor *=ACE_Reactor::instance()) |
| virtual | ~ACE_Creation_Strategy (void) |
| virtual int | make_svc_handler (SVC_HANDLER *&sh) |
| void | dump (void) const |
| Dump the state of an object. More... | |
Public Attributes | |
| ACE_ALLOC_HOOK_DECLARE | |
| Declare the dynamic allocation hooks. More... | |
Protected Attributes | |
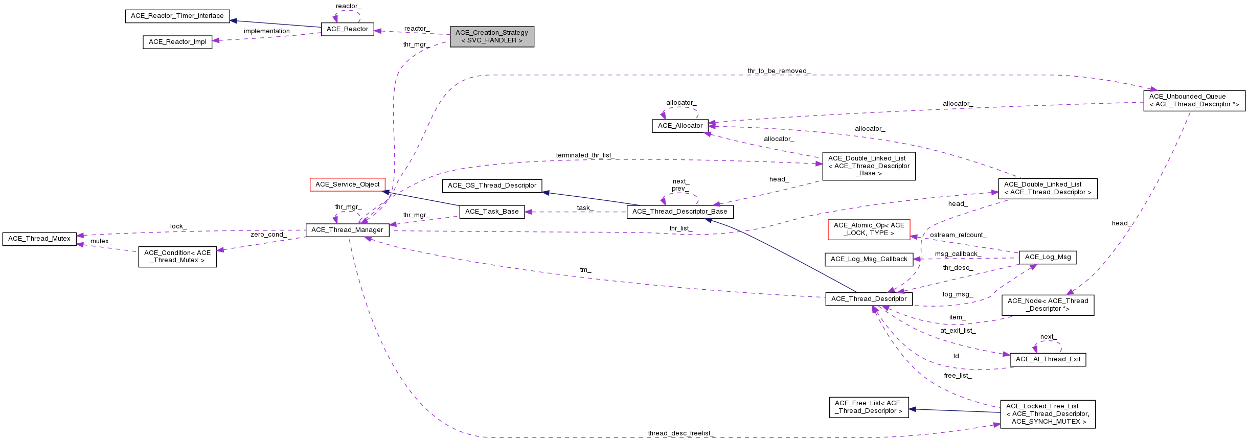
| ACE_Thread_Manager * | thr_mgr_ |
| Pointer to a thread manager. More... | |
| ACE_Reactor * | reactor_ |
| Pointer to an ACE_Reactor. More... | |
Defines the interface for specifying a creation strategy for a SVC_HANDLER.
The default behavior is to make a new SVC_HANDLER. However, subclasses can override this strategy to perform SVC_HANDLER creation in any way that they like (such as creating subclass instances of SVC_HANDLER, using a singleton, dynamically linking the handler, etc.).
| typedef SVC_HANDLER::addr_type ACE_Creation_Strategy< SVC_HANDLER >::addr_type |
| typedef SVC_HANDLER ACE_Creation_Strategy< SVC_HANDLER >::handler_type |
| typedef SVC_HANDLER::stream_type ACE_Creation_Strategy< SVC_HANDLER >::stream_type |
|
inline |
Default constructor.
|
virtual |
| void ACE_Creation_Strategy< SVC_HANDLER >::dump | ( | void | ) | const |
Dump the state of an object.
|
virtual |
Create a SVC_HANDLER with the appropriate creation strategy. The default behavior of this method is to make a new SVC_HANDLER if sh == 0 (passing in the Thread_Manager), else sh is unchanged. Returns -1 on failure, else 0.
Reimplemented in ACE_NOOP_Creation_Strategy< SVC_HANDLER >, ACE_DLL_Strategy< SVC_HANDLER >, and ACE_Singleton_Strategy< SVC_HANDLER >.
|
inline |
An ACE_Thread_Manager is useful when creating active objects and the ACE_Reactor is used to initialize the service handler's reactor.
| ACE_Creation_Strategy< SVC_HANDLER >::ACE_ALLOC_HOOK_DECLARE |
Declare the dynamic allocation hooks.
|
protected |
Pointer to an ACE_Reactor.
|
protected |
Pointer to a thread manager.
1.8.14