|
ACE
6.5.12
|
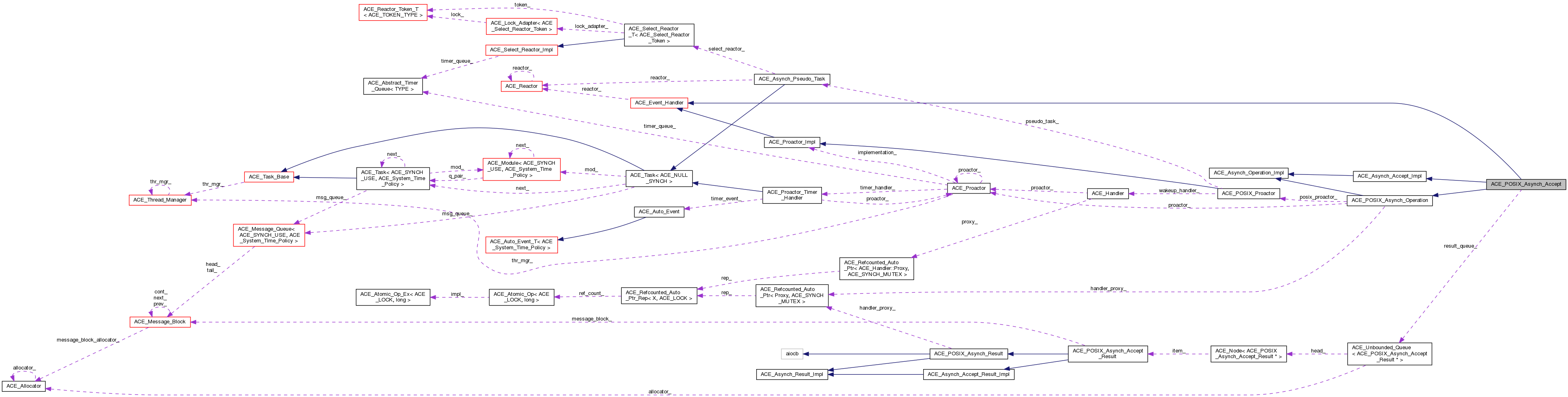
For the POSIX implementation this class is common for all Proactors (AIOCB/SIG/SUN) More...
#include <POSIX_Asynch_IO.h>


Public Member Functions | |
| ACE_POSIX_Asynch_Accept (ACE_POSIX_Proactor *posix_proactor) | |
| Constructor. More... | |
| virtual | ~ACE_POSIX_Asynch_Accept (void) |
| Destructor. More... | |
| int | open (const ACE_Handler::Proxy_Ptr &handler_proxy, ACE_HANDLE handle, const void *completion_key, ACE_Proactor *proactor=0) |
| int | accept (ACE_Message_Block &message_block, size_t bytes_to_read, ACE_HANDLE accept_handle, const void *act, int priority, int signal_number=0, int addr_family=AF_INET) |
| int | cancel (void) |
| int | close () |
| ACE_HANDLE | get_handle (void) const |
| virtual from ACE_Event_Handler More... | |
| void | set_handle (ACE_HANDLE handle) |
| virtual from ACE_Event_Handler More... | |
| int | handle_input (ACE_HANDLE handle) |
| int | handle_close (ACE_HANDLE handle, ACE_Reactor_Mask close_mask) |
| virtual from ACE_Event_Handler More... | |
Public Member Functions inherited from ACE_Asynch_Accept_Impl | |
| virtual | ~ACE_Asynch_Accept_Impl (void) |
Public Member Functions inherited from ACE_Asynch_Operation_Impl | |
| virtual | ~ACE_Asynch_Operation_Impl (void) |
Public Member Functions inherited from ACE_POSIX_Asynch_Operation | |
| ACE_Proactor * | proactor (void) const |
| Return the underlying proactor. More... | |
| ACE_POSIX_Proactor * | posix_proactor (void) const |
| Return the underlying Proactor implementation. More... | |
Public Member Functions inherited from ACE_Event_Handler | |
| virtual | ~ACE_Event_Handler (void) |
| Destructor is virtual to enable proper cleanup. More... | |
| virtual int | priority (void) const |
| virtual void | priority (int priority) |
| Set the priority of the Event_Handler. More... | |
| virtual int | handle_output (ACE_HANDLE fd=ACE_INVALID_HANDLE) |
| virtual int | handle_exception (ACE_HANDLE fd=ACE_INVALID_HANDLE) |
| Called when an exceptional events occur (e.g., SIGURG). More... | |
| virtual int | handle_timeout (const ACE_Time_Value ¤t_time, const void *act=0) |
| virtual int | handle_exit (ACE_Process *) |
| Called when a process exits. More... | |
| virtual int | handle_signal (int signum, siginfo_t *=0, ucontext_t *=0) |
| virtual int | resume_handler (void) |
| virtual int | handle_qos (ACE_HANDLE=ACE_INVALID_HANDLE) |
| virtual int | handle_group_qos (ACE_HANDLE=ACE_INVALID_HANDLE) |
| virtual void | reactor (ACE_Reactor *reactor) |
| Set the event demultiplexors. More... | |
| virtual ACE_Reactor * | reactor (void) const |
| Get the event demultiplexors. More... | |
| virtual ACE_Reactor_Timer_Interface * | reactor_timer_interface (void) const |
| Get only the reactor's timer related interface. More... | |
| virtual Reference_Count | add_reference (void) |
| Increment reference count on the handler. More... | |
| virtual Reference_Count | remove_reference (void) |
| Decrement reference count on the handler. More... | |
| Reference_Counting_Policy & | reference_counting_policy (void) |
| Current Reference_Counting_Policy. More... | |
Private Member Functions | |
| int | cancel_uncompleted (int flg_notify) |
Private Attributes | |
| bool | flg_open_ |
| ACE_Unbounded_Queue< ACE_POSIX_Asynch_Accept_Result * > | result_queue_ |
| ACE_SYNCH_MUTEX | lock_ |
Additional Inherited Members | |
Public Types inherited from ACE_Event_Handler | |
| enum | { LO_PRIORITY = 0, HI_PRIORITY = 10, NULL_MASK = 0, READ_MASK = (1 << 0), WRITE_MASK = (1 << 1), EXCEPT_MASK = (1 << 2), ACCEPT_MASK = (1 << 3), CONNECT_MASK = (1 << 4), TIMER_MASK = (1 << 5), QOS_MASK = (1 << 6), GROUP_QOS_MASK = (1 << 7), SIGNAL_MASK = (1 << 8), ALL_EVENTS_MASK, RWE_MASK, DONT_CALL = (1 << 9) } |
| enum | { ACE_EVENT_HANDLER_NOT_RESUMED = -1, ACE_REACTOR_RESUMES_HANDLER = 0, ACE_APPLICATION_RESUMES_HANDLER } |
| typedef long | Reference_Count |
| Reference count type. More... | |
Static Public Member Functions inherited from ACE_Event_Handler | |
| static ACE_THR_FUNC_RETURN | read_adapter (void *event_handler) |
| static int | register_stdin_handler (ACE_Event_Handler *eh, ACE_Reactor *reactor, ACE_Thread_Manager *thr_mgr, int flags=THR_DETACHED) |
| static int | remove_stdin_handler (ACE_Reactor *reactor, ACE_Thread_Manager *thr_mgr) |
| Performs the inverse of the register_stdin_handler() method. More... | |
Protected Types inherited from ACE_Event_Handler | |
| typedef ACE_Atomic_Op< ACE_SYNCH_MUTEX, Reference_Count > | Atomic_Reference_Count |
| Typedef for implementation of reference counting. More... | |
Protected Member Functions inherited from ACE_Asynch_Accept_Impl | |
| ACE_Asynch_Accept_Impl (void) | |
| Do-nothing constructor. More... | |
Protected Member Functions inherited from ACE_Asynch_Operation_Impl | |
| ACE_Asynch_Operation_Impl (void) | |
| Do-nothing constructor. More... | |
Protected Member Functions inherited from ACE_POSIX_Asynch_Operation | |
| ACE_POSIX_Asynch_Operation (ACE_POSIX_Proactor *posix_proactor) | |
| Constructor. More... | |
| virtual | ~ACE_POSIX_Asynch_Operation (void) |
| Destructor. More... | |
Protected Member Functions inherited from ACE_Event_Handler | |
| ACE_Event_Handler (ACE_Reactor *=0, int priority=ACE_Event_Handler::LO_PRIORITY) | |
| Force ACE_Event_Handler to be an abstract base class. More... | |
Protected Attributes inherited from ACE_POSIX_Asynch_Operation | |
| ACE_POSIX_Proactor * | posix_proactor_ |
| ACE_Proactor * | proactor_ |
| Proactor that this Asynch IO will be registered with. More... | |
| ACE_Handler::Proxy_Ptr | handler_proxy_ |
| Handler that will receive the callback. More... | |
| ACE_HANDLE | handle_ |
| I/O handle used for reading. More... | |
Protected Attributes inherited from ACE_Event_Handler | |
| Atomic_Reference_Count | reference_count_ |
| Reference count. More... | |
For the POSIX implementation this class is common for all Proactors (AIOCB/SIG/SUN)
| ACE_POSIX_Asynch_Accept::ACE_POSIX_Asynch_Accept | ( | ACE_POSIX_Proactor * | posix_proactor | ) |
Constructor.
|
virtual |
Destructor.
|
virtual |
This starts off an asynchronous accept. The asynchronous accept call also allows any initial data to be returned to the handler. Upto bytes_to_read will be read and stored in the message_block. The <accept_handle> will be used for the <accept> call. If (<accept_handle> == INVALID_HANDLE), a new handle will be created.
message_block must be specified. This is because the address of the new connection is placed at the end of this buffer.
Implements ACE_Asynch_Accept_Impl.
|
virtual |
Cancel all pending pseudo-asynchronus requests Behavior as usual AIO request
Reimplemented from ACE_POSIX_Asynch_Operation.
|
private |
flg_notify points whether or not we should send notification about canceled accepts Parameter flg_notify can be 0 - don't send notifications about canceled accepts 1 - notify user about canceled accepts according POSIX standards we should receive notifications on canceled AIO requests
| int ACE_POSIX_Asynch_Accept::close | ( | void | ) |
Close performs cancellation of all pending requests and closure the listen handle
|
virtual |
virtual from ACE_Event_Handler
Reimplemented from ACE_Event_Handler.
|
virtual |
virtual from ACE_Event_Handler
Reimplemented from ACE_Event_Handler.
|
virtual |
virtual from ACE_Event_Handler Called when accept event comes up on <listen_handle>
Reimplemented from ACE_Event_Handler.
|
virtual |
This <open> belongs to ACE_POSIX_Asynch_Operation. We forward this call to that method. We have put this here to avoid the compiler warnings.
Reimplemented from ACE_POSIX_Asynch_Operation.
|
virtual |
virtual from ACE_Event_Handler
Reimplemented from ACE_Event_Handler.
|
private |
true - Accept is registered in ACE_Asynch_Pseudo_Task false - Accept is deregisted in ACE_Asynch_Pseudo_Task
|
private |
The lock to protect the result queue which is shared. The queue is updated by main thread in the register function call and through the auxillary thread in the deregister fun. So let us mutex it.
|
private |
Queue of Result pointers that correspond to all the pending accept operations.