ACE  6.5.10
Public Member Functions | Protected Member Functions | Protected Attributes | List of all members
ACE_Asynch_Pseudo_Task Class Reference

#include <Asynch_Pseudo_Task.h>

Inheritance diagram for ACE_Asynch_Pseudo_Task:
Inheritance graph
[legend]
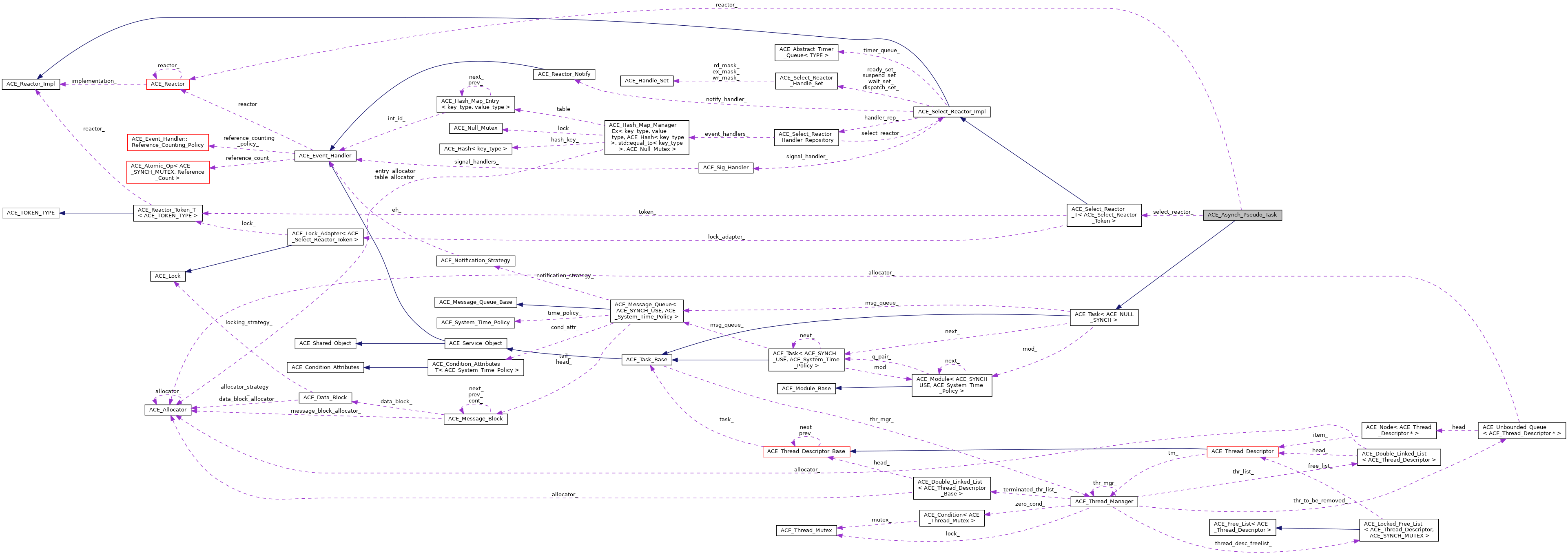
Collaboration diagram for ACE_Asynch_Pseudo_Task:
Collaboration graph
[legend]

Public Member Functions

 ACE_Asynch_Pseudo_Task ()
 
virtual ~ACE_Asynch_Pseudo_Task ()
 
int start (void)
 
int stop (void)
 
int register_io_handler (ACE_HANDLE handle, ACE_Event_Handler *handler, ACE_Reactor_Mask mask, int flg_suspend)
 
int remove_io_handler (ACE_HANDLE handle)
 
int remove_io_handler (ACE_Handle_Set &set)
 
int resume_io_handler (ACE_HANDLE handle)
 
int suspend_io_handler (ACE_HANDLE handle)
 
- Public Member Functions inherited from ACE_Task< ACE_NULL_SYNCH >
 ACE_Task (ACE_Thread_Manager *thr_mgr=0, ACE_Message_Queue< ACE_SYNCH_USE, ACE_System_Time_Policy > *mq=0)
 
virtual ~ACE_Task (void)
 Destructor. More...
 
ACE_Message_Queue< ACE_SYNCH_USE, ACE_System_Time_Policy > * msg_queue (void)
 Gets the message queue associated with this task. More...
 
void msg_queue (ACE_Message_Queue< ACE_SYNCH_USE, ACE_System_Time_Policy > *)
 Sets the message queue associated with this task. More...
 
ACE_Time_Value_T< ACE_System_Time_Policygettimeofday (void) const
 
void set_time_policy (ACE_System_Time_Policy const &time_policy)
 
int putq (ACE_Message_Block *, ACE_Time_Value *timeout=0)
 
int getq (ACE_Message_Block *&mb, ACE_Time_Value *timeout=0)
 
int ungetq (ACE_Message_Block *, ACE_Time_Value *timeout=0)
 
int reply (ACE_Message_Block *mb, ACE_Time_Value *tv=0)
 
int put_next (ACE_Message_Block *msg, ACE_Time_Value *timeout=0)
 
const ACE_TCHARname (void) const
 
ACE_Task< ACE_SYNCH_USE, ACE_System_Time_Policy > * next (void)
 Get next Task pointer. More...
 
void next (ACE_Task< ACE_SYNCH_USE, ACE_System_Time_Policy > *)
 Set next Task pointer. More...
 
ACE_Task< ACE_SYNCH_USE, ACE_System_Time_Policy > * sibling (void)
 
ACE_Module< ACE_SYNCH_USE, ACE_System_Time_Policy > * module (void) const
 Return the Task's Module if there is one, else returns 0. More...
 
int flush (u_long flag=ACE_Task_Flags::ACE_FLUSHALL)
 
void water_marks (ACE_IO_Cntl_Msg::ACE_IO_Cntl_Cmds, size_t)
 Manipulate watermarks. More...
 
void dump (void) const
 Dump the state of an object. More...
 
- Public Member Functions inherited from ACE_Task_Base
 ACE_Task_Base (ACE_Thread_Manager *=0)
 Constructor. More...
 
virtual ~ACE_Task_Base (void)
 Destructor. More...
 
virtual int open (void *args=0)
 Default ACE_Task open routine. More...
 
virtual int close (u_long flags=0)
 Default ACE_Task close routine. More...
 
virtual int module_closed (void)
 
virtual int put (ACE_Message_Block *, ACE_Time_Value *=0)
 Default ACE_Task put routine. More...
 
virtual int activate (long flags=THR_NEW_LWP|THR_JOINABLE|THR_INHERIT_SCHED, int n_threads=1, int force_active=0, long priority=ACE_DEFAULT_THREAD_PRIORITY, int grp_id=-1, ACE_Task_Base *task=0, ACE_hthread_t thread_handles[]=0, void *stack[]=0, size_t stack_size[]=0, ACE_thread_t thread_ids[]=0, const char *thr_name[]=0)
 
virtual int wait (void)
 Wait for all threads running in a task to exit. More...
 
virtual int suspend (void)
 Suspend a task. More...
 
virtual int resume (void)
 Resume a suspended task. More...
 
int grp_id (void) const
 Get the current group id. More...
 
void grp_id (int)
 Set the current group id. More...
 
ACE_Thread_Managerthr_mgr (void) const
 Get the thread manager associated with this Task. More...
 
void thr_mgr (ACE_Thread_Manager *)
 Set the thread manager associated with this Task. More...
 
int is_reader (void) const
 True if queue is a reader, else false. More...
 
int is_writer (void) const
 True if queue is a writer, else false. More...
 
size_t thr_count (void) const
 
ACE_thread_t last_thread (void) const
 
- Public Member Functions inherited from ACE_Service_Object
 ACE_Service_Object (ACE_Reactor *=0)
 Constructor. More...
 
virtual ~ACE_Service_Object (void)
 Destructor. More...
 
- Public Member Functions inherited from ACE_Event_Handler
virtual ~ACE_Event_Handler (void)
 Destructor is virtual to enable proper cleanup. More...
 
virtual ACE_HANDLE get_handle (void) const
 Get the I/O handle. More...
 
virtual void set_handle (ACE_HANDLE)
 Set the I/O handle. More...
 
virtual int priority (void) const
 
virtual void priority (int priority)
 Set the priority of the Event_Handler. More...
 
virtual int handle_input (ACE_HANDLE fd=ACE_INVALID_HANDLE)
 Called when input events occur (e.g., connection or data). More...
 
virtual int handle_output (ACE_HANDLE fd=ACE_INVALID_HANDLE)
 
virtual int handle_exception (ACE_HANDLE fd=ACE_INVALID_HANDLE)
 Called when an exceptional events occur (e.g., SIGURG). More...
 
virtual int handle_timeout (const ACE_Time_Value &current_time, const void *act=0)
 
virtual int handle_exit (ACE_Process *)
 Called when a process exits. More...
 
virtual int handle_close (ACE_HANDLE handle, ACE_Reactor_Mask close_mask)
 
virtual int handle_signal (int signum, siginfo_t *=0, ucontext_t *=0)
 
virtual int resume_handler (void)
 
virtual int handle_qos (ACE_HANDLE=ACE_INVALID_HANDLE)
 
virtual int handle_group_qos (ACE_HANDLE=ACE_INVALID_HANDLE)
 
virtual void reactor (ACE_Reactor *reactor)
 Set the event demultiplexors. More...
 
virtual ACE_Reactorreactor (void) const
 Get the event demultiplexors. More...
 
virtual ACE_Reactor_Timer_Interfacereactor_timer_interface (void) const
 Get only the reactor's timer related interface. More...
 
virtual Reference_Count add_reference (void)
 Increment reference count on the handler. More...
 
virtual Reference_Count remove_reference (void)
 Decrement reference count on the handler. More...
 
Reference_Counting_Policyreference_counting_policy (void)
 Current Reference_Counting_Policy. More...
 
- Public Member Functions inherited from ACE_Shared_Object
 ACE_Shared_Object (void)
 Constructor. More...
 
virtual ~ACE_Shared_Object (void)
 Destructor. More...
 
virtual int init (int argc, ACE_TCHAR *argv[])
 Initializes object when dynamic linking occurs. More...
 
virtual int fini (void)
 Terminates object when dynamic unlinking occurs. More...
 
virtual int info (ACE_TCHAR **info_string, size_t length=0) const
 Returns information on a service object. More...
 

Protected Member Functions

virtual int svc (void)
 Run by a daemon thread to handle deferred processing. More...
 
- Protected Member Functions inherited from ACE_Event_Handler
 ACE_Event_Handler (ACE_Reactor *=0, int priority=ACE_Event_Handler::LO_PRIORITY)
 Force ACE_Event_Handler to be an abstract base class. More...
 

Protected Attributes

ACE_Select_Reactor select_reactor_
 Should be initialized before reactor_. More...
 
ACE_Reactor reactor_
 
- Protected Attributes inherited from ACE_Task_Base
size_t thr_count_
 
ACE_Thread_Managerthr_mgr_
 Multi-threading manager. More...
 
u_long flags_
 ACE_Task flags. More...
 
int grp_id_
 This maintains the group id of the Task. More...
 
ACE_thread_t last_thread_id_
 Holds the thread ID of the last thread to exit svc() in this object. More...
 
- Protected Attributes inherited from ACE_Event_Handler
Atomic_Reference_Count reference_count_
 Reference count. More...
 

Additional Inherited Members

- Public Types inherited from ACE_Event_Handler
enum  {
  LO_PRIORITY = 0, HI_PRIORITY = 10, NULL_MASK = 0, READ_MASK = (1 << 0),
  WRITE_MASK = (1 << 1), EXCEPT_MASK = (1 << 2), ACCEPT_MASK = (1 << 3), CONNECT_MASK = (1 << 4),
  TIMER_MASK = (1 << 5), QOS_MASK = (1 << 6), GROUP_QOS_MASK = (1 << 7), SIGNAL_MASK = (1 << 8),
  ALL_EVENTS_MASK, RWE_MASK, DONT_CALL = (1 << 9)
}
 
enum  { ACE_EVENT_HANDLER_NOT_RESUMED = -1, ACE_REACTOR_RESUMES_HANDLER = 0, ACE_APPLICATION_RESUMES_HANDLER }
 
typedef long Reference_Count
 Reference count type. More...
 
- Static Public Member Functions inherited from ACE_Task_Base
static ACE_THR_FUNC_RETURN svc_run (void *)
 Routine that runs the service routine as a daemon thread. More...
 
static void cleanup (void *object, void *params)
 
- Static Public Member Functions inherited from ACE_Event_Handler
static ACE_THR_FUNC_RETURN read_adapter (void *event_handler)
 
static int register_stdin_handler (ACE_Event_Handler *eh, ACE_Reactor *reactor, ACE_Thread_Manager *thr_mgr, int flags=THR_DETACHED)
 
static int remove_stdin_handler (ACE_Reactor *reactor, ACE_Thread_Manager *thr_mgr)
 Performs the inverse of the register_stdin_handler() method. More...
 
- Public Attributes inherited from ACE_Task< ACE_NULL_SYNCH >
ACE_Message_Queue< ACE_SYNCH_USE, ACE_System_Time_Policy > * msg_queue_
 Queue of messages on the ACE_Task.. More...
 
bool delete_msg_queue_
 true if should delete Message_Queue, false otherwise. More...
 
ACE_Module< ACE_SYNCH_USE, ACE_System_Time_Policy > * mod_
 Back-pointer to the enclosing module. More...
 
ACE_Task< ACE_SYNCH_USE, ACE_System_Time_Policy > * next_
 Pointer to adjacent ACE_Task. More...
 
 ACE_ALLOC_HOOK_DECLARE
 Declare the dynamic allocation hooks. More...
 
- Public Attributes inherited from ACE_Service_Object
 ACE_ALLOC_HOOK_DECLARE
 Declare the dynamic allocation hooks. More...
 
- Protected Types inherited from ACE_Event_Handler
typedef ACE_Atomic_Op< ACE_SYNCH_MUTEX, Reference_CountAtomic_Reference_Count
 Typedef for implementation of reference counting. More...
 

Constructor & Destructor Documentation

◆ ACE_Asynch_Pseudo_Task()

ACE_Asynch_Pseudo_Task::ACE_Asynch_Pseudo_Task ( )

◆ ~ACE_Asynch_Pseudo_Task()

ACE_Asynch_Pseudo_Task::~ACE_Asynch_Pseudo_Task ( )
virtual

Member Function Documentation

◆ register_io_handler()

int ACE_Asynch_Pseudo_Task::register_io_handler ( ACE_HANDLE  handle,
ACE_Event_Handler handler,
ACE_Reactor_Mask  mask,
int  flg_suspend 
)

◆ remove_io_handler() [1/2]

int ACE_Asynch_Pseudo_Task::remove_io_handler ( ACE_HANDLE  handle)

◆ remove_io_handler() [2/2]

int ACE_Asynch_Pseudo_Task::remove_io_handler ( ACE_Handle_Set set)

◆ resume_io_handler()

int ACE_Asynch_Pseudo_Task::resume_io_handler ( ACE_HANDLE  handle)

◆ start()

int ACE_Asynch_Pseudo_Task::start ( void  )

◆ stop()

int ACE_Asynch_Pseudo_Task::stop ( void  )

◆ suspend_io_handler()

int ACE_Asynch_Pseudo_Task::suspend_io_handler ( ACE_HANDLE  handle)

◆ svc()

int ACE_Asynch_Pseudo_Task::svc ( void  )
protectedvirtual

Run by a daemon thread to handle deferred processing.

Default ACE_Task service routine.

Reimplemented from ACE_Task_Base.

Member Data Documentation

◆ reactor_

ACE_Reactor ACE_Asynch_Pseudo_Task::reactor_
protected

◆ select_reactor_

ACE_Select_Reactor ACE_Asynch_Pseudo_Task::select_reactor_
protected

Should be initialized before reactor_.


The documentation for this class was generated from the following files: