|
TAO_Implementation_Repository
2.5.0
|


Public Member Functions | |
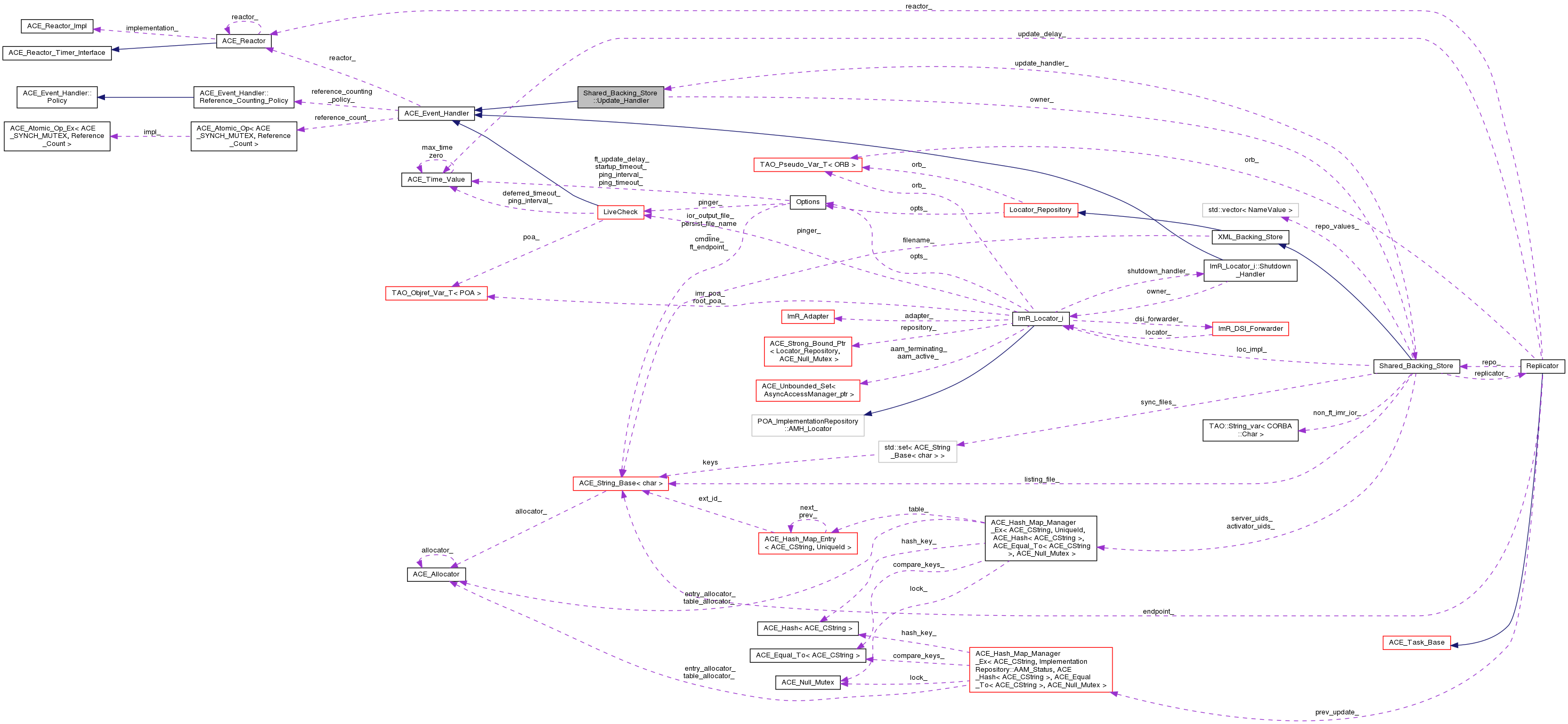
| Update_Handler (Shared_Backing_Store *owner) | |
| int | handle_exception (ACE_HANDLE) |
Public Member Functions inherited from ACE_Event_Handler | |
| virtual | ~ACE_Event_Handler (void) |
| virtual ACE_HANDLE | get_handle (void) const |
| virtual void | set_handle (ACE_HANDLE) |
| virtual int | priority (void) const |
| virtual void | priority (int priority) |
| virtual int | handle_input (ACE_HANDLE fd=ACE_INVALID_HANDLE) |
| virtual int | handle_output (ACE_HANDLE fd=ACE_INVALID_HANDLE) |
| virtual int | handle_timeout (const ACE_Time_Value ¤t_time, const void *act=0) |
| virtual int | handle_exit (ACE_Process *) |
| virtual int | handle_close (ACE_HANDLE handle, ACE_Reactor_Mask close_mask) |
| virtual int | handle_signal (int signum, siginfo_t *=0, ucontext_t *=0) |
| virtual int | resume_handler (void) |
| virtual int | handle_qos (ACE_HANDLE=ACE_INVALID_HANDLE) |
| virtual int | handle_group_qos (ACE_HANDLE=ACE_INVALID_HANDLE) |
| virtual void | reactor (ACE_Reactor *reactor) |
| virtual ACE_Reactor * | reactor (void) const |
| virtual ACE_Reactor_Timer_Interface * | reactor_timer_interface (void) const |
| virtual Reference_Count | add_reference (void) |
| virtual Reference_Count | remove_reference (void) |
| Reference_Counting_Policy & | reference_counting_policy (void) |
Public Attributes | |
| Shared_Backing_Store * | owner_ |
Public Attributes inherited from ACE_Event_Handler | |
| LO_PRIORITY | |
| HI_PRIORITY | |
| NULL_MASK | |
| READ_MASK | |
| WRITE_MASK | |
| EXCEPT_MASK | |
| ACCEPT_MASK | |
| CONNECT_MASK | |
| TIMER_MASK | |
| QOS_MASK | |
| GROUP_QOS_MASK | |
| SIGNAL_MASK | |
| ALL_EVENTS_MASK | |
| RWE_MASK | |
| DONT_CALL | |
| ACE_EVENT_HANDLER_NOT_RESUMED | |
| ACE_REACTOR_RESUMES_HANDLER | |
| ACE_APPLICATION_RESUMES_HANDLER | |
Additional Inherited Members | |
Public Types inherited from ACE_Event_Handler | |
| typedef long | Reference_Count |
Static Public Member Functions inherited from ACE_Event_Handler | |
| static ACE_THR_FUNC_RETURN | read_adapter (void *event_handler) |
| static int | register_stdin_handler (ACE_Event_Handler *eh, ACE_Reactor *reactor, ACE_Thread_Manager *thr_mgr, int flags=THR_DETACHED) |
| static int | remove_stdin_handler (ACE_Reactor *reactor, ACE_Thread_Manager *thr_mgr) |
Protected Types inherited from ACE_Event_Handler | |
| typedef ACE_Atomic_Op< ACE_SYNCH_MUTEX, Reference_Count > | Atomic_Reference_Count |
Protected Member Functions inherited from ACE_Event_Handler | |
| ACE_Event_Handler (ACE_Reactor *=0, int priority=ACE_Event_Handler::LO_PRIORITY) | |
Protected Attributes inherited from ACE_Event_Handler | |
| Atomic_Reference_Count | reference_count_ |
|
inline |
|
virtual |
Reimplemented from ACE_Event_Handler.
| Shared_Backing_Store* Shared_Backing_Store::Update_Handler::owner_ |
1.8.14