|
TAO_PortableServer
2.4.6
|
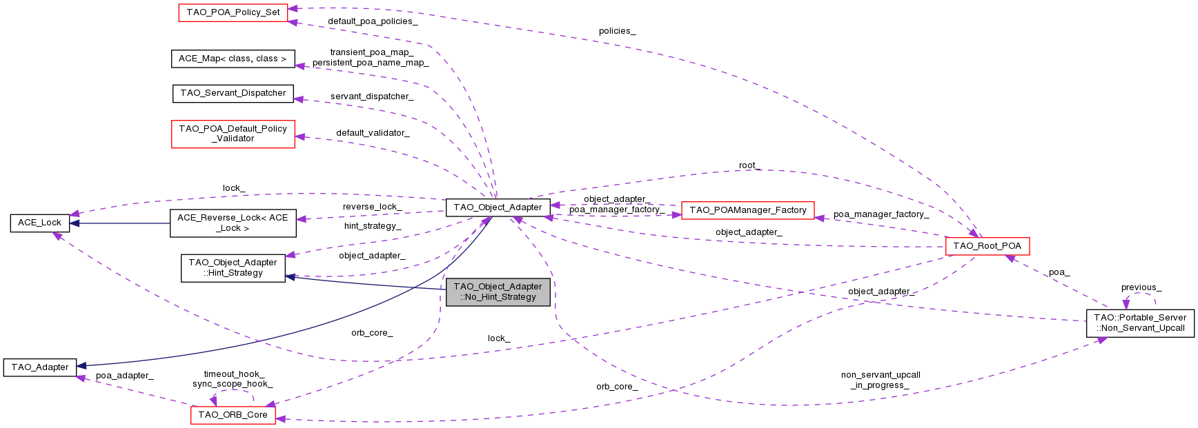
This class doesn't use any hints for POA active hint strategy. More...
#include <Object_Adapter.h>


Public Member Functions | |
| virtual | ~No_Hint_Strategy (void) |
| virtual int | find_persistent_poa (const poa_name &system_name, TAO_Root_POA *&poa) |
| virtual int | bind_persistent_poa (const poa_name &folded_name, TAO_Root_POA *poa, poa_name_out system_name) |
| virtual int | unbind_persistent_poa (const poa_name &folded_name, const poa_name &system_name) |
Public Member Functions inherited from TAO_Object_Adapter::Hint_Strategy | |
| virtual | ~Hint_Strategy (void) |
| void | object_adapter (TAO_Object_Adapter *oa) |
Additional Inherited Members | |
Protected Attributes inherited from TAO_Object_Adapter::Hint_Strategy | |
| TAO_Object_Adapter * | object_adapter_ |
This class doesn't use any hints for POA active hint strategy.
This class will simply use the POA names as is. And since no hint is added, the IORs will be smaller.
|
virtual |
|
virtual |
Implements TAO_Object_Adapter::Hint_Strategy.
|
virtual |
Implements TAO_Object_Adapter::Hint_Strategy.
|
virtual |
Implements TAO_Object_Adapter::Hint_Strategy.
1.8.13