ACE  6.4.6
Public Member Functions | Public Attributes | Protected Member Functions | Protected Attributes | Private Types | List of all members
ACE_Bounded_Cached_Connect_Strategy< SVC_HANDLER, ACE_PEER_CONNECTOR_1, CACHING_STRATEGY, ATTRIBUTES, MUTEX > Class Template Reference

A connection strategy which caches connections to peers (represented by SVC_HANDLER instances), thereby allowing subsequent re-use of unused, but available, connections. This strategy should be used when the cache is bounded by maximum size. More...

#include <Cached_Connect_Strategy_T.h>

Inheritance diagram for ACE_Bounded_Cached_Connect_Strategy< SVC_HANDLER, ACE_PEER_CONNECTOR_1, CACHING_STRATEGY, ATTRIBUTES, MUTEX >:
Inheritance graph
[legend]
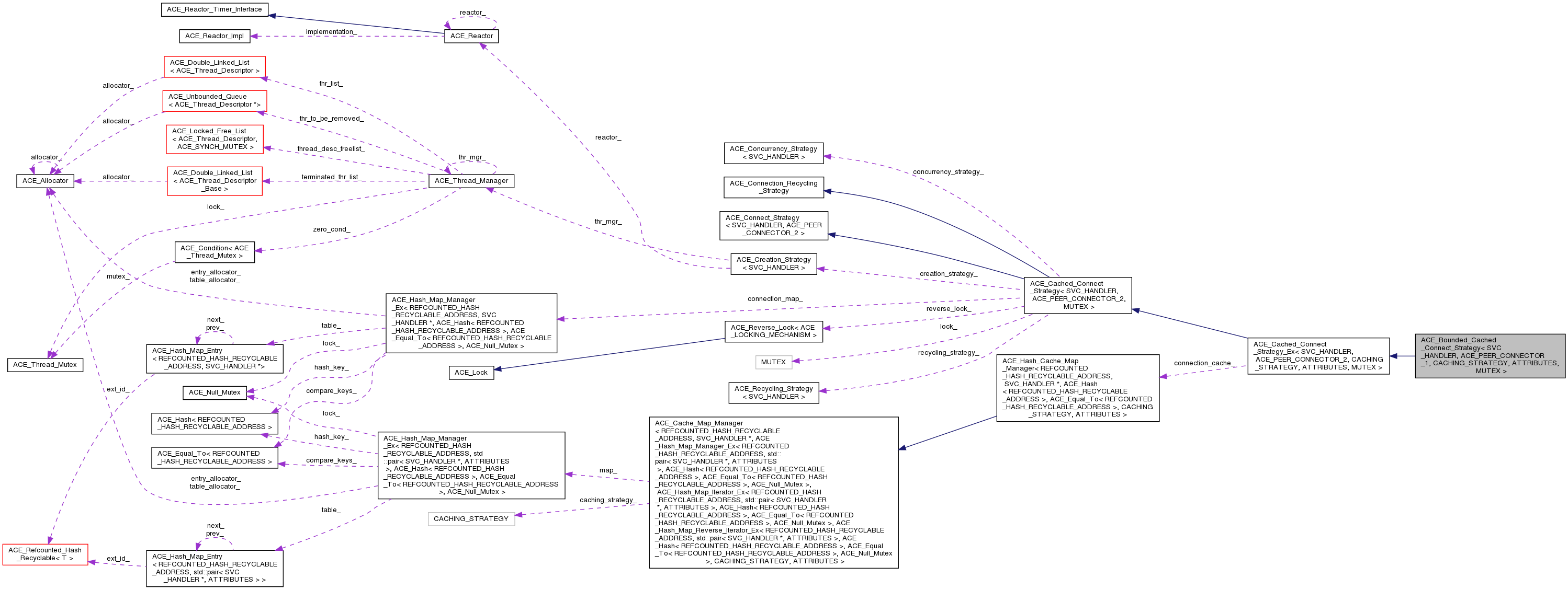
Collaboration diagram for ACE_Bounded_Cached_Connect_Strategy< SVC_HANDLER, ACE_PEER_CONNECTOR_1, CACHING_STRATEGY, ATTRIBUTES, MUTEX >:
Collaboration graph
[legend]

Public Member Functions

 ACE_Bounded_Cached_Connect_Strategy (size_t max_size, CACHING_STRATEGY &caching_s, ACE_Creation_Strategy< SVC_HANDLER > *cre_s=0, ACE_Concurrency_Strategy< SVC_HANDLER > *con_s=0, ACE_Recycling_Strategy< SVC_HANDLER > *rec_s=0, MUTEX *lock=0, int delete_lock=0)
 Constructor. More...
 
virtual ~ACE_Bounded_Cached_Connect_Strategy (void)
 Destructor. More...
 
- Public Member Functions inherited from ACE_Cached_Connect_Strategy_Ex< SVC_HANDLER, ACE_PEER_CONNECTOR_2, CACHING_STRATEGY, ATTRIBUTES, MUTEX >
 ACE_Cached_Connect_Strategy_Ex (CACHING_STRATEGY &caching_s, ACE_Creation_Strategy< SVC_HANDLER > *cre_s=0, ACE_Concurrency_Strategy< SVC_HANDLER > *con_s=0, ACE_Recycling_Strategy< SVC_HANDLER > *rec_s=0, MUTEX *lock=0, int delete_lock=0)
 Constructor. More...
 
virtual ~ACE_Cached_Connect_Strategy_Ex (void)
 Destructor. More...
 
virtual int purge_connections (void)
 Explicit purging of connection entries from the connection cache. More...
 
virtual int mark_as_closed_i (const void *recycling_act)
 
void cleanup (void)
 
CACHING_STRATEGY & caching_strategy (void)
 
- Public Member Functions inherited from ACE_Cached_Connect_Strategy< SVC_HANDLER, ACE_PEER_CONNECTOR_2, MUTEX >
 ACE_Cached_Connect_Strategy (ACE_Creation_Strategy< SVC_HANDLER > *cre_s=0, ACE_Concurrency_Strategy< SVC_HANDLER > *con_s=0, ACE_Recycling_Strategy< SVC_HANDLER > *rec_s=0, MUTEX *mutex=0, bool delete_lock=false)
 Constructor. More...
 
virtual ~ACE_Cached_Connect_Strategy (void)
 Destructor. More...
 
virtual int open (ACE_Creation_Strategy< SVC_HANDLER > *cre_s, ACE_Concurrency_Strategy< SVC_HANDLER > *con_s, ACE_Recycling_Strategy< SVC_HANDLER > *rec_s)
 
virtual int make_svc_handler (SVC_HANDLER *&sh)
 Template method for making a new <svc_handler> More...
 
virtual int activate_svc_handler (SVC_HANDLER *svc_handler)
 Template method for activating a new svc_handler. More...
 
virtual int assign_recycler (SVC_HANDLER *svc_handler, ACE_Connection_Recycling_Strategy *recycler, const void *recycling_act)
 
virtual int prepare_for_recycling (SVC_HANDLER *svc_handler)
 Template method for preparing the svc_handler for recycling. More...
 
virtual int connect_svc_handler (SVC_HANDLER *&sh, const ACE_PEER_CONNECTOR_ADDR &remote_addr, ACE_Time_Value *timeout, const ACE_PEER_CONNECTOR_ADDR &local_addr, bool reuse_addr, int flags, int perms)
 
virtual int connect_svc_handler (SVC_HANDLER *&sh, SVC_HANDLER *&sh_copy, const ACE_PEER_CONNECTOR_ADDR &remote_addr, ACE_Time_Value *timeout, const ACE_PEER_CONNECTOR_ADDR &local_addr, bool reuse_addr, int flags, int perms)
 
virtual int purge (const void *recycling_act)
 Remove from cache. More...
 
virtual int cache (const void *recycling_act)
 Add to cache. More...
 
virtual int recycle_state (const void *recycling_act, ACE_Recyclable_State new_state)
 Get/Set <recycle_state>. More...
 
virtual ACE_Recyclable_State recycle_state (const void *recycling_act) const
 Get/Set recycle_state. More...
 
virtual int mark_as_closed (const void *recycling_act)
 Mark as closed. More...
 
virtual int cleanup_hint (const void *recycling_act, void **act_holder=0)
 Cleanup hint and reset <*act_holder> to zero if <act_holder != 0>. More...
 
virtual ACE_Creation_Strategy< SVC_HANDLER > * creation_strategy (void) const
 
virtual ACE_Recycling_Strategy< SVC_HANDLER > * recycling_strategy (void) const
 
virtual ACE_Concurrency_Strategy< SVC_HANDLER > * concurrency_strategy (void) const
 
- Public Member Functions inherited from ACE_Connection_Recycling_Strategy
 ACE_Connection_Recycling_Strategy (void)
 
virtual ~ACE_Connection_Recycling_Strategy (void)
 Virtual Destructor. More...
 
- Public Member Functions inherited from ACE_Connect_Strategy< SVC_HANDLER, ACE_PEER_CONNECTOR_2 >
 ACE_Connect_Strategy (void)
 Default constructor. More...
 
virtual ACE_PEER_CONNECTORconnector (void) const
 Return a reference to the <peer_connector_>. More...
 
virtual ~ACE_Connect_Strategy (void)
 
void dump (void) const
 Dump the state of an object. More...
 

Public Attributes

 ACE_ALLOC_HOOK_DECLARE
 Declare the dynamic allocation hooks. More...
 
- Public Attributes inherited from ACE_Cached_Connect_Strategy_Ex< SVC_HANDLER, ACE_PEER_CONNECTOR_2, CACHING_STRATEGY, ATTRIBUTES, MUTEX >
 ACE_ALLOC_HOOK_DECLARE
 Declare the dynamic allocation hooks. More...
 
- Public Attributes inherited from ACE_Connect_Strategy< SVC_HANDLER, ACE_PEER_CONNECTOR_2 >
 ACE_ALLOC_HOOK_DECLARE
 Declare the dynamic allocation hooks. More...
 

Protected Member Functions

virtual int find_or_create_svc_handler_i (SVC_HANDLER *&sh, const ACE_PEER_CONNECTOR_ADDR &remote_addr, ACE_Time_Value *timeout, const ACE_PEER_CONNECTOR_ADDR &local_addr, bool reuse_addr, int flags, int perms, ACE_Hash_Map_Entry< ACE_Refcounted_Hash_Recyclable< ACE_PEER_CONNECTOR_ADDR >, std::pair< SVC_HANDLER *, ATTRIBUTES > > *&entry, int &found)
 
- Protected Member Functions inherited from ACE_Cached_Connect_Strategy_Ex< SVC_HANDLER, ACE_PEER_CONNECTOR_2, CACHING_STRATEGY, ATTRIBUTES, MUTEX >
int find (ACE_Refcounted_Hash_Recyclable< ACE_PEER_CONNECTOR_ADDR > &search_addr, ACE_Hash_Map_Entry< ACE_Refcounted_Hash_Recyclable< ACE_PEER_CONNECTOR_ADDR >, std::pair< SVC_HANDLER *, ATTRIBUTES > > *&entry)
 Find an idle handle. More...
 
virtual int purge_i (const void *recycling_act)
 Remove from cache (non-locking version). More...
 
virtual int cache_i (const void *recycling_act)
 Add to cache (non-locking version). More...
 
virtual int recycle_state_i (const void *recycling_act, ACE_Recyclable_State new_state)
 Get/Set recycle_state (non-locking version). More...
 
virtual ACE_Recyclable_State recycle_state_i (const void *recycling_act) const
 Get <recycle_state> (non-locking version). More...
 
virtual int cleanup_hint_i (const void *recycling_act, void **act_holder)
 Cleanup hint and reset *act_holder to zero if act_holder != 0. More...
 
int check_hint_i (SVC_HANDLER *&sh, const ACE_PEER_CONNECTOR_ADDR &remote_addr, ACE_Time_Value *timeout, const ACE_PEER_CONNECTOR_ADDR &local_addr, bool reuse_addr, int flags, int perms, ACE_Hash_Map_Entry< ACE_Refcounted_Hash_Recyclable< ACE_PEER_CONNECTOR_ADDR >, std::pair< SVC_HANDLER *, ATTRIBUTES > > *&entry, int &found)
 
virtual int connect_svc_handler_i (SVC_HANDLER *&sh, const ACE_PEER_CONNECTOR_ADDR &remote_addr, ACE_Time_Value *timeout, const ACE_PEER_CONNECTOR_ADDR &local_addr, bool reuse_addr, int flags, int perms, int &found)
 
virtual int cached_connect (SVC_HANDLER *&sh, const ACE_PEER_CONNECTOR_ADDR &remote_addr, ACE_Time_Value *timeout, const ACE_PEER_CONNECTOR_ADDR &local_addr, bool reuse_addr, int flags, int perms)
 
- Protected Member Functions inherited from ACE_Cached_Connect_Strategy< SVC_HANDLER, ACE_PEER_CONNECTOR_2, MUTEX >
virtual int new_connection (SVC_HANDLER *&sh, const ACE_PEER_CONNECTOR_ADDR &remote_addr, ACE_Time_Value *timeout, const ACE_PEER_CONNECTOR_ADDR &local_addr, bool reuse_addr, int flags, int perms)
 Creates a new connection. More...
 
int find (REFCOUNTED_HASH_RECYCLABLE_ADDRESS &search_addr, CONNECTION_MAP_ENTRY *&entry)
 Find an idle handle. More...
 
int check_hint_i (SVC_HANDLER *&sh, const ACE_PEER_CONNECTOR_ADDR &remote_addr, ACE_Time_Value *timeout, const ACE_PEER_CONNECTOR_ADDR &local_addr, bool reuse_addr, int flags, int perms, CONNECTION_MAP_ENTRY *&entry, int &found)
 
int find_or_create_svc_handler_i (SVC_HANDLER *&sh, const ACE_PEER_CONNECTOR_ADDR &remote_addr, ACE_Time_Value *timeout, const ACE_PEER_CONNECTOR_ADDR &local_addr, bool reuse_addr, int flags, int perms, CONNECTION_MAP_ENTRY *&entry, int &found)
 

Protected Attributes

size_t max_size_
 Max items in the cache, used as a bound for the creation of svc_handlers. More...
 
- Protected Attributes inherited from ACE_Cached_Connect_Strategy_Ex< SVC_HANDLER, ACE_PEER_CONNECTOR_2, CACHING_STRATEGY, ATTRIBUTES, MUTEX >
CONNECTION_CACHE connection_cache_
 Table that maintains the cache of connected SVC_HANDLERs. More...
 
- Protected Attributes inherited from ACE_Cached_Connect_Strategy< SVC_HANDLER, ACE_PEER_CONNECTOR_2, MUTEX >
CONNECTION_MAP connection_map_
 Table that maintains the cache of connected SVC_HANDLERs. More...
 
MUTEX * lock_
 Mutual exclusion for this object. More...
 
bool delete_lock_
 Mutual exclusion for this object. More...
 
REVERSE_MUTEXreverse_lock_
 Reverse lock. More...
 
CREATION_STRATEGYcreation_strategy_
 Creation strategy for an <Connector>. More...
 
bool delete_creation_strategy_
 
CONCURRENCY_STRATEGYconcurrency_strategy_
 Concurrency strategy for an <Connector>. More...
 
bool delete_concurrency_strategy_
 
RECYCLING_STRATEGYrecycling_strategy_
 Recycling strategy for an <Connector>. More...
 
bool delete_recycling_strategy_
 
- Protected Attributes inherited from ACE_Connect_Strategy< SVC_HANDLER, ACE_PEER_CONNECTOR_2 >
ACE_PEER_CONNECTOR connector_
 Factory that establishes connections actively. More...
 

Private Types

typedef ACE_Cached_Connect_Strategy_Ex< SVC_HANDLER, ACE_PEER_CONNECTOR_2, CACHING_STRATEGY, ATTRIBUTES, MUTEX > CCSEBASE
 
typedef ACE_Refcounted_Hash_Recyclable< ACE_PEER_CONNECTOR_ADDRREFCOUNTED_HASH_RECYCLABLE_ADDRESS
 

Additional Inherited Members

- Public Types inherited from ACE_Cached_Connect_Strategy_Ex< SVC_HANDLER, ACE_PEER_CONNECTOR_2, CACHING_STRATEGY, ATTRIBUTES, MUTEX >
typedef ACE_Refcounted_Hash_Recyclable< ACE_PEER_CONNECTOR_ADDRREFCOUNTED_HASH_RECYCLABLE_ADDRESS
 
typedef ACE_Hash_Cache_Map_Manager< REFCOUNTED_HASH_RECYCLABLE_ADDRESS, SVC_HANDLER *, ACE_Hash< REFCOUNTED_HASH_RECYCLABLE_ADDRESS >, ACE_Equal_To< REFCOUNTED_HASH_RECYCLABLE_ADDRESS >, CACHING_STRATEGY, ATTRIBUTES > CONNECTION_CACHE
 
typedef CONNECTION_CACHE::CACHE_ENTRY CONNECTION_CACHE_ENTRY
 
typedef CONNECTION_CACHE::key_type KEY
 
typedef CONNECTION_CACHE::mapped_type VALUE
 
typedef ACE_Recyclable_Handler_Cleanup_Strategy< REFCOUNTED_HASH_RECYCLABLE_ADDRESS, std::pair< SVC_HANDLER *, ATTRIBUTES >, ACE_Hash_Map_Manager_Ex< REFCOUNTED_HASH_RECYCLABLE_ADDRESS, std::pair< SVC_HANDLER *, ATTRIBUTES >, ACE_Hash< REFCOUNTED_HASH_RECYCLABLE_ADDRESS >, ACE_Equal_To< REFCOUNTED_HASH_RECYCLABLE_ADDRESS >, MUTEX > > CLEANUP_STRATEGY
 
typedef ACE_Cached_Connect_Strategy< SVC_HANDLER, ACE_PEER_CONNECTOR_2, MUTEX > CCSBASE
 
- Public Types inherited from ACE_Cached_Connect_Strategy< SVC_HANDLER, ACE_PEER_CONNECTOR_2, MUTEX >
typedef ACE_Creation_Strategy< SVC_HANDLER > creation_strategy_type
 
typedef ACE_Connect_Strategy< SVC_HANDLER, ACE_PEER_CONNECTOR_2connect_strategy_type
 
typedef ACE_Concurrency_Strategy< SVC_HANDLER > concurrency_strategy_type
 
typedef ACE_Recycling_Strategy< SVC_HANDLER > recycling_strategy_type
 
typedef ACE_Creation_Strategy< SVC_HANDLER > CREATION_STRATEGY
 
typedef ACE_Concurrency_Strategy< SVC_HANDLER > CONCURRENCY_STRATEGY
 
typedef ACE_Recycling_Strategy< SVC_HANDLER > RECYCLING_STRATEGY
 
typedef ACE_Connect_Strategy< SVC_HANDLER, ACE_PEER_CONNECTOR_2CONNECT_STRATEGY
 
typedef ACE_Cached_Connect_Strategy< SVC_HANDLER, ACE_PEER_CONNECTOR_2, MUTEX > SELF
 
typedef ACE_Refcounted_Hash_Recyclable< ACE_PEER_CONNECTOR_ADDRREFCOUNTED_HASH_RECYCLABLE_ADDRESS
 
typedef ACE_Hash_Map_Manager_Ex< REFCOUNTED_HASH_RECYCLABLE_ADDRESS, SVC_HANDLER *, ACE_Hash< REFCOUNTED_HASH_RECYCLABLE_ADDRESS >, ACE_Equal_To< REFCOUNTED_HASH_RECYCLABLE_ADDRESS >, ACE_Null_MutexCONNECTION_MAP
 
typedef CONNECTION_MAP::ITERATOR CONNECTION_MAP_ITERATOR
 
typedef CONNECTION_MAP::ENTRY CONNECTION_MAP_ENTRY
 
typedef ACE_Reverse_Lock< MUTEX > REVERSE_MUTEX
 
- Public Types inherited from ACE_Connect_Strategy< SVC_HANDLER, ACE_PEER_CONNECTOR_2 >
typedef ACE_PEER_CONNECTOR_ADDR addr_type
 
typedef ACE_PEER_CONNECTOR connector_type
 
typedef SVC_HANDLER handler_type
 
typedef SVC_HANDLER::stream_type stream_type
 

Detailed Description

template<class SVC_HANDLER, ACE_PEER_CONNECTOR_1, class CACHING_STRATEGY, class ATTRIBUTES, class MUTEX>
class ACE_Bounded_Cached_Connect_Strategy< SVC_HANDLER, ACE_PEER_CONNECTOR_1, CACHING_STRATEGY, ATTRIBUTES, MUTEX >

A connection strategy which caches connections to peers (represented by SVC_HANDLER instances), thereby allowing subsequent re-use of unused, but available, connections. This strategy should be used when the cache is bounded by maximum size.

Bounded_Cached_Connect_Strategy is intended to be used as a plug-in connection strategy for ACE_Strategy_Connector. It's added value is re-use of established connections and tweaking the role of the cache as per the caching strategy. Thanks to Edan Ayal edana.nosp@m.@ban.nosp@m.dwiz..nosp@m.com for contributing this class and Susan Liebeskind shl@j.nosp@m.anis.nosp@m..gtri.nosp@m..gat.nosp@m.ech.e.nosp@m.du for brainstorming about it.

Member Typedef Documentation

◆ CCSEBASE

template<class SVC_HANDLER , ACE_PEER_CONNECTOR_1 , class CACHING_STRATEGY , class ATTRIBUTES , class MUTEX >
typedef ACE_Cached_Connect_Strategy_Ex<SVC_HANDLER, ACE_PEER_CONNECTOR_2, CACHING_STRATEGY, ATTRIBUTES, MUTEX> ACE_Bounded_Cached_Connect_Strategy< SVC_HANDLER, ACE_PEER_CONNECTOR_1, CACHING_STRATEGY, ATTRIBUTES, MUTEX >::CCSEBASE
private

◆ REFCOUNTED_HASH_RECYCLABLE_ADDRESS

template<class SVC_HANDLER , ACE_PEER_CONNECTOR_1 , class CACHING_STRATEGY , class ATTRIBUTES , class MUTEX >
typedef ACE_Refcounted_Hash_Recyclable<ACE_PEER_CONNECTOR_ADDR> ACE_Bounded_Cached_Connect_Strategy< SVC_HANDLER, ACE_PEER_CONNECTOR_1, CACHING_STRATEGY, ATTRIBUTES, MUTEX >::REFCOUNTED_HASH_RECYCLABLE_ADDRESS
private

Constructor & Destructor Documentation

◆ ACE_Bounded_Cached_Connect_Strategy()

template<class SVC_HANDLER , ACE_PEER_CONNECTOR_1 , class CACHING_STRATEGY , class ATTRIBUTES , class MUTEX >
ACE_Bounded_Cached_Connect_Strategy< SVC_HANDLER, ACE_PEER_CONNECTOR_1, CACHING_STRATEGY, ATTRIBUTES, MUTEX >::ACE_Bounded_Cached_Connect_Strategy ( size_t  max_size,
CACHING_STRATEGY &  caching_s,
ACE_Creation_Strategy< SVC_HANDLER > *  cre_s = 0,
ACE_Concurrency_Strategy< SVC_HANDLER > *  con_s = 0,
ACE_Recycling_Strategy< SVC_HANDLER > *  rec_s = 0,
MUTEX *  lock = 0,
int  delete_lock = 0 
)

Constructor.

◆ ~ACE_Bounded_Cached_Connect_Strategy()

template<class SVC_HANDLER , ACE_PEER_CONNECTOR_1 , class CACHING_STRATEGY , class ATTRIBUTES , class MUTEX >
ACE_Bounded_Cached_Connect_Strategy< SVC_HANDLER, ACE_PEER_CONNECTOR_1, CACHING_STRATEGY, ATTRIBUTES, MUTEX >::~ACE_Bounded_Cached_Connect_Strategy ( void  )
virtual

Destructor.

Member Function Documentation

◆ find_or_create_svc_handler_i()

template<class SVC_HANDLER , ACE_PEER_CONNECTOR_1 , class CACHING_STRATEGY , class ATTRIBUTES , class MUTEX >
int ACE_Bounded_Cached_Connect_Strategy< SVC_HANDLER, ACE_PEER_CONNECTOR_1, CACHING_STRATEGY, ATTRIBUTES, MUTEX >::find_or_create_svc_handler_i ( SVC_HANDLER *&  sh,
const ACE_PEER_CONNECTOR_ADDR remote_addr,
ACE_Time_Value timeout,
const ACE_PEER_CONNECTOR_ADDR local_addr,
bool  reuse_addr,
int  flags,
int  perms,
ACE_Hash_Map_Entry< ACE_Refcounted_Hash_Recyclable< ACE_PEER_CONNECTOR_ADDR >, std::pair< SVC_HANDLER *, ATTRIBUTES > > *&  entry,
int &  found 
)
protectedvirtual

Member Data Documentation

◆ ACE_ALLOC_HOOK_DECLARE

template<class SVC_HANDLER , ACE_PEER_CONNECTOR_1 , class CACHING_STRATEGY , class ATTRIBUTES , class MUTEX >
ACE_Bounded_Cached_Connect_Strategy< SVC_HANDLER, ACE_PEER_CONNECTOR_1, CACHING_STRATEGY, ATTRIBUTES, MUTEX >::ACE_ALLOC_HOOK_DECLARE

Declare the dynamic allocation hooks.

◆ max_size_

template<class SVC_HANDLER , ACE_PEER_CONNECTOR_1 , class CACHING_STRATEGY , class ATTRIBUTES , class MUTEX >
size_t ACE_Bounded_Cached_Connect_Strategy< SVC_HANDLER, ACE_PEER_CONNECTOR_1, CACHING_STRATEGY, ATTRIBUTES, MUTEX >::max_size_
protected

Max items in the cache, used as a bound for the creation of svc_handlers.


The documentation for this class was generated from the following files: