|
TAO_Strategies
2.4.2
|
The SHMIOP-specific bridge class for the concrete acceptor. More...
#include <SHMIOP_Acceptor.h>


Public Member Functions | |
| TAO_SHMIOP_Acceptor (void) | |
| Constructor. More... | |
| ~TAO_SHMIOP_Acceptor (void) | |
| Destructor. More... | |
| int | set_mmap_options (const ACE_TCHAR *prefix, ACE_OFF_T size) |
The TAO_Acceptor Methods | |
Please check the documentation in Transport_Acceptor.h for details. | |
| virtual int | open (TAO_ORB_Core *orb_core, ACE_Reactor *reactor, int version_major, int version_minor, const char *port, const char *options=0) |
| virtual int | open_default (TAO_ORB_Core *orb_core, ACE_Reactor *reactor, int version_major, int version_minor, const char *options=0) |
| virtual int | close (void) |
| virtual int | create_profile (const TAO::ObjectKey &object_key, TAO_MProfile &mprofile, CORBA::Short priority) |
| virtual int | is_collocated (const TAO_Endpoint *endpoint) |
| virtual CORBA::ULong | endpoint_count (void) |
| virtual int | object_key (IOP::TaggedProfile &profile, TAO::ObjectKey &key) |
Public Member Functions inherited from TAO_Acceptor | |
| TAO_Acceptor (CORBA::ULong tag) | |
| virtual | ~TAO_Acceptor (void) |
| CORBA::ULong | tag (void) const |
| void | set_error_retry_delay (time_t delay) |
| int | handle_accept_error (ACE_Event_Handler *base_acceptor) |
| int | handle_expiration (ACE_Event_Handler *base_acceptor) |
Protected Attributes | |
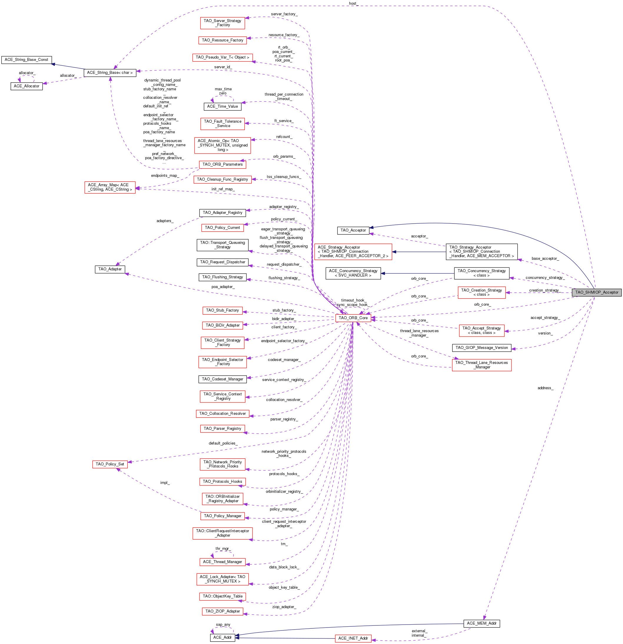
| ACE_CString | host_ |
| ACE_MEM_Addr | address_ |
| A local endpoint. More... | |
| TAO_GIOP_Message_Version | version_ |
| The GIOP version for this endpoint. More... | |
| TAO_ORB_Core * | orb_core_ |
| ORB Core. More... | |
Private Member Functions | |
| int | open_i (TAO_ORB_Core *orb_core, ACE_Reactor *reactor) |
| Implement the common part of the open*() methods. More... | |
| virtual int | parse_options (const char *options) |
| Parse protocol specific options. More... | |
| int | create_new_profile (const TAO::ObjectKey &object_key, TAO_MProfile &mprofile, CORBA::Short priority) |
| Create a SHMIOP profile representing this acceptor. More... | |
| int | create_shared_profile (const TAO::ObjectKey &object_key, TAO_MProfile &mprofile, CORBA::Short priority) |
| Add the endpoints on this acceptor to a shared profile. More... | |
Private Attributes | |
| TAO_SHMIOP_BASE_ACCEPTOR | base_acceptor_ |
| The concrete acceptor, as a pointer to it's base class. More... | |
| TAO_SHMIOP_CREATION_STRATEGY * | creation_strategy_ |
| Acceptor strategies. More... | |
| TAO_SHMIOP_CONCURRENCY_STRATEGY * | concurrency_strategy_ |
| TAO_SHMIOP_ACCEPT_STRATEGY * | accept_strategy_ |
| const ACE_TCHAR * | mmap_file_prefix_ |
| Determine the prefix (include path name) of the mmap file. More... | |
| ACE_OFF_T | mmap_size_ |
The SHMIOP-specific bridge class for the concrete acceptor.
| typedef TAO_Accept_Strategy<TAO_SHMIOP_Connection_Handler, ACE_MEM_ACCEPTOR> TAO_SHMIOP_Acceptor::TAO_SHMIOP_ACCEPT_STRATEGY |
| typedef TAO_Strategy_Acceptor<TAO_SHMIOP_Connection_Handler, ACE_MEM_ACCEPTOR> TAO_SHMIOP_Acceptor::TAO_SHMIOP_BASE_ACCEPTOR |
| typedef TAO_Concurrency_Strategy<TAO_SHMIOP_Connection_Handler> TAO_SHMIOP_Acceptor::TAO_SHMIOP_CONCURRENCY_STRATEGY |
| typedef TAO_Creation_Strategy<TAO_SHMIOP_Connection_Handler> TAO_SHMIOP_Acceptor::TAO_SHMIOP_CREATION_STRATEGY |
| TAO_SHMIOP_Acceptor::TAO_SHMIOP_Acceptor | ( | void | ) |
Constructor.
| TAO_SHMIOP_Acceptor::~TAO_SHMIOP_Acceptor | ( | void | ) |
Destructor.
|
virtual |
Implements TAO_Acceptor.
|
private |
Create a SHMIOP profile representing this acceptor.
|
virtual |
Implements TAO_Acceptor.
|
private |
Add the endpoints on this acceptor to a shared profile.
|
virtual |
Implements TAO_Acceptor.
|
virtual |
Implements TAO_Acceptor.
|
virtual |
Implements TAO_Acceptor.
|
virtual |
Implements TAO_Acceptor.
|
virtual |
Implements TAO_Acceptor.
|
private |
Implement the common part of the open*() methods.
|
privatevirtual |
Parse protocol specific options.
Set the MMAP options the MEM_Stream this acceptor creates will use.
|
private |
|
protected |
A local endpoint.
|
private |
The concrete acceptor, as a pointer to it's base class.
|
private |
|
private |
Acceptor strategies.
|
protected |
Cache the information about the endpoint serviced by this acceptor.
|
private |
Determine the prefix (include path name) of the mmap file.
|
private |
Determine the minimum size of mmap file. This dictate the maximum size of a CORBA method invocation.
|
protected |
ORB Core.
|
protected |
The GIOP version for this endpoint.
1.8.11