| ACE
    6.4.1
    | 
A manager for asynchronous event demultiplexing. More...
#include <Proactor.h>

| Public Types | |
| typedef int(* | PROACTOR_EVENT_HOOK) (ACE_Proactor *) | 
| Public Member Functions | |
| ACE_Proactor (ACE_Proactor_Impl *implementation=0, bool delete_implementation=false, ACE_Proactor_Timer_Queue *tq=0) | |
| ~ACE_Proactor (void) | |
| Destruction.  More... | |
| int | close (void) | 
| Close the associated ACE_Proactor_Implimplementation object.  More... | |
| int | proactor_run_event_loop (PROACTOR_EVENT_HOOK=0) | 
| int | proactor_run_event_loop (ACE_Time_Value &tv, PROACTOR_EVENT_HOOK=0) | 
| int | proactor_end_event_loop (void) | 
| int | proactor_event_loop_done (void) | 
| Report if the ACE_Proactor event loop is finished.  More... | |
| int | proactor_reset_event_loop (void) | 
| int | register_handle (ACE_HANDLE handle, const void *completion_key) | 
| long | schedule_timer (ACE_Handler &handler, const void *act, const ACE_Time_Value &time) | 
| long | schedule_repeating_timer (ACE_Handler &handler, const void *act, const ACE_Time_Value &interval) | 
| long | schedule_timer (ACE_Handler &handler, const void *act, const ACE_Time_Value &time, const ACE_Time_Value &interval) | 
| int | cancel_timer (ACE_Handler &handler, int dont_call_handle_close=1) | 
| int | cancel_timer (long timer_id, const void **act=0, int dont_call_handle_close=1) | 
| int | handle_events (ACE_Time_Value &wait_time) | 
| int | handle_events (void) | 
| int | wake_up_dispatch_threads (void) | 
| Add wakeup dispatch threads (reinit).  More... | |
| int | close_dispatch_threads (int wait) | 
| Close all dispatch threads.  More... | |
| size_t | number_of_threads (void) const | 
| Get number of thread used as a parameter to CreatIoCompletionPort.  More... | |
| void | number_of_threads (size_t threads) | 
| Set number of thread used as a parameter to CreatIoCompletionPort.  More... | |
| ACE_Proactor_Timer_Queue * | timer_queue (void) const | 
| Get timer queue.  More... | |
| void | timer_queue (ACE_Proactor_Timer_Queue *timer_queue) | 
| Set timer queue.  More... | |
| ACE_HANDLE | get_handle (void) const | 
| ACE_Proactor_Impl * | implementation (void) const | 
| Get the implementation class.  More... | |
| ACE_Asynch_Read_Stream_Impl * | create_asynch_read_stream (void) | 
| ACE_Asynch_Write_Stream_Impl * | create_asynch_write_stream (void) | 
| ACE_Asynch_Read_File_Impl * | create_asynch_read_file (void) | 
| ACE_Asynch_Write_File_Impl * | create_asynch_write_file (void) | 
| ACE_Asynch_Accept_Impl * | create_asynch_accept (void) | 
| Create the correct implementation class for doing Asynch_Accept.  More... | |
| ACE_Asynch_Connect_Impl * | create_asynch_connect (void) | 
| Create the correct implementation class for doing Asynch_Connect.  More... | |
| ACE_Asynch_Transmit_File_Impl * | create_asynch_transmit_file (void) | 
| ACE_Asynch_Read_Dgram_Impl * | create_asynch_read_dgram (void) | 
| ACE_Asynch_Write_Dgram_Impl * | create_asynch_write_dgram (void) | 
| ACE_Asynch_Read_Stream_Result_Impl * | create_asynch_read_stream_result (ACE_Handler::Proxy_Ptr &handler_proxy, ACE_HANDLE handle, ACE_Message_Block &message_block, u_long bytes_to_read, const void *act, ACE_HANDLE event=ACE_INVALID_HANDLE, int priority=0, int signal_number=ACE_SIGRTMIN) | 
| ACE_Asynch_Write_Stream_Result_Impl * | create_asynch_write_stream_result (ACE_Handler::Proxy_Ptr &handler_proxy, ACE_HANDLE handle, ACE_Message_Block &message_block, u_long bytes_to_write, const void *act, ACE_HANDLE event=ACE_INVALID_HANDLE, int priority=0, int signal_number=ACE_SIGRTMIN) | 
| ACE_Asynch_Read_File_Result_Impl * | create_asynch_read_file_result (ACE_Handler::Proxy_Ptr &handler_proxy, ACE_HANDLE handle, ACE_Message_Block &message_block, u_long bytes_to_read, const void *act, u_long offset, u_long offset_high, ACE_HANDLE event=ACE_INVALID_HANDLE, int priority=0, int signal_number=ACE_SIGRTMIN) | 
| ACE_Asynch_Write_File_Result_Impl * | create_asynch_write_file_result (ACE_Handler::Proxy_Ptr &handler_proxy, ACE_HANDLE handle, ACE_Message_Block &message_block, u_long bytes_to_write, const void *act, u_long offset, u_long offset_high, ACE_HANDLE event=ACE_INVALID_HANDLE, int priority=0, int signal_number=ACE_SIGRTMIN) | 
| ACE_Asynch_Read_Dgram_Result_Impl * | create_asynch_read_dgram_result (ACE_Handler::Proxy_Ptr &handler_proxy, ACE_HANDLE handle, ACE_Message_Block *message_block, size_t bytes_to_read, int flags, int protocol_family, const void *act, ACE_HANDLE event=ACE_INVALID_HANDLE, int priority=0, int signal_number=ACE_SIGRTMIN) | 
| ACE_Asynch_Write_Dgram_Result_Impl * | create_asynch_write_dgram_result (ACE_Handler::Proxy_Ptr &handler_proxy, ACE_HANDLE handle, ACE_Message_Block *message_block, size_t bytes_to_write, int flags, const void *act, ACE_HANDLE event=ACE_INVALID_HANDLE, int priority=0, int signal_number=ACE_SIGRTMIN) | 
| ACE_Asynch_Accept_Result_Impl * | create_asynch_accept_result (ACE_Handler::Proxy_Ptr &handler_proxy, ACE_HANDLE listen_handle, ACE_HANDLE accept_handle, ACE_Message_Block &message_block, u_long bytes_to_read, const void *act, ACE_HANDLE event=ACE_INVALID_HANDLE, int priority=0, int signal_number=ACE_SIGRTMIN) | 
| Create the correct implementation class for ACE_Asynch_Accept::Result.  More... | |
| ACE_Asynch_Connect_Result_Impl * | create_asynch_connect_result (ACE_Handler::Proxy_Ptr &handler_proxy, ACE_HANDLE connect_handle, const void *act, ACE_HANDLE event=ACE_INVALID_HANDLE, int priority=0, int signal_number=ACE_SIGRTMIN) | 
| Create the correct implementation class for ACE_Asynch_Connect::Result.  More... | |
| ACE_Asynch_Transmit_File_Result_Impl * | create_asynch_transmit_file_result (ACE_Handler::Proxy_Ptr &handler_proxy, ACE_HANDLE socket, ACE_HANDLE file, ACE_Asynch_Transmit_File::Header_And_Trailer *header_and_trailer, u_long bytes_to_write, u_long offset, u_long offset_high, u_long bytes_per_send, u_long flags, const void *act, ACE_HANDLE event=ACE_INVALID_HANDLE, int priority=0, int signal_number=ACE_SIGRTMIN) | 
| ACE_Asynch_Result_Impl * | create_asynch_timer (ACE_Handler::Proxy_Ptr &handler_proxy, const void *act, const ACE_Time_Value &tv, ACE_HANDLE event=ACE_INVALID_HANDLE, int priority=0, int signal_number=ACE_SIGRTMIN) | 
| Static Public Member Functions | |
| static ACE_Proactor * | instance (size_t threads=0) | 
| static ACE_Proactor * | instance (ACE_Proactor *proactor, bool delete_proactor=false) | 
| static void | close_singleton (void) | 
| Delete the dynamically allocated Singleton.  More... | |
| static void | cleanup (void *instance, void *arg) | 
| static const ACE_TCHAR * | dll_name (void) | 
| Name of dll in which the singleton instance lives.  More... | |
| static const ACE_TCHAR * | name (void) | 
| Name of component–ACE_Proactor in this case.  More... | |
| static int | run_event_loop (void) | 
| static int | run_event_loop (ACE_Time_Value &tv) | 
| static int | end_event_loop (void) | 
| static int | reset_event_loop (void) | 
| static int | check_reconfiguration (ACE_Proactor *) | 
| static int | event_loop_done (void) | 
| Report if the <ACE_Proactor::instance> event loop is finished.  More... | |
| Protected Member Functions | |
| int | proactor_post_wakeup_completions (int how_many) | 
| void | implementation (ACE_Proactor_Impl *implementation) | 
| Set the implementation class.  More... | |
| Static Protected Member Functions | |
| static int | post_wakeup_completions (int how_many) | 
| Protected Attributes | |
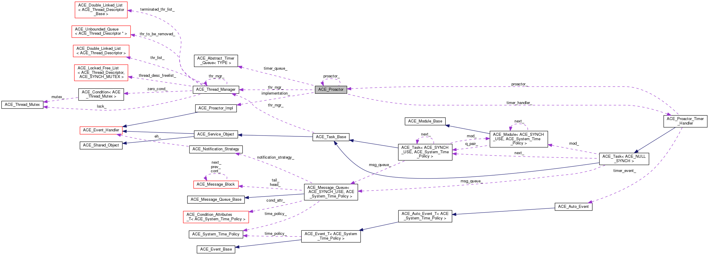
| ACE_Proactor_Impl * | implementation_ | 
| bool | delete_implementation_ | 
| ACE_Proactor_Timer_Handler * | timer_handler_ | 
| Handles timeout events.  More... | |
| ACE_Thread_Manager | thr_mgr_ | 
| This will manage the thread in the Timer_Handler.  More... | |
| ACE_Proactor_Timer_Queue * | timer_queue_ | 
| Timer Queue.  More... | |
| int | delete_timer_queue_ | 
| Flag on whether to delete the timer queue.  More... | |
| sig_atomic_t | end_event_loop_ | 
| Terminate the proactor event loop.  More... | |
| sig_atomic_t | event_loop_thread_count_ | 
| Number of threads in the event loop.  More... | |
| ACE_SYNCH_MUTEX | mutex_ | 
| Mutex to protect work with lists.  More... | |
| Static Protected Attributes | |
| static ACE_Proactor * | proactor_ = 0 | 
| Pointer to a process-wide ACE_Proactor.  More... | |
| static bool | delete_proactor_ = false | 
| Must delete the <proactor_> if true.  More... | |
| Private Member Functions | |
| ACE_Proactor (const ACE_Proactor &) | |
| Deny access since member-wise won't work...  More... | |
| ACE_Proactor & | operator= (const ACE_Proactor &) | 
| Friends | |
| class | ACE_Proactor_Timer_Handler | 
A manager for asynchronous event demultiplexing.
See the Proactor pattern description at http://www.cs.wustl.edu/~schmidt/proactor.ps.gz for more details.
| typedef int(* ACE_Proactor::PROACTOR_EVENT_HOOK) (ACE_Proactor *) | 
You can add a hook to various run_event methods and the hook will be called after handling every proactor event. If this function returns 0, proactor_run_event_loop will check for the return value of handle_events. If it is -1, the the proactor_run_event_loop will return (pre-maturely.)
| 
 | private | 
| 
 | private | 
| 
 | private | 
| 
 | private | 
| 
 | private | 
| 
 | private | 
| 
 | private | 
| ACE_Proactor::ACE_Proactor | ( | ACE_Proactor_Impl * | implementation = 0, | 
| bool | delete_implementation = false, | ||
| ACE_Proactor_Timer_Queue * | tq = 0 | ||
| ) | 
Constructor. If implementation is 0, the correct implementation object will be created. delete_implementation flag determines whether the implementation object should be deleted by the Proactor or not. If tq is 0, a new TIMER_QUEUE is created.
| ACE_Proactor::~ACE_Proactor | ( | void | ) | 
Destruction.
| 
 | private | 
Deny access since member-wise won't work...
| int ACE_Proactor::cancel_timer | ( | ACE_Handler & | handler, | 
| int | dont_call_handle_close = 1 | ||
| ) | 
Cancel all timers associated with this handler. Returns number of timers cancelled.
| int ACE_Proactor::cancel_timer | ( | long | timer_id, | 
| const void ** | act = 0, | ||
| int | dont_call_handle_close = 1 | ||
| ) | 
Cancel the single <ACE_Handler> that matches the timer_id value (which was returned from the <schedule> method). If act is non-NULL then it will be set to point to the ``magic cookie'' argument passed in when the <Handler> was registered. This makes it possible to free up the memory and avoid memory leaks. Returns 1 if cancellation succeeded and 0 if the timer_id wasn't found.
| 
 | static | 
The singleton proactor is used by the ACE_Service_Config. Therefore, we must check for the reconfiguration request and handle it after handling an event.
| 
 | static | 
Cleanup method, used by the ACE_Object_Manager to destroy the singleton.
| int ACE_Proactor::close | ( | void | ) | 
Close the associated ACE_Proactor_Impl implementation object. 
If
open() method, the implementation object is also deleted. | int ACE_Proactor::close_dispatch_threads | ( | int | wait | ) | 
Close all dispatch threads.
| 
 | static | 
Delete the dynamically allocated Singleton.
| ACE_Asynch_Accept_Impl * ACE_Proactor::create_asynch_accept | ( | void | ) | 
Create the correct implementation class for doing Asynch_Accept.
| ACE_Asynch_Accept_Result_Impl * ACE_Proactor::create_asynch_accept_result | ( | ACE_Handler::Proxy_Ptr & | handler_proxy, | 
| ACE_HANDLE | listen_handle, | ||
| ACE_HANDLE | accept_handle, | ||
| ACE_Message_Block & | message_block, | ||
| u_long | bytes_to_read, | ||
| const void * | act, | ||
| ACE_HANDLE | event = ACE_INVALID_HANDLE, | ||
| int | priority = 0, | ||
| int | signal_number = ACE_SIGRTMIN | ||
| ) | 
Create the correct implementation class for ACE_Asynch_Accept::Result.
| ACE_Asynch_Connect_Impl * ACE_Proactor::create_asynch_connect | ( | void | ) | 
Create the correct implementation class for doing Asynch_Connect.
| ACE_Asynch_Connect_Result_Impl * ACE_Proactor::create_asynch_connect_result | ( | ACE_Handler::Proxy_Ptr & | handler_proxy, | 
| ACE_HANDLE | connect_handle, | ||
| const void * | act, | ||
| ACE_HANDLE | event = ACE_INVALID_HANDLE, | ||
| int | priority = 0, | ||
| int | signal_number = ACE_SIGRTMIN | ||
| ) | 
Create the correct implementation class for ACE_Asynch_Connect::Result.
| ACE_Asynch_Read_Dgram_Impl * ACE_Proactor::create_asynch_read_dgram | ( | void | ) | 
Create the correct implementation class for doing Asynch_Read_Dgram.
| ACE_Asynch_Read_Dgram_Result_Impl * ACE_Proactor::create_asynch_read_dgram_result | ( | ACE_Handler::Proxy_Ptr & | handler_proxy, | 
| ACE_HANDLE | handle, | ||
| ACE_Message_Block * | message_block, | ||
| size_t | bytes_to_read, | ||
| int | flags, | ||
| int | protocol_family, | ||
| const void * | act, | ||
| ACE_HANDLE | event = ACE_INVALID_HANDLE, | ||
| int | priority = 0, | ||
| int | signal_number = ACE_SIGRTMIN | ||
| ) | 
Create the correct implementation class for ACE_Asynch_Read_Dgram::Result.
| ACE_Asynch_Read_File_Impl * ACE_Proactor::create_asynch_read_file | ( | void | ) | 
Create the correct implementation class for doing Asynch_Read_File.
| ACE_Asynch_Read_File_Result_Impl * ACE_Proactor::create_asynch_read_file_result | ( | ACE_Handler::Proxy_Ptr & | handler_proxy, | 
| ACE_HANDLE | handle, | ||
| ACE_Message_Block & | message_block, | ||
| u_long | bytes_to_read, | ||
| const void * | act, | ||
| u_long | offset, | ||
| u_long | offset_high, | ||
| ACE_HANDLE | event = ACE_INVALID_HANDLE, | ||
| int | priority = 0, | ||
| int | signal_number = ACE_SIGRTMIN | ||
| ) | 
Create the correct implementation class for ACE_Asynch_Read_File::Result.
| ACE_Asynch_Read_Stream_Impl * ACE_Proactor::create_asynch_read_stream | ( | void | ) | 
Create the correct implementation class for doing Asynch_Read_Stream.
| ACE_Asynch_Read_Stream_Result_Impl * ACE_Proactor::create_asynch_read_stream_result | ( | ACE_Handler::Proxy_Ptr & | handler_proxy, | 
| ACE_HANDLE | handle, | ||
| ACE_Message_Block & | message_block, | ||
| u_long | bytes_to_read, | ||
| const void * | act, | ||
| ACE_HANDLE | event = ACE_INVALID_HANDLE, | ||
| int | priority = 0, | ||
| int | signal_number = ACE_SIGRTMIN | ||
| ) | 
Create the correct implementation class for ACE_Asynch_Read_Stream::Result class.
| ACE_Asynch_Result_Impl * ACE_Proactor::create_asynch_timer | ( | ACE_Handler::Proxy_Ptr & | handler_proxy, | 
| const void * | act, | ||
| const ACE_Time_Value & | tv, | ||
| ACE_HANDLE | event = ACE_INVALID_HANDLE, | ||
| int | priority = 0, | ||
| int | signal_number = ACE_SIGRTMIN | ||
| ) | 
Create a timer result object which can be used with the Timer mechanism of the Proactor. If signal_number is -1, <POSIX_SIG_Proactor> will create a Timer object with a meaningful signal number, choosing the largest signal number from the signal mask of the Proactor.
| ACE_Asynch_Transmit_File_Impl * ACE_Proactor::create_asynch_transmit_file | ( | void | ) | 
Create the correct implementation class for doing Asynch_Transmit_File.
| ACE_Asynch_Transmit_File_Result_Impl * ACE_Proactor::create_asynch_transmit_file_result | ( | ACE_Handler::Proxy_Ptr & | handler_proxy, | 
| ACE_HANDLE | socket, | ||
| ACE_HANDLE | file, | ||
| ACE_Asynch_Transmit_File::Header_And_Trailer * | header_and_trailer, | ||
| u_long | bytes_to_write, | ||
| u_long | offset, | ||
| u_long | offset_high, | ||
| u_long | bytes_per_send, | ||
| u_long | flags, | ||
| const void * | act, | ||
| ACE_HANDLE | event = ACE_INVALID_HANDLE, | ||
| int | priority = 0, | ||
| int | signal_number = ACE_SIGRTMIN | ||
| ) | 
Create the correct implementation class for ACE_Asynch_Transmit_File::Result.
| ACE_Asynch_Write_Dgram_Impl * ACE_Proactor::create_asynch_write_dgram | ( | void | ) | 
Create the correct implementation class for doing Asynch_Write_Dgram.
| ACE_Asynch_Write_Dgram_Result_Impl * ACE_Proactor::create_asynch_write_dgram_result | ( | ACE_Handler::Proxy_Ptr & | handler_proxy, | 
| ACE_HANDLE | handle, | ||
| ACE_Message_Block * | message_block, | ||
| size_t | bytes_to_write, | ||
| int | flags, | ||
| const void * | act, | ||
| ACE_HANDLE | event = ACE_INVALID_HANDLE, | ||
| int | priority = 0, | ||
| int | signal_number = ACE_SIGRTMIN | ||
| ) | 
Create the correct implementation class for ACE_Asynch_Write_Dgram::Result.
| ACE_Asynch_Write_File_Impl * ACE_Proactor::create_asynch_write_file | ( | void | ) | 
Create the correct implementation class for doing Asynch_Write_File.
| ACE_Asynch_Write_File_Result_Impl * ACE_Proactor::create_asynch_write_file_result | ( | ACE_Handler::Proxy_Ptr & | handler_proxy, | 
| ACE_HANDLE | handle, | ||
| ACE_Message_Block & | message_block, | ||
| u_long | bytes_to_write, | ||
| const void * | act, | ||
| u_long | offset, | ||
| u_long | offset_high, | ||
| ACE_HANDLE | event = ACE_INVALID_HANDLE, | ||
| int | priority = 0, | ||
| int | signal_number = ACE_SIGRTMIN | ||
| ) | 
Create the correct implementation class for ACE_Asynch_Write_File::Result.
| ACE_Asynch_Write_Stream_Impl * ACE_Proactor::create_asynch_write_stream | ( | void | ) | 
Create the correct implementation class for doing Asynch_Write_Stream.
| ACE_Asynch_Write_Stream_Result_Impl * ACE_Proactor::create_asynch_write_stream_result | ( | ACE_Handler::Proxy_Ptr & | handler_proxy, | 
| ACE_HANDLE | handle, | ||
| ACE_Message_Block & | message_block, | ||
| u_long | bytes_to_write, | ||
| const void * | act, | ||
| ACE_HANDLE | event = ACE_INVALID_HANDLE, | ||
| int | priority = 0, | ||
| int | signal_number = ACE_SIGRTMIN | ||
| ) | 
Create the correct implementation class for ACE_Asynch_Write_Stream::Result.
| 
 | static | 
Name of dll in which the singleton instance lives.
| 
 | inlinestatic | 
Instruct the <ACE_Proactor::instance> to terminate its event loop. This method wakes up all the threads blocked on waiting for completions and end the event loop.
| 
 | inlinestatic | 
Report if the <ACE_Proactor::instance> event loop is finished.
| ACE_HANDLE ACE_Proactor::get_handle | ( | void | ) | const | 
Get the event handle. It is a no-op in POSIX platforms and it returns ACE_INVALID_HANDLE.
| int ACE_Proactor::handle_events | ( | ACE_Time_Value & | wait_time | ) | 
Dispatch a single set of events, waiting up to a specified time limit if necessary.
| wait_time | the time to wait for an event to occur. This is a relative time. On successful return, the time is updated to reflect the amount of time spent waiting for event(s) to occur. | 
| int ACE_Proactor::handle_events | ( | void | ) | 
Block indefinitely until at least one event is dispatched.
| ACE_Proactor_Impl * ACE_Proactor::implementation | ( | void | ) | const | 
Get the implementation class.
| 
 | protected | 
Set the implementation class.
| 
 | static | 
Get pointer to a process-wide ACE_Proactor. threads should be part of another method.
| 
 | static | 
Set pointer to a process-wide ACE_Proactor and return existing pointer.
| 
 | static | 
Name of component–ACE_Proactor in this case.
| size_t ACE_Proactor::number_of_threads | ( | void | ) | const | 
Get number of thread used as a parameter to CreatIoCompletionPort.
| void ACE_Proactor::number_of_threads | ( | size_t | threads | ) | 
Set number of thread used as a parameter to CreatIoCompletionPort.
| 
 | private | 
| 
 | inlinestaticprotected | 
Post <how_many> completions to the completion port so that all threads can wake up. This is used in conjunction with the <run_event_loop>.
| int ACE_Proactor::proactor_end_event_loop | ( | void | ) | 
Instruct the ACE_Proactor to terminate its event loop and notifies the ACE_Proactor so that it can wake up and close down gracefully.
| int ACE_Proactor::proactor_event_loop_done | ( | void | ) | 
Report if the ACE_Proactor event loop is finished.
| 
 | protected | 
Post <how_many> completions to the completion port so that all threads can wake up. This is used in conjunction with the <proactor_run_event_loop>.
| int ACE_Proactor::proactor_reset_event_loop | ( | void | ) | 
Resets the <ACE_Proactor::end_event_loop_> static so that the <run_event_loop> method can be restarted.
| int ACE_Proactor::proactor_run_event_loop | ( | PROACTOR_EVENT_HOOK | eh = 0 | ) | 
Run the event loop until the <ACE_Proactor::handle_events> method returns -1 or the <end_proactor_event_loop> method is invoked.
| int ACE_Proactor::proactor_run_event_loop | ( | ACE_Time_Value & | tv, | 
| PROACTOR_EVENT_HOOK | eh = 0 | ||
| ) | 
Run the event loop until the <ACE_Proactor::handle_events> method returns -1, the <end_proactor_event_loop> method is invoked, or the ACE_Time_Value expires, in which case a 0 is returned.
| int ACE_Proactor::register_handle | ( | ACE_HANDLE | handle, | 
| const void * | completion_key | ||
| ) | 
This method adds the handle to the I/O completion port. This function is a no-op function for Unix systems and returns 0;
| 
 | inlinestatic | 
Resets the <ACE_Proactor::end_event_loop_> static so that the <run_event_loop> method can be restarted.
| 
 | inlinestatic | 
Run the event loop until the <ACE_Proactor::handle_events> method returns -1 or the <end_event_loop> method is invoked.
| 
 | inlinestatic | 
Run the event loop until the <ACE_Proactor::handle_events> method returns -1, the <end_event_loop> method is invoked, or the ACE_Time_Value expires, in which case 0 is returned.
| long ACE_Proactor::schedule_repeating_timer | ( | ACE_Handler & | handler, | 
| const void * | act, | ||
| const ACE_Time_Value & | interval | ||
| ) | 
| long ACE_Proactor::schedule_timer | ( | ACE_Handler & | handler, | 
| const void * | act, | ||
| const ACE_Time_Value & | time | ||
| ) | 
Schedule a handler that will expire after <time>. If it expires then act is passed in as the value to the handler's <handle_timeout> callback method. This method returns a <timer_id>. This <timer_id> can be used to cancel a timer before it expires. The cancellation ensures that <timer_ids> are unique up to values of greater than 2 billion timers. As long as timers don't stay around longer than this there should be no problems with accidentally deleting the wrong timer. Returns -1 on failure (which is guaranteed never to be a valid <timer_id>).
| long ACE_Proactor::schedule_timer | ( | ACE_Handler & | handler, | 
| const void * | act, | ||
| const ACE_Time_Value & | time, | ||
| const ACE_Time_Value & | interval | ||
| ) | 
Same as above except interval it is used to reschedule the handler automatically. This combines the above two methods into one. Mostly for backward compatibility.
| ACE_Proactor_Timer_Queue * ACE_Proactor::timer_queue | ( | void | ) | const | 
Get timer queue.
| void ACE_Proactor::timer_queue | ( | ACE_Proactor_Timer_Queue * | timer_queue | ) | 
Set timer queue.
| int ACE_Proactor::wake_up_dispatch_threads | ( | void | ) | 
Add wakeup dispatch threads (reinit).
| 
 | friend | 
Timer handler runs a thread and manages the timers, on behalf of the Proactor.
| 
 | protected | 
Flag used to indicate whether we are responsible for cleaning up the implementation instance.
| 
 | staticprotected | 
Must delete the <proactor_> if true.
Controls whether the Proactor is deleted when we shut down (we can only delete it safely if we created it!)
| 
 | protected | 
Flag on whether to delete the timer queue.
| 
 | protected | 
Terminate the proactor event loop.
| 
 | protected | 
Number of threads in the event loop.
| 
 | protected | 
Delegation/implementation class that all methods will be forwarded to.
| 
 | protected | 
Mutex to protect work with lists.
| 
 | staticprotected | 
Pointer to a process-wide ACE_Proactor.
Process-wide ACE_Proactor.
| 
 | protected | 
This will manage the thread in the Timer_Handler.
| 
 | protected | 
Handles timeout events.
| 
 | protected | 
Timer Queue.
 1.8.11
 1.8.11