|
ACE_RMCast
6.3.4
|
#include <Link.h>


Public Member Functions | |
| ~Link () | |
| Link (Address const &addr, Parameters const ¶ms) | |
| virtual void | in_start (In_Element *in) |
| virtual void | out_start (Out_Element *out) |
| virtual void | in_stop () |
| virtual void | send (Message_ptr m) |
Public Member Functions inherited from ACE_RMCast::In_Element | |
| virtual | ~In_Element () |
| In_Element () | |
Public Member Functions inherited from ACE_RMCast::Out_Element | |
| virtual | ~Out_Element () |
| Out_Element () | |
| virtual void | out_stop () |
Private Member Functions | |
| virtual void | send_ (Message_ptr m) |
| void | recv () |
| virtual void | recv (Message_ptr) |
Static Private Member Functions | |
| static ACE_THR_FUNC_RETURN | recv_thunk (void *obj) |
Private Attributes | |
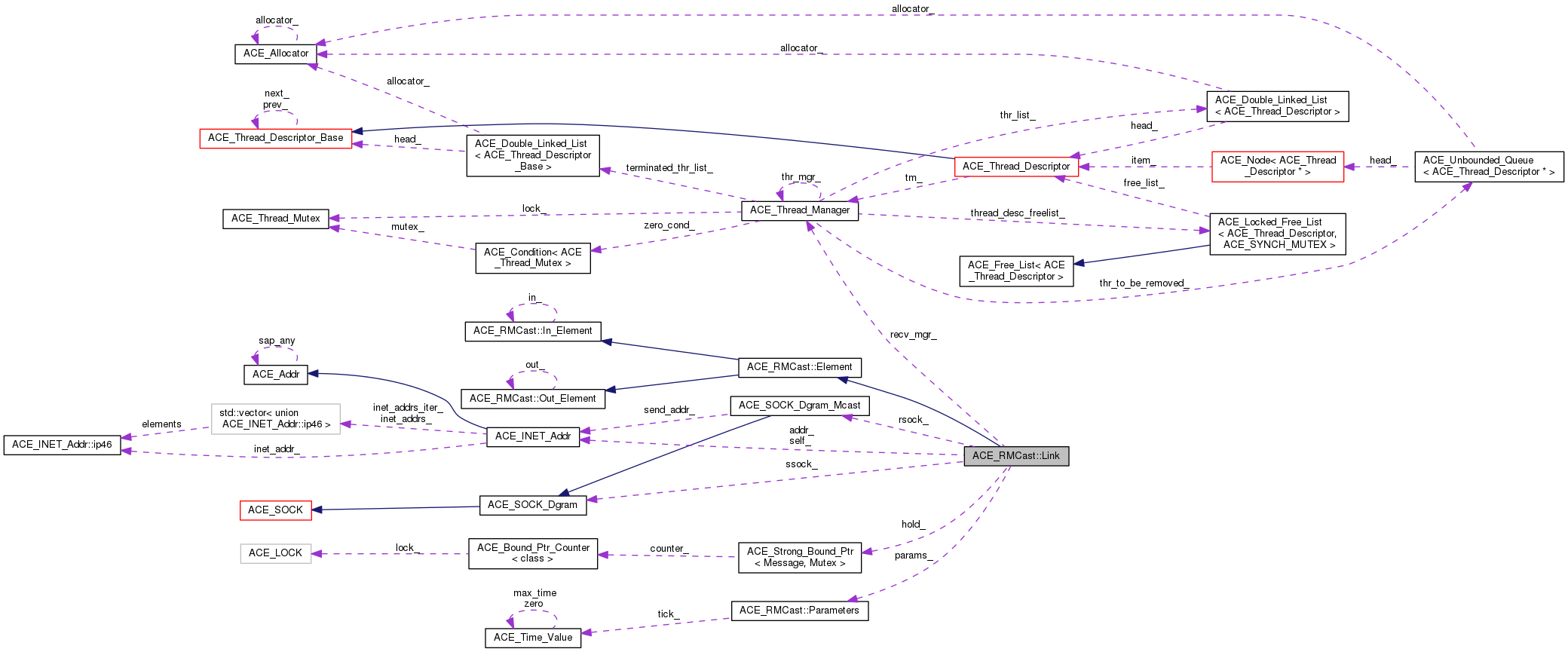
| Parameters const & | params_ |
| Address | addr_ |
| Address | self_ |
| ACE_SOCK_Dgram_Mcast | rsock_ |
| ACE_SOCK_Dgram | ssock_ |
| bool | stop_ |
| ACE_Thread_Manager | recv_mgr_ |
| Message_ptr | hold_ |
| Mutex | mutex_ |
Additional Inherited Members | |
Protected Attributes inherited from ACE_RMCast::In_Element | |
| In_Element * | in_ |
Protected Attributes inherited from ACE_RMCast::Out_Element | |
| Out_Element * | out_ |
| ACE_RMCast::Link::~Link | ( | ) |
| ACE_RMCast::Link::Link | ( | Address const & | addr, |
| Parameters const & | params | ||
| ) |
|
virtual |
Reimplemented from ACE_RMCast::In_Element.
|
virtual |
Reimplemented from ACE_RMCast::In_Element.
|
virtual |
Reimplemented from ACE_RMCast::Out_Element.
|
private |
|
privatevirtual |
Reimplemented from ACE_RMCast::In_Element.
|
staticprivate |
|
virtual |
Reimplemented from ACE_RMCast::Out_Element.
|
privatevirtual |
|
private |
|
private |
|
private |
|
private |
|
private |
|
private |
|
private |
|
private |
|
private |
1.8.9.1