|
TAO_CosEvent
2.3.3
|
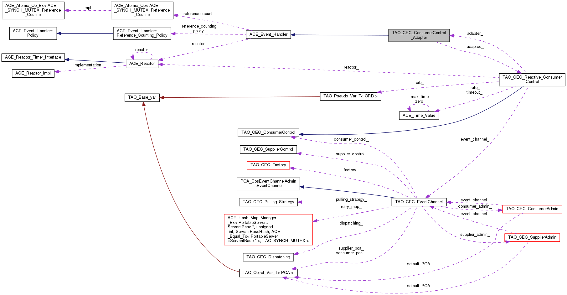
Forwards timeout events to the Reactive ConsumerControl. More...
#include <CEC_Reactive_ConsumerControl.h>


Public Member Functions | |
| TAO_CEC_ConsumerControl_Adapter (TAO_CEC_Reactive_ConsumerControl *adaptee) | |
| Constructor. More... | |
| virtual int | handle_timeout (const ACE_Time_Value &tv, const void *arg=0) |
Public Member Functions inherited from ACE_Event_Handler | |
| virtual | ~ACE_Event_Handler (void) |
| virtual ACE_HANDLE | get_handle (void) const |
| virtual void | set_handle (ACE_HANDLE) |
| virtual int | priority (void) const |
| virtual void | priority (int priority) |
| virtual int | handle_input (ACE_HANDLE fd=ACE_INVALID_HANDLE) |
| virtual int | handle_output (ACE_HANDLE fd=ACE_INVALID_HANDLE) |
| virtual int | handle_exception (ACE_HANDLE fd=ACE_INVALID_HANDLE) |
| virtual int | handle_exit (ACE_Process *) |
| virtual int | handle_close (ACE_HANDLE handle, ACE_Reactor_Mask close_mask) |
| virtual int | handle_signal (int signum, siginfo_t *=0, ucontext_t *=0) |
| virtual int | resume_handler (void) |
| virtual int | handle_qos (ACE_HANDLE=ACE_INVALID_HANDLE) |
| virtual int | handle_group_qos (ACE_HANDLE=ACE_INVALID_HANDLE) |
| virtual void | reactor (ACE_Reactor *reactor) |
| virtual ACE_Reactor * | reactor (void) const |
| virtual ACE_Reactor_Timer_Interface * | reactor_timer_interface (void) const |
| virtual Reference_Count | add_reference (void) |
| virtual Reference_Count | remove_reference (void) |
| Reference_Counting_Policy & | reference_counting_policy (void) |
Private Attributes | |
| TAO_CEC_Reactive_ConsumerControl * | adaptee_ |
| The adapted object. More... | |
Forwards timeout events to the Reactive ConsumerControl.
The Reactive ConsumerControl strategy uses the reactor to periodically wakeup and verify the state of the consumers registered with the Event Channel.
| TAO_CEC_ConsumerControl_Adapter::TAO_CEC_ConsumerControl_Adapter | ( | TAO_CEC_Reactive_ConsumerControl * | adaptee | ) |
Constructor.
|
virtual |
Reimplemented from ACE_Event_Handler.
|
private |
The adapted object.
1.8.9.1