|
ACE
6.3.2
|
Implementation of Callback-based Proactor };. More...
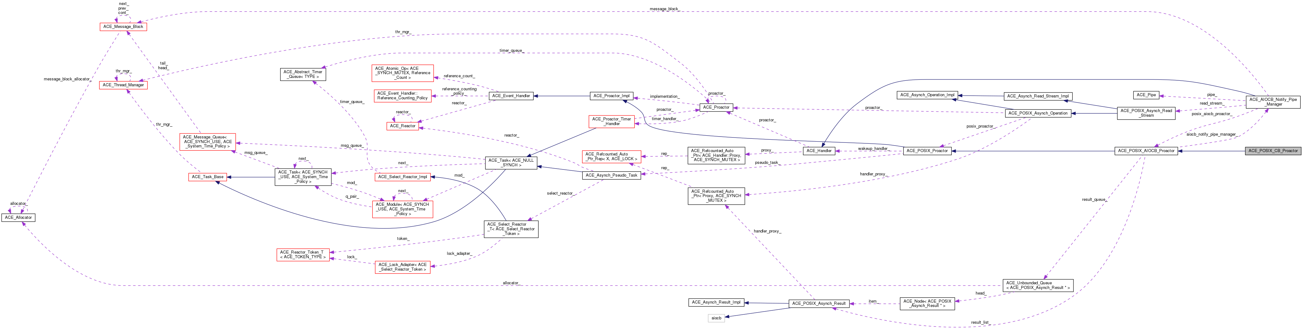
#include <POSIX_CB_Proactor.h>


Public Member Functions | |
| virtual Proactor_Type | get_impl_type (void) |
| virtual | ~ACE_POSIX_CB_Proactor (void) |
| Destructor. More... | |
| ACE_POSIX_CB_Proactor (size_t max_aio_operations=ACE_AIO_DEFAULT_SIZE) | |
Public Member Functions inherited from ACE_POSIX_AIOCB_Proactor | |
| ACE_POSIX_AIOCB_Proactor (size_t nmaxop=ACE_AIO_DEFAULT_SIZE) | |
| virtual | ~ACE_POSIX_AIOCB_Proactor (void) |
| Destructor. More... | |
| virtual int | close (void) |
| Close down the Proactor. More... | |
| virtual int | post_completion (ACE_POSIX_Asynch_Result *result) |
| Post a result to the completion port of the Proactor. More... | |
| virtual int | start_aio (ACE_POSIX_Asynch_Result *result, ACE_POSIX_Proactor::Opcode op) |
| virtual int | cancel_aio (ACE_HANDLE h) |
Public Member Functions inherited from ACE_POSIX_Proactor | |
| virtual | ~ACE_POSIX_Proactor (void) |
| Virtual destructor. More... | |
| ACE_Asynch_Pseudo_Task & | get_asynch_pseudo_task () |
| Task to process pseudo-asynchronous operations. More... | |
| virtual int | register_handle (ACE_HANDLE handle, const void *completion_key) |
| This function is a no-op function for Unix systems. Returns 0. More... | |
| int | wake_up_dispatch_threads (void) |
| @ This is a no-op on POSIX platforms. Returns 0. More... | |
| int | close_dispatch_threads (int wait) |
| @ This is a no-op on POSIX platforms. Returns 0. More... | |
| size_t | number_of_threads (void) const |
| @ This is a no-op on POSIX platforms. Returns 0. More... | |
| void | number_of_threads (size_t threads) |
| Set number of thread used as a parameter to CreatIoCompletionPort. More... | |
| virtual ACE_HANDLE | get_handle (void) const |
| This is a no-op in POSIX. Returns ACE_INVALID_HANDLE. More... | |
| virtual ACE_Asynch_Read_Stream_Impl * | create_asynch_read_stream (void) |
| Create the correct implementation class for doing Asynch_Read_Stream. More... | |
| virtual ACE_Asynch_Read_Stream_Result_Impl * | create_asynch_read_stream_result (const ACE_Handler::Proxy_Ptr &handler_proxy, ACE_HANDLE handle, ACE_Message_Block &message_block, size_t bytes_to_read, const void *act, ACE_HANDLE event=ACE_INVALID_HANDLE, int priority=0, int signal_number=ACE_SIGRTMIN) |
| Create the correct implementation class for ACE_Asynch_Read_Stream::Result class. More... | |
| virtual ACE_Asynch_Write_Stream_Impl * | create_asynch_write_stream (void) |
| Create the correct implementation class for doing Asynch_Write_Stream. More... | |
| virtual ACE_Asynch_Write_Stream_Result_Impl * | create_asynch_write_stream_result (const ACE_Handler::Proxy_Ptr &handler_proxy, ACE_HANDLE handle, ACE_Message_Block &message_block, size_t bytes_to_write, const void *act, ACE_HANDLE event=ACE_INVALID_HANDLE, int priority=0, int signal_number=ACE_SIGRTMIN) |
| Create the correct implementation class for ACE_Asynch_Write_Stream::Result. More... | |
| virtual ACE_Asynch_Read_File_Impl * | create_asynch_read_file (void) |
| Create the correct implementation class for doing Asynch_Read_File. More... | |
| virtual ACE_Asynch_Read_File_Result_Impl * | create_asynch_read_file_result (const ACE_Handler::Proxy_Ptr &handler_proxy, ACE_HANDLE handle, ACE_Message_Block &message_block, size_t bytes_to_read, const void *act, u_long offset, u_long offset_high, ACE_HANDLE event=ACE_INVALID_HANDLE, int priority=0, int signal_number=ACE_SIGRTMIN) |
| Create the correct implementation class for ACE_Asynch_Read_File::Result. More... | |
| virtual ACE_Asynch_Write_File_Impl * | create_asynch_write_file (void) |
| Create the correct implementation class for doing Asynch_Write_File. More... | |
| virtual ACE_Asynch_Write_File_Result_Impl * | create_asynch_write_file_result (const ACE_Handler::Proxy_Ptr &handler_proxy, ACE_HANDLE handle, ACE_Message_Block &message_block, size_t bytes_to_write, const void *act, u_long offset, u_long offset_high, ACE_HANDLE event=ACE_INVALID_HANDLE, int priority=0, int signal_number=ACE_SIGRTMIN) |
| Create the correct implementation class for ACE_Asynch_Write_File::Result. More... | |
| virtual ACE_Asynch_Read_Dgram_Impl * | create_asynch_read_dgram (void) |
| virtual ACE_Asynch_Read_Dgram_Result_Impl * | create_asynch_read_dgram_result (const ACE_Handler::Proxy_Ptr &handler_proxy, ACE_HANDLE handle, ACE_Message_Block *message_block, size_t bytes_to_read, int flags, int protocol_family, const void *act, ACE_HANDLE event=ACE_INVALID_HANDLE, int priority=0, int signal_number=ACE_SIGRTMIN) |
| Create the correct implementation class for ACE_Asynch_Read_Dgram::Result. More... | |
| virtual ACE_Asynch_Write_Dgram_Impl * | create_asynch_write_dgram (void) |
| virtual ACE_Asynch_Write_Dgram_Result_Impl * | create_asynch_write_dgram_result (const ACE_Handler::Proxy_Ptr &handler_proxy, ACE_HANDLE handle, ACE_Message_Block *message_block, size_t bytes_to_write, int flags, const void *act, ACE_HANDLE event=ACE_INVALID_HANDLE, int priority=0, int signal_number=ACE_SIGRTMIN) |
| Create the correct implementation class for ACE_Asynch_Write_Dgram::Result. More... | |
| virtual ACE_Asynch_Accept_Impl * | create_asynch_accept (void) |
| Create the correct implementation class for doing Asynch_Accept. More... | |
| virtual ACE_Asynch_Accept_Result_Impl * | create_asynch_accept_result (const ACE_Handler::Proxy_Ptr &handler_proxy, ACE_HANDLE listen_handle, ACE_HANDLE accept_handle, ACE_Message_Block &message_block, size_t bytes_to_read, const void *act, ACE_HANDLE event=ACE_INVALID_HANDLE, int priority=0, int signal_number=ACE_SIGRTMIN) |
| Create the correct implementation class for ACE_Asynch_Accept::Result. More... | |
| virtual ACE_Asynch_Connect_Impl * | create_asynch_connect (void) |
| Create the correct implementation class for doing Asynch_Connect. More... | |
| virtual ACE_Asynch_Connect_Result_Impl * | create_asynch_connect_result (const ACE_Handler::Proxy_Ptr &handler_proxy, ACE_HANDLE connect_handle, const void *act, ACE_HANDLE event=ACE_INVALID_HANDLE, int priority=0, int signal_number=ACE_SIGRTMIN) |
| Create the correct implementation class for ACE_Asynch_Connect::Result. More... | |
| virtual ACE_Asynch_Transmit_File_Impl * | create_asynch_transmit_file (void) |
| Create the correct implementation class for doing Asynch_Transmit_File. More... | |
| virtual ACE_Asynch_Transmit_File_Result_Impl * | create_asynch_transmit_file_result (const ACE_Handler::Proxy_Ptr &handler_proxy, ACE_HANDLE socket, ACE_HANDLE file, ACE_Asynch_Transmit_File::Header_And_Trailer *header_and_trailer, size_t bytes_to_write, u_long offset, u_long offset_high, size_t bytes_per_send, u_long flags, const void *act, ACE_HANDLE event=ACE_INVALID_HANDLE, int priority=0, int signal_number=ACE_SIGRTMIN) |
| Create the correct implementation class for ACE_Asynch_Transmit_File::Result. More... | |
| virtual ACE_Asynch_Result_Impl * | create_asynch_timer (const ACE_Handler::Proxy_Ptr &handler_proxy, const void *act, const ACE_Time_Value &tv, ACE_HANDLE event=ACE_INVALID_HANDLE, int priority=0, int signal_number=ACE_SIGRTMIN) |
Public Member Functions inherited from ACE_Proactor_Impl | |
| virtual | ~ACE_Proactor_Impl (void) |
| Virtual destruction. More... | |
Public Member Functions inherited from ACE_Event_Handler | |
| virtual | ~ACE_Event_Handler (void) |
| Destructor is virtual to enable proper cleanup. More... | |
| virtual void | set_handle (ACE_HANDLE) |
| Set the I/O handle. More... | |
| virtual int | priority (void) const |
| virtual void | priority (int priority) |
| Set the priority of the Event_Handler. More... | |
| virtual int | handle_input (ACE_HANDLE fd=ACE_INVALID_HANDLE) |
| Called when input events occur (e.g., connection or data). More... | |
| virtual int | handle_output (ACE_HANDLE fd=ACE_INVALID_HANDLE) |
| virtual int | handle_exception (ACE_HANDLE fd=ACE_INVALID_HANDLE) |
| Called when an exceptional events occur (e.g., SIGURG). More... | |
| virtual int | handle_timeout (const ACE_Time_Value ¤t_time, const void *act=0) |
| virtual int | handle_exit (ACE_Process *) |
| Called when a process exits. More... | |
| virtual int | handle_close (ACE_HANDLE handle, ACE_Reactor_Mask close_mask) |
| virtual int | handle_signal (int signum, siginfo_t *=0, ucontext_t *=0) |
| virtual int | resume_handler (void) |
| virtual int | handle_qos (ACE_HANDLE=ACE_INVALID_HANDLE) |
| virtual int | handle_group_qos (ACE_HANDLE=ACE_INVALID_HANDLE) |
| virtual void | reactor (ACE_Reactor *reactor) |
| Set the event demultiplexors. More... | |
| virtual ACE_Reactor * | reactor (void) const |
| Get the event demultiplexors. More... | |
| virtual ACE_Reactor_Timer_Interface * | reactor_timer_interface (void) const |
| Get only the reactor's timer related interface. More... | |
| virtual Reference_Count | add_reference (void) |
| Increment reference count on the handler. More... | |
| virtual Reference_Count | remove_reference (void) |
| Decrement reference count on the handler. More... | |
| Reference_Counting_Policy & | reference_counting_policy (void) |
| Current Reference_Counting_Policy. More... | |
Static Public Member Functions | |
| static void | aio_completion_func (sigval cb_data) |
Static Public Member Functions inherited from ACE_Event_Handler | |
| static ACE_THR_FUNC_RETURN | read_adapter (void *event_handler) |
| static int | register_stdin_handler (ACE_Event_Handler *eh, ACE_Reactor *reactor, ACE_Thread_Manager *thr_mgr, int flags=THR_DETACHED) |
| static int | remove_stdin_handler (ACE_Reactor *reactor, ACE_Thread_Manager *thr_mgr) |
| Performs the inverse of the register_stdin_handler() method. More... | |
Protected Member Functions | |
| virtual int | handle_events (ACE_Time_Value &wait_time) |
| virtual int | handle_events (void) |
| virtual ssize_t | allocate_aio_slot (ACE_POSIX_Asynch_Result *result) |
| Find free slot to store result and aiocb pointer. More... | |
| virtual int | notify_completion (int sig_num) |
| int | handle_events_i (u_long milli_seconds) |
Protected Member Functions inherited from ACE_POSIX_AIOCB_Proactor | |
| ACE_POSIX_AIOCB_Proactor (size_t nmaxop, ACE_POSIX_Proactor::Proactor_Type ptype) | |
| virtual int | get_result_status (ACE_POSIX_Asynch_Result *asynch_result, int &error_status, size_t &transfer_count) |
| int | create_result_aiocb_list (void) |
| Create aiocb list. More... | |
| int | delete_result_aiocb_list (void) |
| void | create_notify_manager (void) |
| void | delete_notify_manager (void) |
| void | check_max_aio_num (void) |
| void | set_notify_handle (ACE_HANDLE h) |
| To identify requests from Notify_Pipe_Manager. More... | |
| int | handle_events_i (u_long milli_seconds) |
| int | start_deferred_aio (void) |
| Start deferred AIO if necessary. More... | |
| virtual int | cancel_aiocb (ACE_POSIX_Asynch_Result *result) |
| Cancel running or deferred AIO. More... | |
| ACE_POSIX_Asynch_Result * | find_completed_aio (int &error_status, size_t &transfer_count, size_t &index, size_t &count) |
| Extract the results of aio. More... | |
| virtual int | start_aio_i (ACE_POSIX_Asynch_Result *result) |
| Initiate an aio operation. More... | |
| int | putq_result (ACE_POSIX_Asynch_Result *result) |
| Put "post_completed" result into the internal queue. More... | |
| ACE_POSIX_Asynch_Result * | getq_result (void) |
| Get "post_completed" result from the internal queue. More... | |
| int | clear_result_queue (void) |
| Clear the internal results queue. More... | |
| int | process_result_queue (void) |
| Process the internal results queue. More... | |
Protected Member Functions inherited from ACE_POSIX_Proactor | |
| ACE_POSIX_Proactor (void) | |
| Constructor. More... | |
| void | application_specific_code (ACE_POSIX_Asynch_Result *asynch_result, size_t bytes_transferred, const void *completion_key, u_long error) |
| virtual int | post_wakeup_completions (int how_many) |
Protected Member Functions inherited from ACE_Event_Handler | |
| ACE_Event_Handler (ACE_Reactor *=0, int priority=ACE_Event_Handler::LO_PRIORITY) | |
| Force ACE_Event_Handler to be an abstract base class. More... | |
Protected Attributes | |
| ACE_SYNCH_SEMAPHORE | sema_ |
Protected Attributes inherited from ACE_POSIX_AIOCB_Proactor | |
| ACE_AIOCB_Notify_Pipe_Manager * | aiocb_notify_pipe_manager_ |
| aiocb ** | aiocb_list_ |
| ACE_POSIX_Asynch_Result ** | result_list_ |
| size_t | aiocb_list_max_size_ |
| To maintain the maximum size of the array (list). More... | |
| size_t | aiocb_list_cur_size_ |
| To maintain the current size of the array (list). More... | |
| ACE_SYNCH_MUTEX | mutex_ |
| Mutex to protect work with lists. More... | |
| ACE_HANDLE | notify_pipe_read_handle_ |
| size_t | num_deferred_aiocb_ |
| size_t | num_started_aio_ |
| Number active,i.e. running requests. More... | |
| ACE_Unbounded_Queue< ACE_POSIX_Asynch_Result * > | result_queue_ |
| Queue which keeps "post_completed" ACE_POSIX_Asynch_Result's. More... | |
Protected Attributes inherited from ACE_POSIX_Proactor | |
| ACE_Handler | wakeup_handler_ |
| int | os_id_ |
Protected Attributes inherited from ACE_Event_Handler | |
| Atomic_Reference_Count | reference_count_ |
| Reference count. More... | |
Additional Inherited Members | |
Public Types inherited from ACE_POSIX_Proactor | |
| enum | Proactor_Type { PROACTOR_POSIX = 0, PROACTOR_AIOCB = 1, PROACTOR_SIG = 2, PROACTOR_SUN = 3, PROACTOR_CB = 4 } |
| enum | SystemType { ACE_OS_UNDEFINED = 0x0000, ACE_OS_WIN = 0x0100, ACE_OS_WIN_NT = ACE_OS_WIN | 0x0001, ACE_OS_WIN_2000 = ACE_OS_WIN | 0x0002, ACE_OS_SUN = 0x0200, ACE_OS_SUN_55 = ACE_OS_SUN | 0x0001, ACE_OS_SUN_56 = ACE_OS_SUN | 0x0002, ACE_OS_SUN_57 = ACE_OS_SUN | 0x0004, ACE_OS_SUN_58 = ACE_OS_SUN | 0x0008, ACE_OS_HPUX = 0x0400, ACE_OS_HPUX_11 = ACE_OS_HPUX | 0x0001, ACE_OS_LINUX = 0x0800, ACE_OS_FREEBSD = 0x1000, ACE_OS_IRIX = 0x2000, ACE_OS_OPENBSD = 0x4000 } |
| enum | Opcode { ACE_OPCODE_READ = 1, ACE_OPCODE_WRITE = 2 } |
Public Types inherited from ACE_Event_Handler | |
| enum | { LO_PRIORITY = 0, HI_PRIORITY = 10, NULL_MASK = 0, READ_MASK = (1 << 0), WRITE_MASK = (1 << 1), EXCEPT_MASK = (1 << 2), ACCEPT_MASK = (1 << 3), CONNECT_MASK = (1 << 4), TIMER_MASK = (1 << 5), QOS_MASK = (1 << 6), GROUP_QOS_MASK = (1 << 7), SIGNAL_MASK = (1 << 8), ALL_EVENTS_MASK, RWE_MASK, DONT_CALL = (1 << 9) } |
| enum | { ACE_EVENT_HANDLER_NOT_RESUMED = -1, ACE_REACTOR_RESUMES_HANDLER = 0, ACE_APPLICATION_RESUMES_HANDLER } |
| typedef long | Reference_Count |
| Reference count type. More... | |
Protected Types inherited from ACE_Event_Handler | |
| typedef ACE_Atomic_Op< ACE_SYNCH_MUTEX, Reference_Count > | Atomic_Reference_Count |
| Typedef for implementation of reference counting. More... | |
Implementation of Callback-based Proactor };.
|
virtual |
Destructor.
| ACE_POSIX_CB_Proactor::ACE_POSIX_CB_Proactor | ( | size_t | max_aio_operations = ACE_AIO_DEFAULT_SIZE | ) |
Constructor defines max number asynchronous operations that can be started at the same time.
|
static |
|
protectedvirtual |
Find free slot to store result and aiocb pointer.
Reimplemented from ACE_POSIX_AIOCB_Proactor.
|
virtual |
Reimplemented from ACE_POSIX_AIOCB_Proactor.
|
protectedvirtual |
Dispatch a single set of events. If wait_time elapses before any events occur, return 0. Return 1 on success i.e., when a completion is dispatched, non-zero (-1) on errors and errno is set accordingly.
Reimplemented from ACE_POSIX_AIOCB_Proactor.
|
protectedvirtual |
Block indefinitely until at least one event is dispatched. Dispatch a single set of events. If wait_time elapses before any events occur, return 0. Return 1 on success i.e., when a completion is dispatched, non-zero (-1) on errors and errno is set accordingly.
Reimplemented from ACE_POSIX_AIOCB_Proactor.
|
protected |
Dispatch a single set of events. If milli_seconds elapses before any events occur, return 0. Return 1 if a completion is dispatched. Return -1 on errors.
|
protectedvirtual |
Notify queue of "post_completed" ACE_POSIX_Asynch_Results called from post_completion method
Reimplemented from ACE_POSIX_AIOCB_Proactor.
|
protected |
Semaphore variable to notify used to wait the first AIO start
1.8.9.1