TAO_RTEvent  2.2.8
 All Classes Namespaces Files Functions Variables Typedefs Enumerations Enumerator Friends Macros Pages
Public Member Functions | Static Public Member Functions | Protected Attributes | Private Member Functions | List of all members
TAO_EC_Gateway_IIOP_Factory Class Reference

Factory for the EC_Gateway_IIOP settings. More...

#include <EC_Gateway_IIOP_Factory.h>

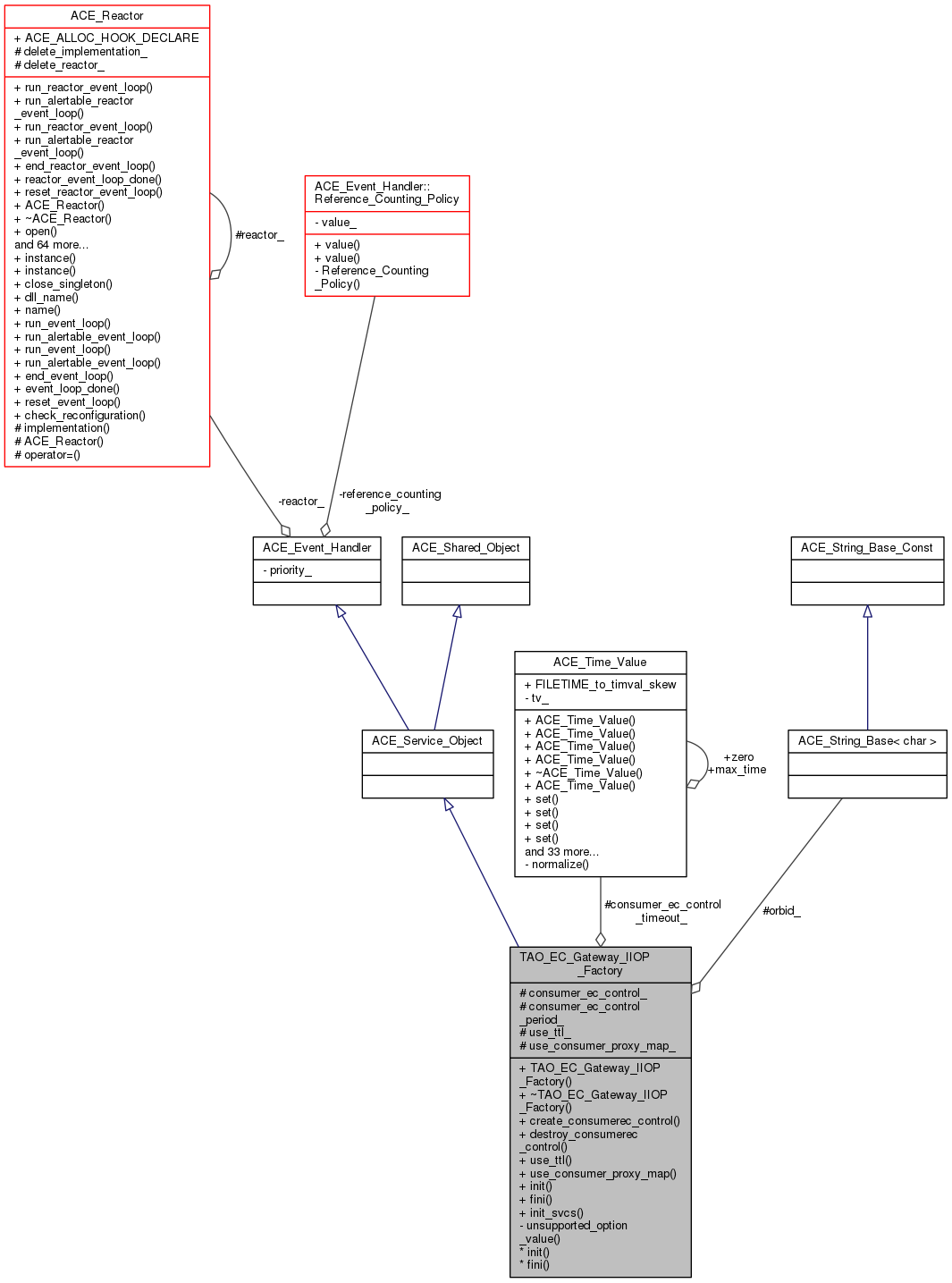
Inheritance diagram for TAO_EC_Gateway_IIOP_Factory:
Inheritance graph
Collaboration diagram for TAO_EC_Gateway_IIOP_Factory:
Collaboration graph

Public Member Functions

 TAO_EC_Gateway_IIOP_Factory (void)
 
virtual ~TAO_EC_Gateway_IIOP_Factory (void)
 
TAO_ECG_ConsumerEC_Controlcreate_consumerec_control (TAO_EC_Gateway_IIOP *gateway)
 Create the consumer event channel control. More...
 
void destroy_consumerec_control (TAO_ECG_ConsumerEC_Control *x)
 Destroy consumer event channel control. More...
 
int use_ttl (void) const
 Accessors to use_ttl flag. More...
 
int use_consumer_proxy_map (void) const
 Accessors to use_consumer_proxy_map flag. More...
 
virtual int init (int argc, ACE_TCHAR *argv[])
 The Service_Object entry points. More...
 
virtual int fini (void)
 The Service_Object entry points. More...
 

Static Public Member Functions

static int init_svcs (void)
 

Protected Attributes

ACE_CString orbid_
 Use this ORB to locate global resources. More...
 
int consumer_ec_control_
 The control policy for the consumer event channel. More...
 
int consumer_ec_control_period_
 The consumer event channel control periods in usecs. More...
 
ACE_Time_Value consumer_ec_control_timeout_
 The control timeout in usecs for the consumer event channel. More...
 
int use_ttl_
 
int use_consumer_proxy_map_
 

Private Member Functions

void unsupported_option_value (const ACE_TCHAR *option_name, const ACE_TCHAR *option_value)
 

Detailed Description

Factory for the EC_Gateway_IIOP settings.

Default configuration values can be found in ECG_Defaults.h

Constructor & Destructor Documentation

TAO_EC_Gateway_IIOP_Factory::TAO_EC_Gateway_IIOP_Factory ( void  )
TAO_EC_Gateway_IIOP_Factory::~TAO_EC_Gateway_IIOP_Factory ( void  )
virtual

Member Function Documentation

TAO_ECG_ConsumerEC_Control * TAO_EC_Gateway_IIOP_Factory::create_consumerec_control ( TAO_EC_Gateway_IIOP gateway)

Create the consumer event channel control.

void TAO_EC_Gateway_IIOP_Factory::destroy_consumerec_control ( TAO_ECG_ConsumerEC_Control x)

Destroy consumer event channel control.

int TAO_EC_Gateway_IIOP_Factory::fini ( void  )
virtual

The Service_Object entry points.

int TAO_EC_Gateway_IIOP_Factory::init ( int  argc,
ACE_TCHAR argv[] 
)
virtual

The Service_Object entry points.

int TAO_EC_Gateway_IIOP_Factory::init_svcs ( void  )
static

Helper function to register the Gateway into the service configurator.

void TAO_EC_Gateway_IIOP_Factory::unsupported_option_value ( const ACE_TCHAR option_name,
const ACE_TCHAR option_value 
)
private

Helper for agrument parsing. Prints out an error message about unsupported option value.

int TAO_EC_Gateway_IIOP_Factory::use_consumer_proxy_map ( void  ) const

Accessors to use_consumer_proxy_map flag.

int TAO_EC_Gateway_IIOP_Factory::use_ttl ( void  ) const

Accessors to use_ttl flag.

Member Data Documentation

int TAO_EC_Gateway_IIOP_Factory::consumer_ec_control_
protected

The control policy for the consumer event channel.

int TAO_EC_Gateway_IIOP_Factory::consumer_ec_control_period_
protected

The consumer event channel control periods in usecs.

ACE_Time_Value TAO_EC_Gateway_IIOP_Factory::consumer_ec_control_timeout_
protected

The control timeout in usecs for the consumer event channel.

ACE_CString TAO_EC_Gateway_IIOP_Factory::orbid_
protected

Use this ORB to locate global resources.

int TAO_EC_Gateway_IIOP_Factory::use_consumer_proxy_map_
protected

The flag for using the consumer proxy map. With 1 the consumer proxy map is used, meaning that for each unique source id we use a different proxy push consumer, if 0, we only use one proxy push consumer for all source ids.

int TAO_EC_Gateway_IIOP_Factory::use_ttl_
protected

If 1, we use the TTL flags, if 0, we just ignore TTL.

Note
When this flag is set to 0, make sure that no recursive structures exists in the gateway setup for the same source/type combination, else one event will flow continuosly through all gateways.

The documentation for this class was generated from the following files: