|
TAO_RTEvent
2.2.8
|
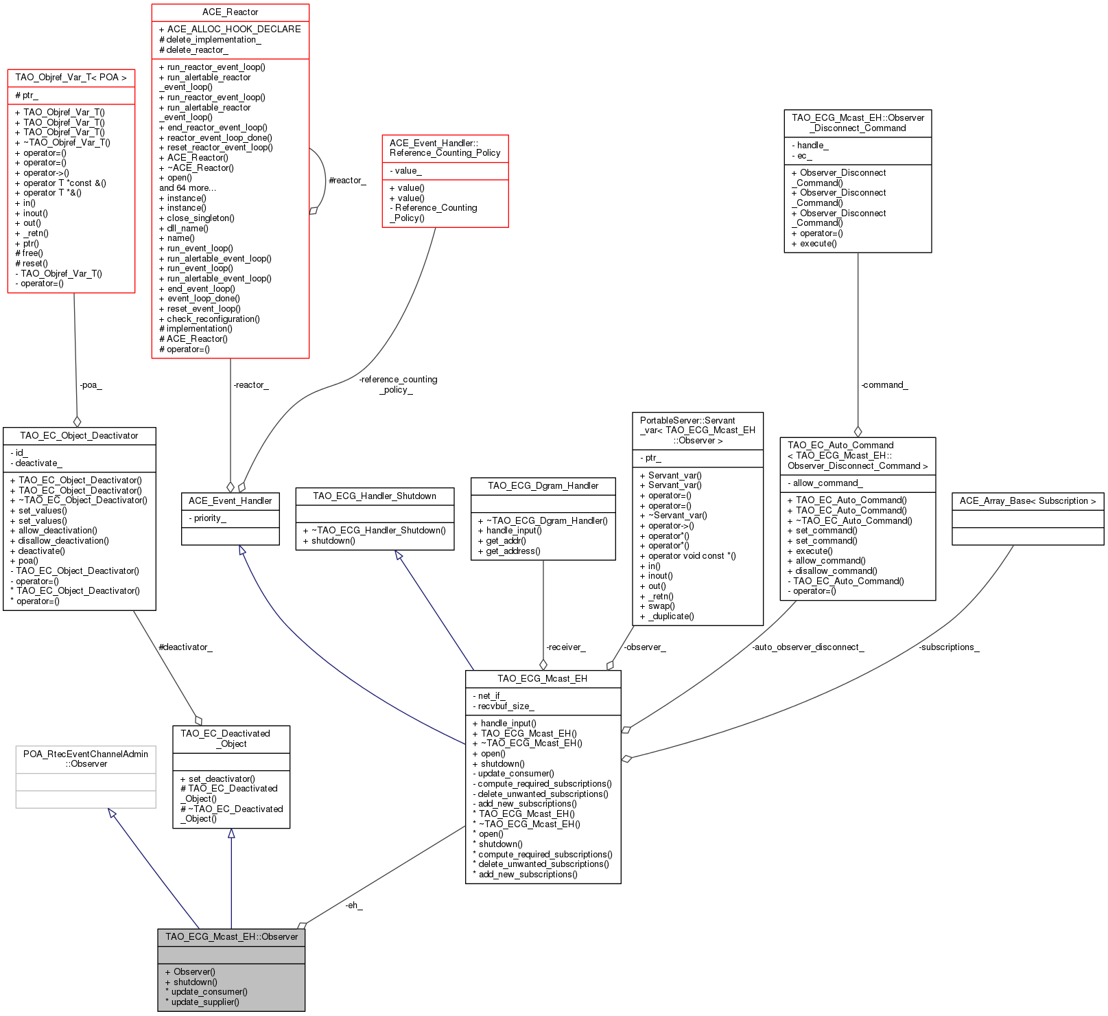
Observes changes in the EC consumer subscriptions and notifies TAO_ECG_Mcast_EH when there are changes. More...


Public Member Functions | |
| Observer (TAO_ECG_Mcast_EH *eh) | |
| void | shutdown (void) |
Public Member Functions inherited from TAO_EC_Deactivated_Object | |
| void | set_deactivator (TAO_EC_Object_Deactivator &deactivator) |
| TAO_ECG_Mcast_EH * | eh_ |
| Handler we notify of subscriptions changes. More... | |
| virtual void | update_consumer (const RtecEventChannelAdmin::ConsumerQOS &sub) |
| Event Channel Observer methods. More... | |
| virtual void | update_supplier (const RtecEventChannelAdmin::SupplierQOS &pub) |
| Handler we notify of subscriptions changes. More... | |
Additional Inherited Members | |
Protected Member Functions inherited from TAO_EC_Deactivated_Object | |
| TAO_EC_Deactivated_Object (void) | |
| ~TAO_EC_Deactivated_Object (void) | |
Protected Attributes inherited from TAO_EC_Deactivated_Object | |
| TAO_EC_Object_Deactivator | deactivator_ |
| Utility for deactivating ourselves from POA. More... | |
Observes changes in the EC consumer subscriptions and notifies TAO_ECG_Mcast_EH when there are changes.
| TAO_ECG_Mcast_EH::Observer::Observer | ( | TAO_ECG_Mcast_EH * | eh | ) |
Constructor. Changes in the EC subscriptions will be reported to the eh.
| void TAO_ECG_Mcast_EH::Observer::shutdown | ( | void | ) |
Shut down the observer: disconnect from EC and deactivate from POA.
|
virtual |
Event Channel Observer methods.
|
virtual |
Handler we notify of subscriptions changes.
|
private |
Handler we notify of subscriptions changes.
1.8.6