TAO_AV  2.2.8
 All Classes Namespaces Files Functions Variables Typedefs Enumerations Enumerator Friends Macros Pages
Public Member Functions | List of all members
TAO_SFP_Consumer_Object Class Reference

#include <sfp.h>

Inheritance diagram for TAO_SFP_Consumer_Object:
Inheritance graph
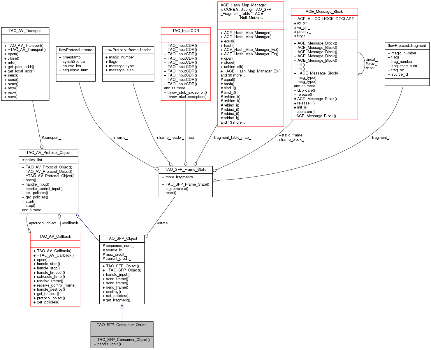
Collaboration diagram for TAO_SFP_Consumer_Object:
Collaboration graph

Public Member Functions

 TAO_SFP_Consumer_Object (TAO_AV_Callback *callback, TAO_AV_Transport *transport, ACE_CString &flow_options)
 
virtual int handle_input (void)
 
- Public Member Functions inherited from TAO_SFP_Object
 TAO_SFP_Object (TAO_AV_Callback *callback, TAO_AV_Transport *transport)
 
virtual ~TAO_SFP_Object (void)
 
virtual int send_frame (ACE_Message_Block *frame, TAO_AV_frame_info *frame_info=0)
 send a data frame. More...
 
virtual int send_frame (const iovec *iov, int iovcnt, TAO_AV_frame_info *frame_info=0)
 send a frame in iovecs. More...
 
virtual int send_frame (const char *buf, size_t len)
 
virtual int destroy (void)
 
virtual int set_policies (const TAO_AV_PolicyList &policies)
 set/get policies. More...
 
- Public Member Functions inherited from TAO_AV_Protocol_Object
 TAO_AV_Protocol_Object (void)
 
 TAO_AV_Protocol_Object (TAO_AV_Callback *callback, TAO_AV_Transport *transport)
 constructor. More...
 
virtual ~TAO_AV_Protocol_Object (void)
 Destructor. More...
 
virtual int open (TAO_AV_Callback *callback, TAO_AV_Transport *transport)
 
virtual int handle_control_input (ACE_Message_Block *control_frame, const ACE_Addr &peer_address)
 Called on a control object. More...
 
virtual TAO_AV_PolicyList get_policies (void)
 
virtual int start (void)
 start/stop the flow. More...
 
virtual int stop (void)
 
virtual void control_object (TAO_AV_Protocol_Object *object)
 end the stream. More...
 
TAO_AV_Transporttransport (void)
 

Additional Inherited Members

- Protected Member Functions inherited from TAO_SFP_Object
ACE_Message_Blockget_fragment (ACE_Message_Block *&frame, size_t initial_len, size_t &last_mb_orig_len, size_t &last_mb_current_len)
 
- Protected Attributes inherited from TAO_SFP_Object
CORBA::ULong sequence_num_
 
CORBA::ULong source_id_
 
CORBA::Long max_credit_
 
CORBA::Long current_credit_
 
TAO_SFP_Frame_State state_
 
- Protected Attributes inherited from TAO_AV_Protocol_Object
TAO_AV_Transporttransport_
 
TAO_AV_PolicyList policy_list_
 
TAO_AV_Callbackcallback_
 

Constructor & Destructor Documentation

TAO_SFP_Consumer_Object::TAO_SFP_Consumer_Object ( TAO_AV_Callback callback,
TAO_AV_Transport transport,
ACE_CString flow_options 
)

Member Function Documentation

int TAO_SFP_Consumer_Object::handle_input ( void  )
virtual

Implements TAO_SFP_Object.


The documentation for this class was generated from the following files: