|
TAO_CosNotification
2.2.7
|
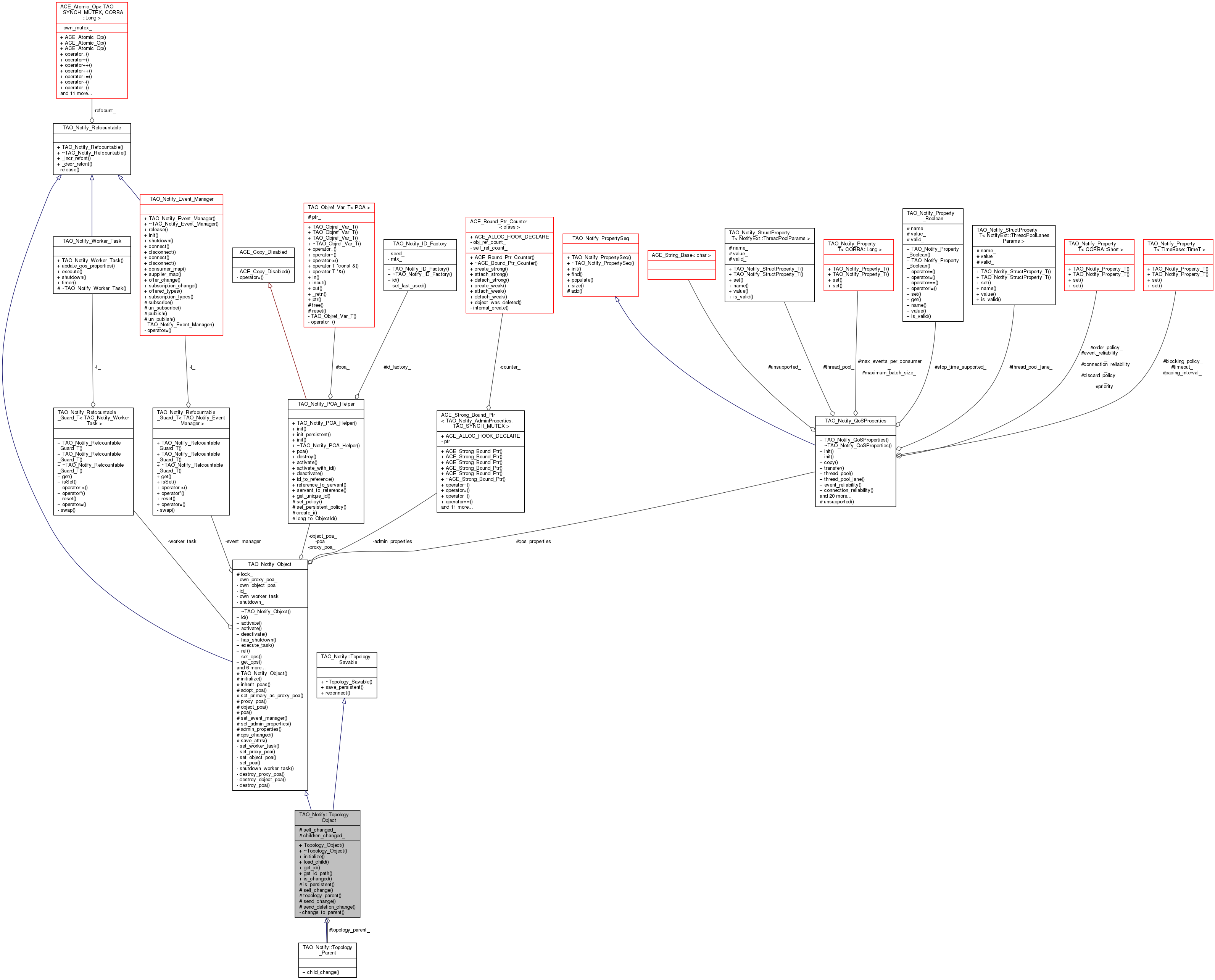
Base class for Persistent Topology Objects. More...
#include <Topology_Object.h>


Public Member Functions | |
| Topology_Object () | |
| The constructor. More... | |
| virtual | ~Topology_Object () |
| The destructor. More... | |
| virtual void | initialize (Topology_Parent *topology_parent) |
| Init this object with data from <rhs>. More... | |
| virtual Topology_Object * | load_child (const ACE_CString &type, CORBA::Long id, const NVPList &attrs) |
| Create a child of the appropriate type and return it. More... | |
| virtual TAO_Notify_Object::ID | get_id (void) const |
| Find the id associated with topology object. More... | |
| void | get_id_path (IdVec &id_path) const |
| Get the path of id's from the root to this object. More... | |
| bool | is_changed (void) const |
| Is there an unsaved change for this object or its children? More... | |
Public Member Functions inherited from TAO_Notify_Object | |
| virtual | ~TAO_Notify_Object (void) |
| Destructor. More... | |
| ID | id (void) const |
| This Object's ID. More... | |
| virtual CORBA::Object_ptr | activate (PortableServer::Servant servant) |
| Activate. More... | |
| virtual CORBA::Object_ptr | activate (PortableServer::Servant servant, CORBA::Long id) |
| Activate with existing id. More... | |
| void | deactivate (void) |
| Deactivate. More... | |
| bool | has_shutdown (void) |
| Have we been shutdown. returns true if shutdown. More... | |
| void | execute_task (TAO_Notify_Method_Request &method_request) |
| CORBA::Object_ptr | ref (void) |
| Get CORBA Ref. More... | |
| virtual void | set_qos (const CosNotification::QoSProperties &qos) |
| Set the QoS Properties. More... | |
| CosNotification::QoSProperties * | get_qos (void) |
| Get the QoS Properties. More... | |
| bool | find_qos_property_value (const char *name, CosNotification::PropertyValue &value) const |
| virtual TAO_Notify_Timer * | timer (void) |
| Obtain the Timer manager associated with this object. More... | |
| TAO_Notify_Event_Manager & | event_manager (void) |
| Accessor for the Event Manager. More... | |
| virtual int | shutdown (void) |
| Shutdown. Returns 1 if the shutdown was already run once before. More... | |
| virtual void | load_attrs (const TAO_Notify::NVPList &attrs) |
| TAO_Notify_Worker_Task * | get_worker_task (void) |
| Allow access to the underlying worker task. More... | |
Public Member Functions inherited from TAO_Notify_Refcountable | |
| TAO_Notify_Refcountable (void) | |
| Constructor. More... | |
| virtual | ~TAO_Notify_Refcountable () |
| CORBA::ULong | _incr_refcnt (void) |
| CORBA::ULong | _decr_refcnt (void) |
Public Member Functions inherited from TAO_Notify::Topology_Savable | |
| virtual | ~Topology_Savable (void) |
| Destructor. More... | |
| virtual void | save_persistent (Topology_Saver &saver)=0 |
| virtual void | reconnect (void) |
Protected Member Functions | |
| virtual bool | is_persistent (void) const |
| Should this object be saved? More... | |
| bool | self_change (void) |
| Method to report change in this object. More... | |
| Topology_Parent * | topology_parent () const |
| pointer to our topological parent More... | |
| bool | send_change (void) |
| Handle details of propagating change. More... | |
| bool | send_deletion_change () |
| Handle details of propagating change for a deleted object. More... | |
Protected Member Functions inherited from TAO_Notify_Object | |
| TAO_Notify_Object (void) | |
| Constructor. More... | |
| void | initialize (TAO_Notify_Object *parent) |
| Init this object with data from <rhs>. More... | |
| void | inherit_poas (TAO_Notify_Object &parent) |
| Uses the poas from the supplied object. More... | |
| void | adopt_poa (TAO_Notify_POA_Helper *single) |
| Adopts the supplied poa as all are poas. More... | |
| void | set_primary_as_proxy_poa () |
| Changes the primary poa to the current proxy poa. More... | |
| TAO_Notify_POA_Helper * | proxy_poa (void) |
| Accessor for the proxy_poa_. More... | |
| TAO_Notify_POA_Helper * | object_poa (void) |
| Accessor for the object_poa_. More... | |
| TAO_Notify_POA_Helper * | poa (void) |
| Get the POA assigned to us. More... | |
| void | set_event_manager (TAO_Notify_Event_Manager *event_manager) |
| void | set_admin_properties (TAO_Notify_AdminProperties *admin_properties) |
| TAO_Notify_AdminProperties & | admin_properties (void) |
| Accessor for the Admin Properties. More... | |
| virtual void | qos_changed (const TAO_Notify_QoSProperties &qos_properties) |
| virtual void | save_attrs (TAO_Notify::NVPList &attrs) |
Protected Attributes | |
| bool | self_changed_ |
| true if this object changed since last save_persistent More... | |
| bool | children_changed_ |
| true of any of this object's children changed since last save_persistent More... | |
| Topology_Parent * | topology_parent_ |
| A safely-typed copy of parent_;. More... | |
Protected Attributes inherited from TAO_Notify_Object | |
| TAO_Notify_QoSProperties | qos_properties_ |
| = Protected data members. More... | |
| TAO_SYNCH_MUTEX | lock_ |
| The mutex to serialize access to state variables. More... | |
Private Member Functions | |
| virtual bool | change_to_parent (void) |
| Send change to parent. More... | |
Additional Inherited Members | |
Public Types inherited from TAO_Notify_Object | |
| typedef CORBA::Long | ID |
| Id for Objects. More... | |
Public Types inherited from TAO_Notify_Refcountable | |
| typedef TAO_Notify_Refcountable_Guard_T < TAO_Notify_Refcountable > | Ptr |
Base class for Persistent Topology Objects.
Topology objects must be derived from this class to allow themselves to be persisted. Note: virtual inheritance from TopologySavable is unnecessary, but HP ACC compiler warns if it's not there.
| TAO_Notify::Topology_Object::Topology_Object | ( | ) |
The constructor.
|
virtual |
The destructor.
|
privatevirtual |
Send change to parent.
Override this if you don't expect to have a parent (top level of tree) private virtual because this should only be called from send_change()
Reimplemented in TAO_Notify_EventChannelFactory.
|
virtual |
Find the id associated with topology object.
A bit of a hack because id is unknown to Topology_Object the get_id returns the same thing as id – we just need someone to find it for us.
Reimplemented in TAO_Notify_EventChannelFactory, and TAO_Notify_EventChannel.
| void TAO_Notify::Topology_Object::get_id_path | ( | TAO_Notify::IdVec & | id_path | ) | const |
Get the path of id's from the root to this object.
|
virtual |
Init this object with data from <rhs>.
| bool TAO_Notify::Topology_Object::is_changed | ( | void | ) | const |
Is there an unsaved change for this object or its children?
|
protectedvirtual |
Should this object be saved?
This is a way for send_change() and save_persistent() to find out if this object has a persistent QoS connection property.
Reimplemented in TAO_Notify_EventChannelFactory.
|
virtual |
Create a child of the appropriate type and return it.
Use "type" as passed in to determine what kind of child (supporting the Topology_Object interface) to create and return. Inform it of its new ID.
Reimplemented in TAO_Notify_Proxy, TAO_Notify_EventChannelFactory, TAO_Notify_ETCL_Filter, TAO_Notify_EventChannel, TAO_Notify_Admin, TAO_Notify::Reconnection_Registry, TAO_Notify_ETCL_FilterFactory, TAO_Notify_EventTypeSeq, TAO_Notify_FilterAdmin, TAO_Notify_ConsumerAdmin, TAO_Notify_SupplierAdmin, and TAO_Notify_Constraint_Expr.
|
protected |
Method to report change in this object.
see also Topology_Parent::child_change ()
|
protected |
Handle details of propagating change.
|
protected |
Handle details of propagating change for a deleted object.
|
protected |
pointer to our topological parent
|
protected |
true of any of this object's children changed since last save_persistent
|
protected |
true if this object changed since last save_persistent
|
protected |
A safely-typed copy of parent_;.
1.8.6