|
TAO_CosNotification
2.2.7
|
AnyEvent implementation. More...
#include <AnyEvent.h>


Public Member Functions | |
| TAO_Notify_AnyEvent (const CORBA::Any &event) | |
| Constructor. More... | |
| virtual | ~TAO_Notify_AnyEvent () |
| Destructor. More... | |
Public Member Functions inherited from TAO_Notify_AnyEvent_No_Copy | |
| TAO_Notify_AnyEvent_No_Copy (const CORBA::Any &event) | |
| Constructor. More... | |
| virtual | ~TAO_Notify_AnyEvent_No_Copy () |
| Destructor. More... | |
| virtual const TAO_Notify_EventType & | type (void) const |
| Get the event type. More... | |
| CORBA::Boolean | do_match (CosNotifyFilter::Filter_ptr filter) const |
| Returns true if the filter matches. More... | |
| virtual void | convert (CosNotification::StructuredEvent ¬ification) const |
| Convert to CosNotification::Structured type. More... | |
| virtual void | push (TAO_Notify_Consumer *consumer) const |
| Push event to consumer. More... | |
| virtual void | push (Event_Forwarder::StructuredProxyPushSupplier_ptr forwarder) const |
| Push event to the Event_Forwarder interface. More... | |
| virtual void | push_no_filtering (Event_Forwarder::StructuredProxyPushSupplier_ptr forwarder) const |
| Push event to the Event_Forwarder interface. More... | |
| virtual void | push (Event_Forwarder::ProxyPushSupplier_ptr forwarder) const |
| Push event to the Event_Forwarder interface. More... | |
| virtual void | push_no_filtering (Event_Forwarder::ProxyPushSupplier_ptr forwarder) const |
| Push event to the Event_Forwarder interface. More... | |
| virtual void | marshal (TAO_OutputCDR &cdr) const |
| marshal this event into a CDR buffer (for persistence) More... | |
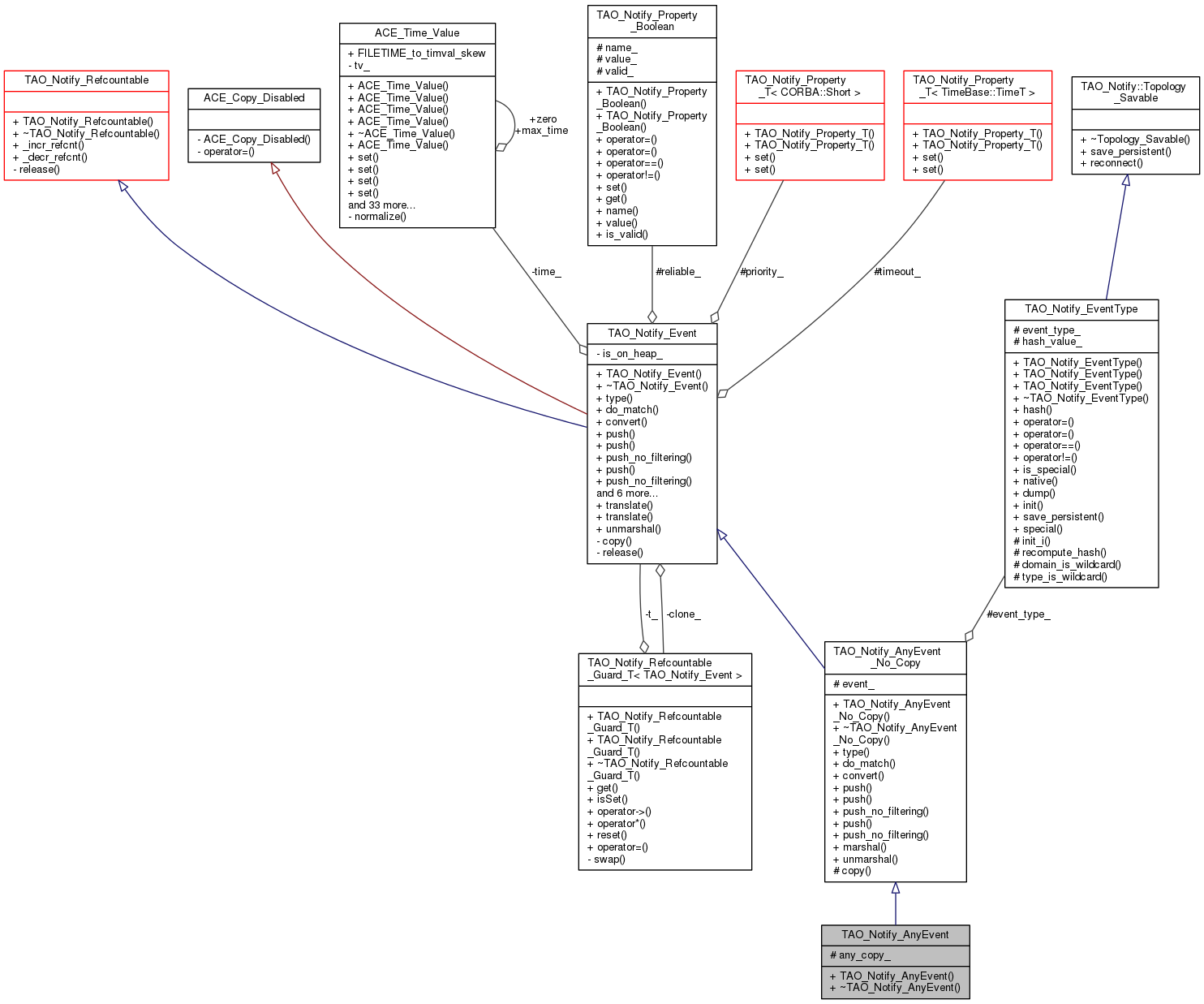
Public Member Functions inherited from TAO_Notify_Event | |
| TAO_Notify_Event (void) | |
| Constructor. More... | |
| virtual | ~TAO_Notify_Event () |
| Destructor. More... | |
| TAO_Notify_Event * | queueable_copy (void) const |
| const TAO_Notify_Property_Short & | priority (void) const |
| const TAO_Notify_Property_Time & | timeout (void) const |
| Timeout. More... | |
| const TAO_Notify_Property_Boolean & | reliable (void) const |
| Reliable. More... | |
| const ACE_Time_Value & | creation_time (void) const |
| Event creation time. More... | |
Public Member Functions inherited from TAO_Notify_Refcountable | |
| TAO_Notify_Refcountable (void) | |
| Constructor. More... | |
| virtual | ~TAO_Notify_Refcountable () |
| CORBA::ULong | _incr_refcnt (void) |
| CORBA::ULong | _decr_refcnt (void) |
Protected Attributes | |
| CORBA::Any | any_copy_ |
| Copy of the Event. More... | |
Protected Attributes inherited from TAO_Notify_AnyEvent_No_Copy | |
| const CORBA::Any * | event_ |
Protected Attributes inherited from TAO_Notify_Event | |
| TAO_Notify_Property_Short | priority_ |
| = QoS properties More... | |
| TAO_Notify_Property_Time | timeout_ |
| Timeout. More... | |
| TAO_Notify_Property_Boolean | reliable_ |
| Reliability. More... | |
Additional Inherited Members | |
Public Types inherited from TAO_Notify_Event | |
| enum | { MARSHAL_ANY =1, MARSHAL_STRUCTURED =2 } |
| typedef TAO_Notify_Refcountable_Guard_T < TAO_Notify_Event > | Ptr |
Public Types inherited from TAO_Notify_Refcountable | |
| typedef TAO_Notify_Refcountable_Guard_T < TAO_Notify_Refcountable > | Ptr |
Static Public Member Functions inherited from TAO_Notify_AnyEvent_No_Copy | |
| static TAO_Notify_AnyEvent * | unmarshal (TAO_InputCDR &cdr) |
Static Public Member Functions inherited from TAO_Notify_Event | |
| static void | translate (const CORBA::Any &any, CosNotification::StructuredEvent ¬ification) |
| Translate Any to Structured. More... | |
| static void | translate (const CosNotification::StructuredEvent ¬ification, CORBA::Any &any) |
| Translate Structured to Any. More... | |
| static TAO_Notify_Event * | unmarshal (TAO_InputCDR &cdr) |
| Unmarshal an event from a CDR. (for persistence) More... | |
Protected Member Functions inherited from TAO_Notify_AnyEvent_No_Copy | |
| virtual TAO_Notify_Event * | copy (void) const |
| returns a copy of this event allocated from the heap More... | |
Static Protected Attributes inherited from TAO_Notify_AnyEvent_No_Copy | |
| static TAO_Notify_EventType | event_type_ |
| Our event type. More... | |
AnyEvent implementation.
| TAO_Notify_AnyEvent::TAO_Notify_AnyEvent | ( | const CORBA::Any & | event | ) |
Constructor.
|
virtual |
Destructor.
|
protected |
Copy of the Event.
1.8.6