|
TAO
2.2.7
|
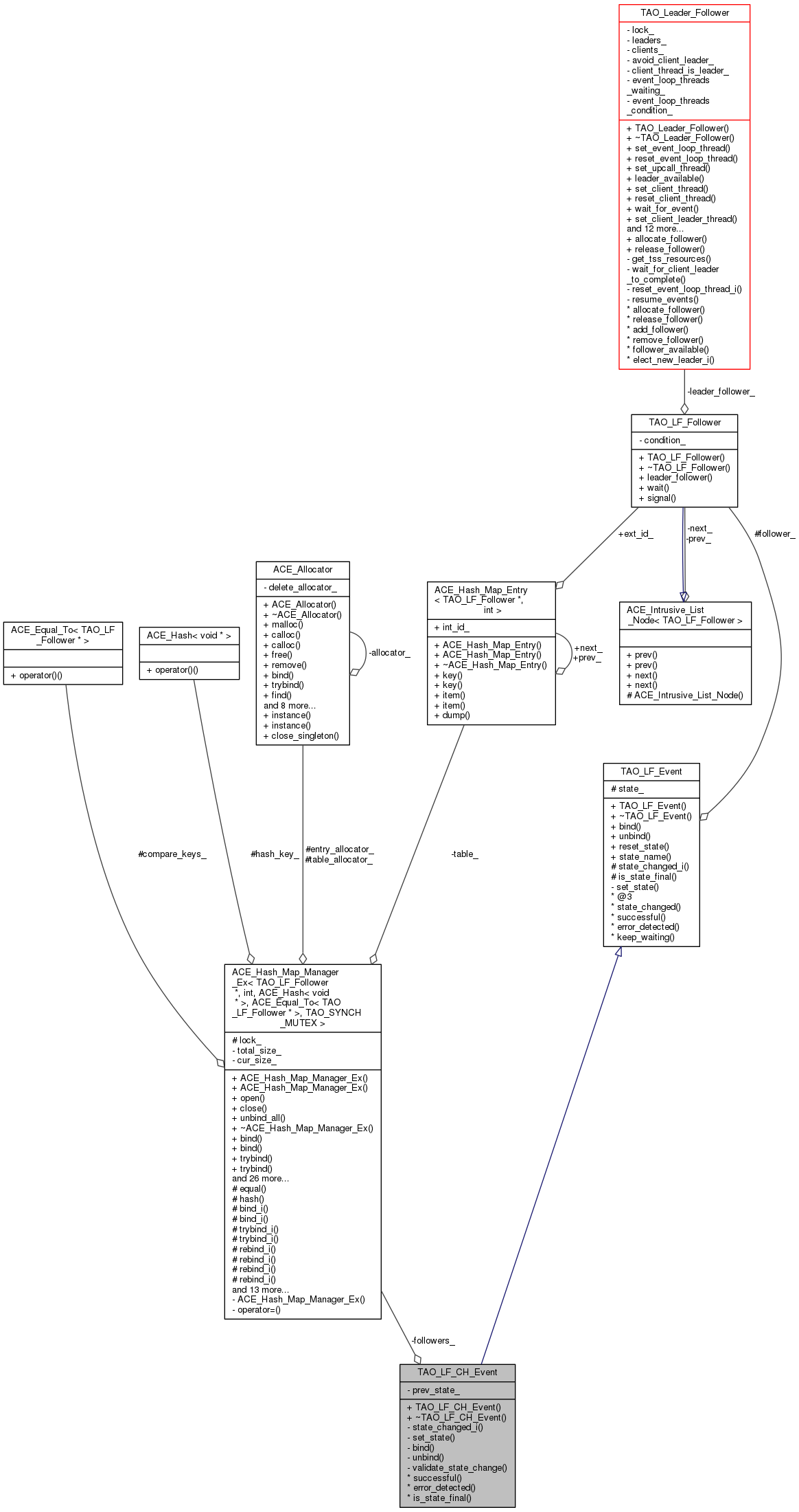
Use the Leader/Follower loop to wait for one specific event in the invocation path. More...
#include <LF_CH_Event.h>


Public Member Functions | |
| TAO_LF_CH_Event (void) | |
| Constructor. More... | |
| virtual | ~TAO_LF_CH_Event (void) |
| Destructor. More... | |
Public Member Functions inherited from TAO_LF_Event | |
| TAO_LF_Event (void) | |
| Constructor. More... | |
| virtual | ~TAO_LF_Event (void) |
| Destructor. More... | |
| void | reset_state (int new_state) |
| Reset the state, irrespective of the previous states. More... | |
| void | state_changed (int new_state, TAO_Leader_Follower &lf) |
| int | keep_waiting (void) |
| Check if we should keep waiting. More... | |
Private Types | |
| typedef ACE_Hash_Map_Manager_Ex < TAO_LF_Follower *, int, ACE_Hash< void * > , ACE_Equal_To < TAO_LF_Follower * > , TAO_SYNCH_MUTEX > | HASH_MAP |
Private Member Functions | |
| virtual void | state_changed_i (int new_state) |
| Validate and change the state. More... | |
| virtual void | set_state (int new_state) |
| Set the state irrespective of anything. More... | |
| virtual int | bind (TAO_LF_Follower *follower) |
| Bind a follower. More... | |
| virtual int | unbind (TAO_LF_Follower *follower) |
| Unbind the follower. More... | |
| void | validate_state_change (int new_state) |
Private Attributes | |
| int | prev_state_ |
| The previous state that the LF_CH_Event was in. More... | |
| HASH_MAP | followers_ |
Friends | |
| class | TAO_LF_Multi_Event |
| int | successful (void) const |
| int | error_detected (void) const |
| virtual int | is_state_final (void) |
| Check whether we have reached the final state.. More... | |
Additional Inherited Members | |
Public Types inherited from TAO_LF_Event | |
| enum | { LFS_IDLE = 0, LFS_ACTIVE, LFS_CONNECTION_WAIT, LFS_SUCCESS, LFS_FAILURE, LFS_TIMEOUT, LFS_CONNECTION_CLOSED } |
Static Public Member Functions inherited from TAO_LF_Event | |
| static const char * | state_name (int st) |
Protected Attributes inherited from TAO_LF_Event | |
| int | state_ |
| The current state. More... | |
| TAO_LF_Follower * | follower_ |
| The bounded follower. More... | |
Use the Leader/Follower loop to wait for one specific event in the invocation path.
Concrete event types and manipulation class which is used for connection handling purposes.
|
private |
| TAO_LF_CH_Event::TAO_LF_CH_Event | ( | void | ) |
Constructor.
|
virtual |
Destructor.
|
privatevirtual |
Bind a follower.
An event can be waited on by at most one follower thread, this method is used to bind the waiting thread to the event, in order to let the event signal any important state changes.
This is virtual to allow the LF_Multi_Event derived type share the follower with all the subordinate LF_CH_Events.
Reimplemented from TAO_LF_Event.
|
virtual |
Return 1 if an error was detected while waiting for the event
Implements TAO_LF_Event.
|
protectedvirtual |
Check whether we have reached the final state..
Implements TAO_LF_Event.
|
privatevirtual |
Set the state irrespective of anything.
Reimplemented from TAO_LF_Event.
|
privatevirtual |
Validate and change the state.
Implements TAO_LF_Event.
|
virtual |
Return 1 if the condition was satisfied successfully, 0 if it has not
Implements TAO_LF_Event.
|
privatevirtual |
Unbind the follower.
Reimplemented from TAO_LF_Event.
|
private |
|
friend |
The TAO_LF_Multi_Event class is another specialization of TAO_LF_Event, used for aggregating many connection handlers into a single event object. It requires friendship so that it can check the is_state_final() flag on each of its contained connection handlers.
|
private |
|
private |
The previous state that the LF_CH_Event was in.
1.8.6