|
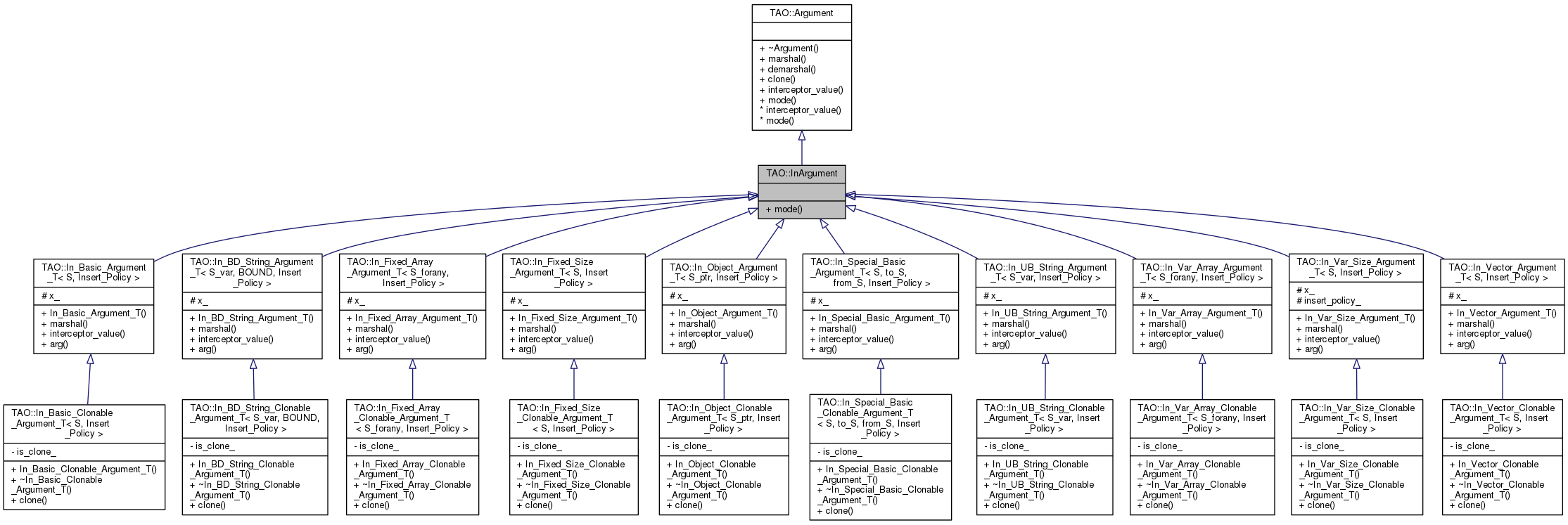
TAO
2.2.7
|
#include <Argument.h>


Public Member Functions | |
| virtual CORBA::ParameterMode | mode (void) const |
| Get the parameter mode of this argument. More... | |
Public Member Functions inherited from TAO::Argument | |
| virtual | ~Argument (void) |
| Destructor. More... | |
| virtual CORBA::Boolean | marshal (TAO_OutputCDR &cdr) |
| Marshal the argument into the given CDR output stream. More... | |
| virtual CORBA::Boolean | demarshal (TAO_InputCDR &) |
| Demarshal the argument from the given CDR input stream. More... | |
| virtual Argument * | clone (void) |
| Template method to clone a TAO Argument. More... | |
| virtual void | interceptor_value (CORBA::Any *) const |
| Populate the given CORBA::Any result argument. More... | |
|
virtual |
Get the parameter mode of this argument.
Implements TAO::Argument.
1.8.6