|
TAO_PortableServer
2.2.4
|
Id uniqueness strategy. More...
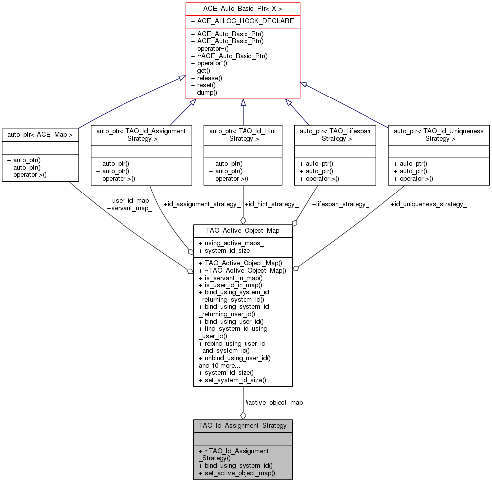
#include <Active_Object_Map.h>


Public Member Functions | |
| virtual | ~TAO_Id_Assignment_Strategy (void) |
| Virtual destructor. More... | |
| virtual int | bind_using_system_id (PortableServer::Servant servant, CORBA::Short priority, TAO_Active_Object_Map_Entry *&entry)=0 |
| Must be used with SYSTEM_ID policy. More... | |
| void | set_active_object_map (TAO_Active_Object_Map *active_object_map) |
| Set the active map. More... | |
Protected Attributes | |
| TAO_Active_Object_Map * | active_object_map_ |
| Pointer to the active map. More... | |
Id uniqueness strategy.
Strategy for implementing points of variation between the USER_ID and the SYSTEM_ID policies.
|
virtual |
Virtual destructor.
|
pure virtual |
Must be used with SYSTEM_ID policy.
Implemented in TAO_System_Id_With_Multiple_Id_Strategy, TAO_System_Id_With_Unique_Id_Strategy, and TAO_User_Id_Strategy.
| void TAO_Id_Assignment_Strategy::set_active_object_map | ( | TAO_Active_Object_Map * | active_object_map | ) |
Set the active map.
|
protected |
Pointer to the active map.
1.8.6