TAO_Strategies
2.2.1
Main Page
Related Pages
Classes
Files
Class List
Class Index
Class Hierarchy
Class Members
All
Classes
Namespaces
Files
Functions
Variables
Typedefs
Enumerations
Enumerator
Friends
Macros
Pages
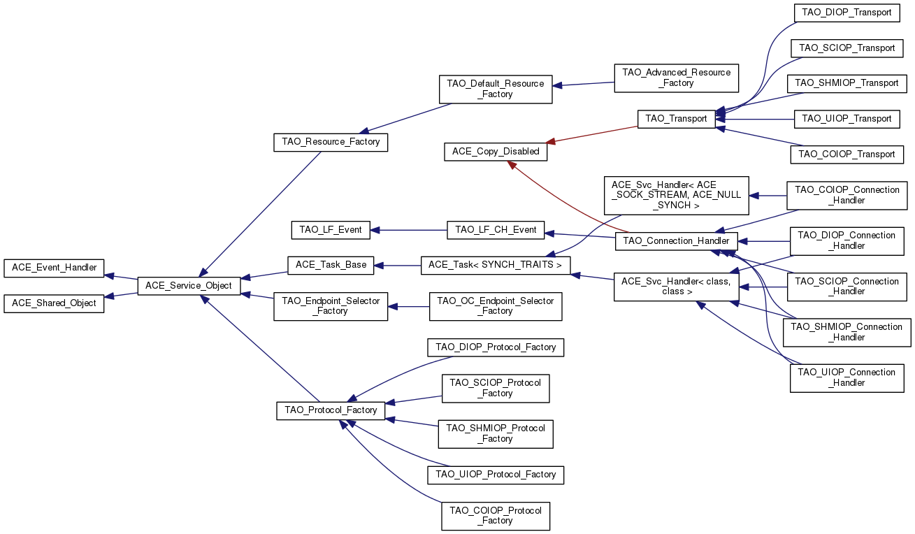
Class Hierarchy
Go to the textual class hierarchy
Generated by
1.8.3.1