|
TAO_CosEvent
2.2.1
|
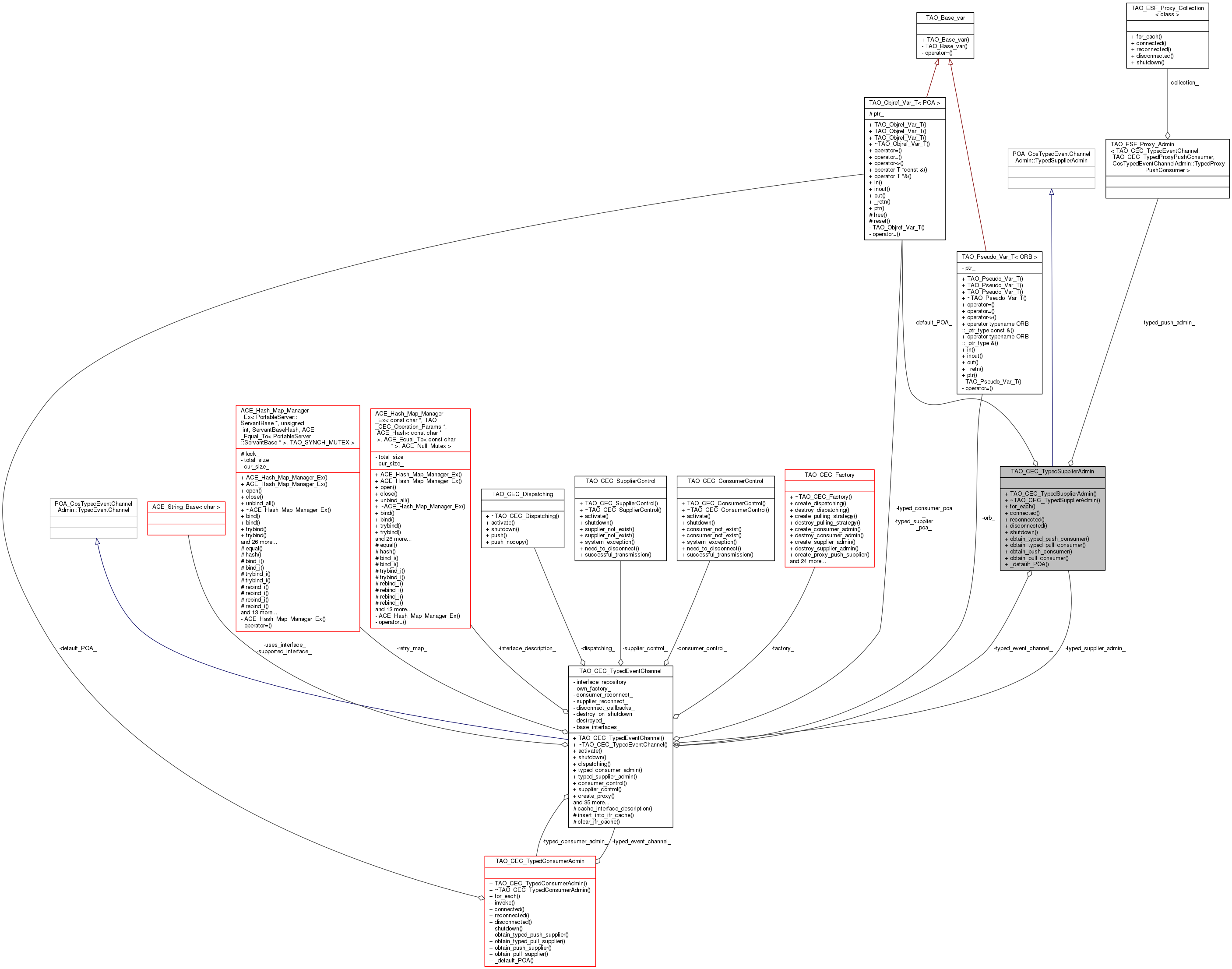
#include <CEC_TypedSupplierAdmin.h>


Public Member Functions | |
| TAO_CEC_TypedSupplierAdmin (TAO_CEC_TypedEventChannel *event_channel) | |
| virtual | ~TAO_CEC_TypedSupplierAdmin (void) |
| void | for_each (TAO_ESF_Worker< TAO_CEC_TypedProxyPushConsumer > *worker) |
| For each elements call <worker->work()>. More... | |
| virtual void | connected (TAO_CEC_TypedProxyPushConsumer *) |
| Keep track of connected consumers. More... | |
| virtual void | reconnected (TAO_CEC_TypedProxyPushConsumer *) |
| virtual void | disconnected (TAO_CEC_TypedProxyPushConsumer *) |
| virtual void | shutdown (void) |
| virtual CosTypedEventChannelAdmin::TypedProxyPushConsumer_ptr | obtain_typed_push_consumer (const char *supported_interface) |
| virtual CosEventChannelAdmin::ProxyPullConsumer_ptr | obtain_typed_pull_consumer (const char *uses_interface) |
| virtual CosEventChannelAdmin::ProxyPushConsumer_ptr | obtain_push_consumer (void) |
| virtual CosEventChannelAdmin::ProxyPullConsumer_ptr | obtain_pull_consumer (void) |
| virtual PortableServer::POA_ptr | _default_POA (void) |
Private Attributes | |
| TAO_CEC_TypedEventChannel * | typed_event_channel_ |
| The Event Channel we belong to. More... | |
| PortableServer::POA_var | default_POA_ |
| Store the default POA. More... | |
| TAO_ESF_Proxy_Admin < TAO_CEC_TypedEventChannel, TAO_CEC_TypedProxyPushConsumer, CosTypedEventChannelAdmin::TypedProxyPushConsumer > | typed_push_admin_ |
| The push and pull aspects are implemented using these classes. More... | |
| TAO_CEC_TypedSupplierAdmin::TAO_CEC_TypedSupplierAdmin | ( | TAO_CEC_TypedEventChannel * | event_channel | ) |
|
virtual |
|
virtual |
|
virtual |
Keep track of connected consumers.
|
virtual |
| void TAO_CEC_TypedSupplierAdmin::for_each | ( | TAO_ESF_Worker< TAO_CEC_TypedProxyPushConsumer > * | worker | ) |
For each elements call <worker->work()>.
|
virtual |
|
virtual |
|
virtual |
|
virtual |
|
virtual |
|
virtual |
The typed event channel is shutting down, inform all the consumers of this
|
private |
Store the default POA.
|
private |
The Event Channel we belong to.
|
private |
The push and pull aspects are implemented using these classes.
1.8.3.1