|
TAO_CosTrader
2.2.0
|
This class packages together all the various pieces that provide functionality specified in COS Trading specification. More...
#include <Trader_T.h>


Public Types | |
| typedef TAO_Offer_Database < MAP_LOCK_TYPE > | Offer_Database |
| Offer Database Trait. More... | |
Public Types inherited from TAO_Trader_Base | |
| enum | Trader_Components { LOOKUP = 0x001, REGISTER = 0x002, LINK = 0x004, PROXY = 0x008, ADMIN = 0x010 } |
Public Member Functions | |
| TAO_Trader (Trader_Components components=LOOKUP) | |
| virtual | ~TAO_Trader (void) |
| Destructor. More... | |
| Offer_Database & | offer_database (void) |
| Accessor for the structure with all the service offers. More... | |
| ACE_Lock & | lock (void) |
| Returns the trader. More... | |
Public Member Functions inherited from TAO_Trader_Base | |
| virtual | ~TAO_Trader_Base (void) |
| TAO_Trading_Components_i & | trading_components (void) |
| const TAO_Trading_Components_i & | trading_components (void) const |
| TAO_Import_Attributes_i & | import_attributes (void) |
| const TAO_Import_Attributes_i & | import_attributes (void) const |
| TAO_Support_Attributes_i & | support_attributes (void) |
| const TAO_Support_Attributes_i & | support_attributes (void) const |
| TAO_Link_Attributes_i & | link_attributes (void) |
| const TAO_Link_Attributes_i & | link_attributes (void) const |
Public Member Functions inherited from TAO_Lockable | |
| virtual | ~TAO_Lockable (void) |
Protected Types | |
| enum | { LOOKUP_IF, REGISTER_IF, ADMIN_IF, PROXY_IF, LINK_IF } |
| typedef TAO_Trader < TRADER_LOCK_TYPE, MAP_LOCK_TYPE > | TRADER_SELF |
Protected Attributes | |
| Offer_Database | offer_database_ |
| ACE_Lock_Adapter < TRADER_LOCK_TYPE > | lock_ |
| Lock that guards the state of the trader (its configuration). More... | |
| PortableServer::ServantBase * | ifs_ [5] |
Protected Attributes inherited from TAO_Trader_Base | |
| TAO_Trading_Components_i | trading_components_ |
| Stores and allows lookup of trader's components. More... | |
| TAO_Import_Attributes_i | import_attributes_ |
| Stores and allows access/modification of trader's import attributes. More... | |
| TAO_Support_Attributes_i | support_attributes_ |
| Stores and allows access/modification of trader's support attributes. More... | |
| TAO_Link_Attributes_i | link_attributes_ |
| Stores and allows access/modification of trader's link attributes. More... | |
Private Member Functions | |
| void | operator= (const TAO_Trader< TRADER_LOCK_TYPE, MAP_LOCK_TYPE > &) |
Additional Inherited Members | |
Static Public Member Functions inherited from TAO_Trader_Base | |
| static CORBA::Boolean | is_valid_identifier_name (const char *ident) |
| static CORBA::Boolean | is_valid_property_name (const char *ident) |
| static CORBA::Boolean | is_valid_link_name (const char *ident) |
Protected Member Functions inherited from TAO_Trader_Base | |
| TAO_Trader_Base (void) | |
| Implemented. More... | |
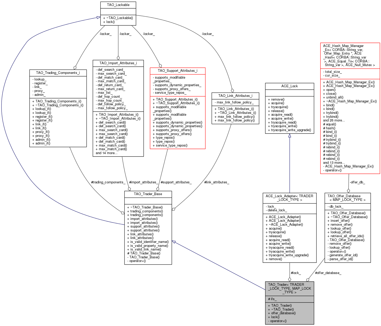
This class packages together all the various pieces that provide functionality specified in COS Trading specification.
TAO_Trader contains all the components that together represent a single trader. Based on its constructor arguments, TAO_Trader creates instances of appropriate interface implementations as well as instances of objects common to more than one interface (offers, attributes, etc.). TAO_Trader also enforces the proper order on all initializations. TAO_Trader acts like a "glue" class that creates appropriate components, holds everything together, and enforces order. TAO_Trader is parameterized by two types of locks: one for its service service offers, one for its state (configuration).
| typedef TAO_Offer_Database<MAP_LOCK_TYPE> TAO_Trader< TRADER_LOCK_TYPE, MAP_LOCK_TYPE >::Offer_Database |
Offer Database Trait.
|
protected |
|
protected |
| TAO_Trader< TRADER_LOCK_TYPE, MAP_LOCK_TYPE >::TAO_Trader | ( | TAO_Trader_Base::Trader_Components | components = LOOKUP | ) |
Constructor which based on its arguments will create a particular type of trader (e.g. Query trader, Simple trader, etc.) The argument is a bitwise OR of desired Trader_Components as listed in enumerated type above.
|
virtual |
Destructor.
|
virtual |
Returns the trader.
Implements TAO_Lockable.
| TAO_Offer_Database< MAP_LOCK_TYPE > & TAO_Trader< TRADER_LOCK_TYPE, MAP_LOCK_TYPE >::offer_database | ( | void | ) |
Accessor for the structure with all the service offers.
|
private |
|
protected |
|
protected |
Lock that guards the state of the trader (its configuration).
|
protected |
1.8.3.1