|
TAO_AV
2.2.0
|
#include <sfp.h>

Public Member Functions | |
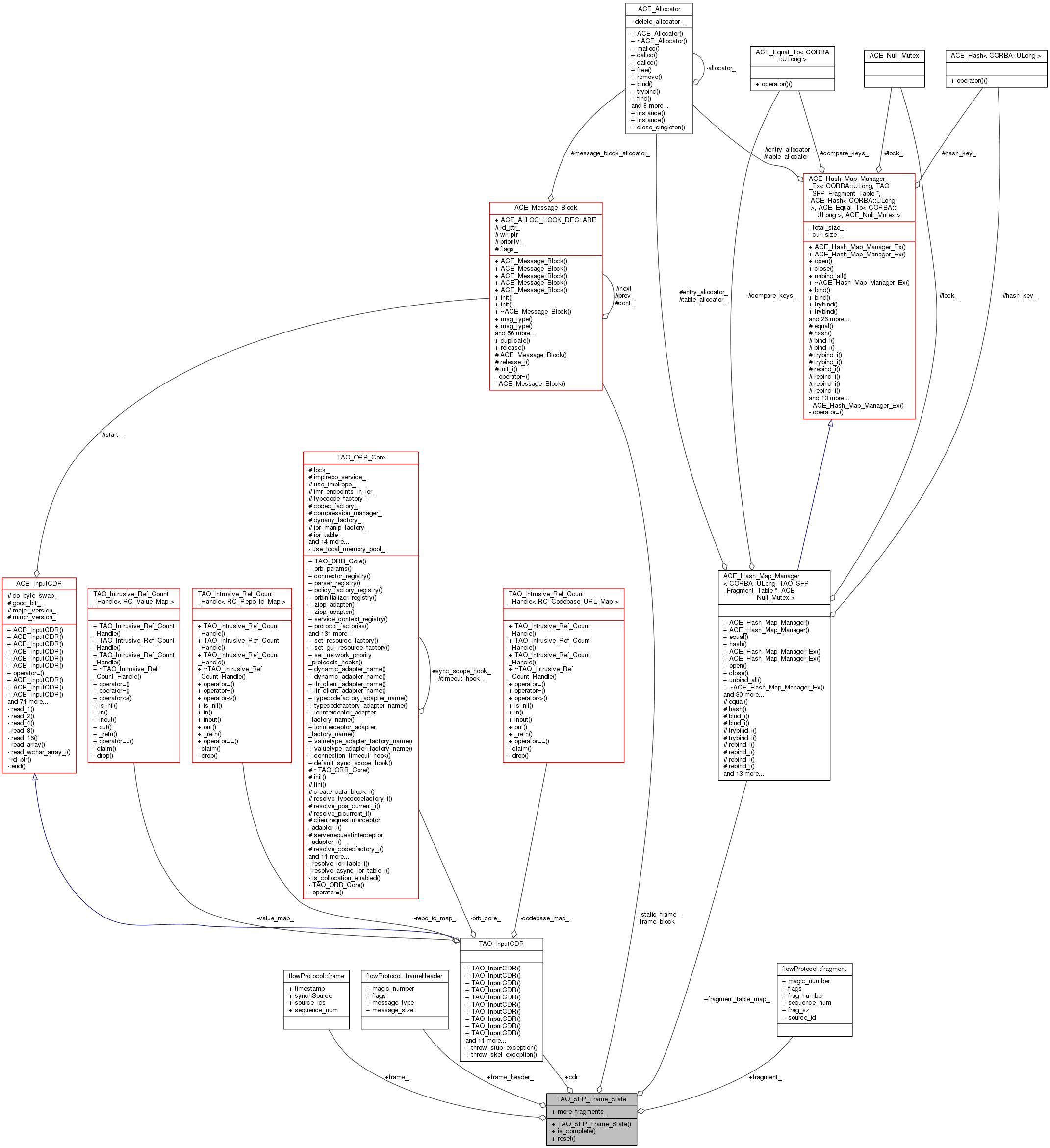
| TAO_SFP_Frame_State (void) | |
| CORBA::Boolean | is_complete (void) |
| int | reset (void) |
| TAO_SFP_Frame_State::TAO_SFP_Frame_State | ( | void | ) |
| CORBA::Boolean TAO_SFP_Frame_State::is_complete | ( | void | ) |
| int TAO_SFP_Frame_State::reset | ( | void | ) |
| TAO_InputCDR TAO_SFP_Frame_State::cdr |
| flowProtocol::fragment TAO_SFP_Frame_State::fragment_ |
| TAO_SFP_Fragment_Table_Map TAO_SFP_Frame_State::fragment_table_map_ |
| flowProtocol::frame TAO_SFP_Frame_State::frame_ |
| ACE_Message_Block* TAO_SFP_Frame_State::frame_block_ |
| flowProtocol::frameHeader TAO_SFP_Frame_State::frame_header_ |
| CORBA::Boolean TAO_SFP_Frame_State::more_fragments_ |
| ACE_Message_Block TAO_SFP_Frame_State::static_frame_ |
1.8.3.1