|
TAO_RTEvent
2.1.9
|
The RtecEventChannelAdmin::EventChannel implementation. More...
#include <EC_Event_Channel.h>


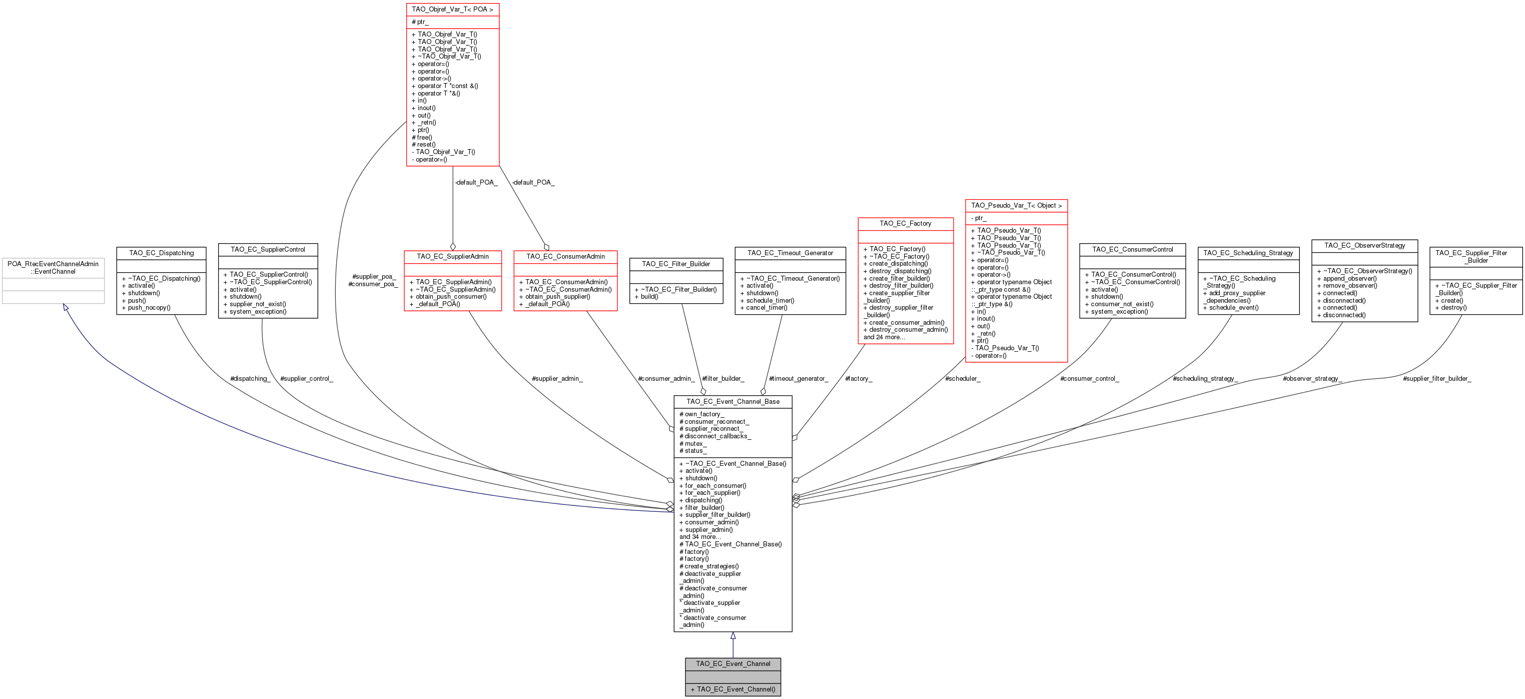
The RtecEventChannelAdmin::EventChannel implementation.
This class is the Mediator between all the classes in the EC implementation, its main task is to redirect the messages to the right components, to hold and manage the lifetime of the long lived objects (Timer_Module, SupplierAdmin, ConsumerAdmin and Dispatching) and to provide a simpler interface to the EC_Factory.
| TAO_EC_Event_Channel::TAO_EC_Event_Channel | ( | const TAO_EC_Event_Channel_Attributes & | attributes, |
| TAO_EC_Factory * | factory = 0, |
||
| int | own_factory = 0 |
||
| ) |
constructor If own_factory is not 0 it assumes ownership of the factory. If the factory is nil it uses the Service_Configurator to load the Factory, if not found it uses TAO_EC_Default_Factory
1.8.3.1