|
TAO_Implementation_Repository
2.1.9
|
#include <Locator_XMLHandler.h>


Classes | |
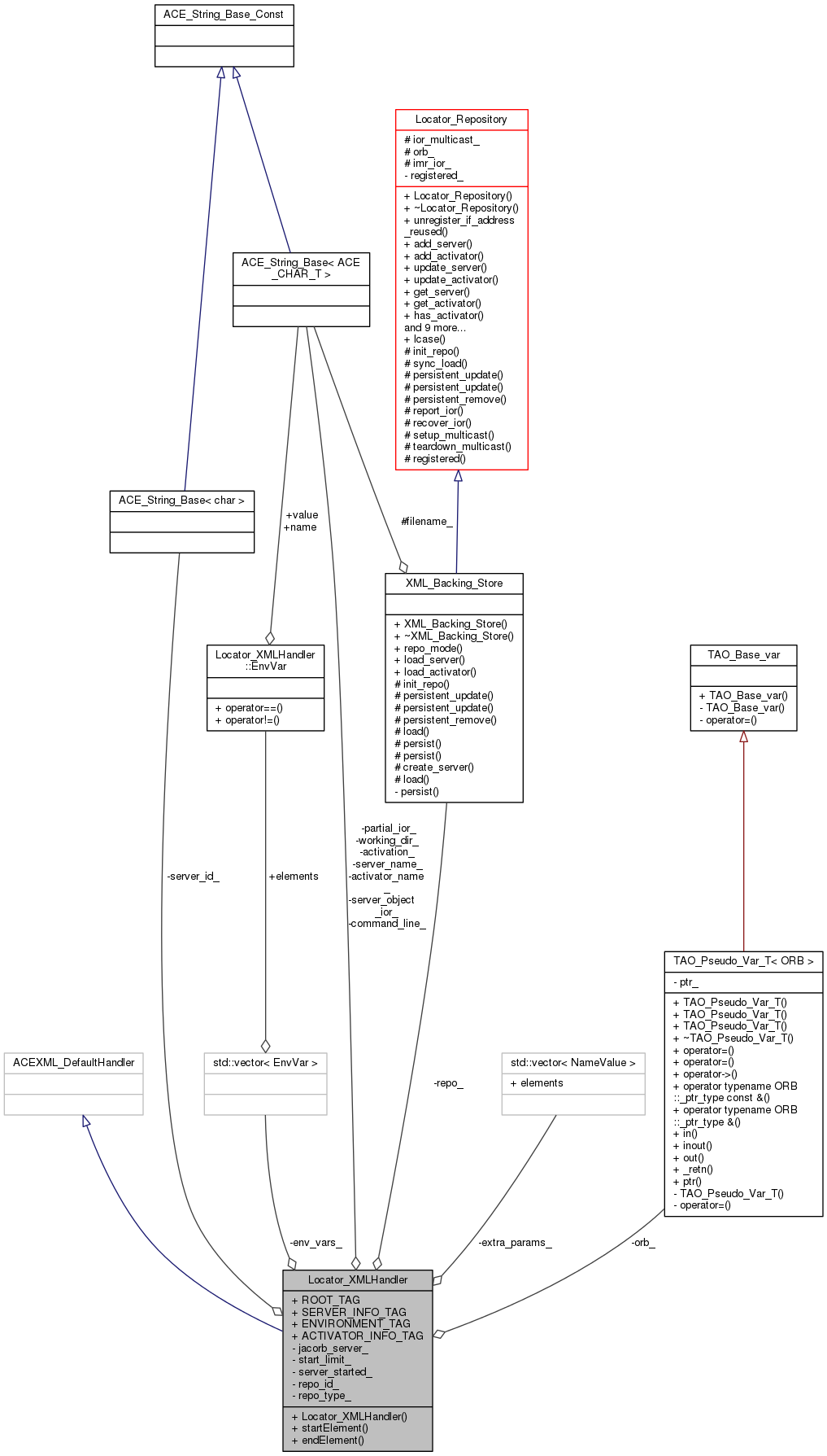
| struct | EnvVar |
Public Types | |
| typedef std::pair< ACE_CString, ACE_CString > | NameValue |
| typedef std::vector< NameValue > | NameValues |
| typedef std::vector< EnvVar > | EnvList |
Public Member Functions | |
| Locator_XMLHandler (XML_Backing_Store &repo, CORBA::ORB_ptr orb) | |
| virtual void | startElement (const ACEXML_Char *namespaceURI, const ACEXML_Char *localName, const ACEXML_Char *qName, ACEXML_Attributes *atts) |
| provide implementation for handling a new XML element More... | |
| virtual void | endElement (const ACEXML_Char *namespaceURI, const ACEXML_Char *localName, const ACEXML_Char *qName) |
| provide implementation for handling terminating an XML element More... | |
Static Public Attributes | |
| static const ACE_TCHAR * | ROOT_TAG = ACE_TEXT("ImplementationRepository") |
| static const ACE_TCHAR * | SERVER_INFO_TAG = ACE_TEXT("Servers") |
| static const ACE_TCHAR * | ENVIRONMENT_TAG = ACE_TEXT("EnvironmentVariables") |
| static const ACE_TCHAR * | ACTIVATOR_INFO_TAG = ACE_TEXT("Activators") |
Private Attributes | |
| XML_Backing_Store & | repo_ |
| the repository More... | |
| ACE_CString | server_id_ |
| the server related parameters More... | |
| ACE_TString | server_name_ |
| bool | jacorb_server_ |
| ACE_TString | activator_name_ |
| ACE_TString | command_line_ |
| ACE_TString | activation_ |
| ACE_TString | working_dir_ |
| ACE_TString | server_object_ior_ |
| ACE_TString | partial_ior_ |
| int | start_limit_ |
| bool | server_started_ |
| NameValues | extra_params_ |
| unsigned int | repo_id_ |
| unsigned int | repo_type_ |
| EnvList | env_vars_ |
| CORBA::ORB_var | orb_ |
| the orb More... | |
Callback SAX XML Handler for parsing Locator XML.
| typedef std::vector<EnvVar> Locator_XMLHandler::EnvList |
| typedef std::pair<ACE_CString, ACE_CString> Locator_XMLHandler::NameValue |
| typedef std::vector<NameValue> Locator_XMLHandler::NameValues |
| Locator_XMLHandler::Locator_XMLHandler | ( | XML_Backing_Store & | repo, |
| CORBA::ORB_ptr | orb | ||
| ) |
constructor
| repo | the repo to update based on XML |
| orb | the orb (used to create server object) |
|
virtual |
provide implementation for handling terminating an XML element
|
virtual |
provide implementation for handling a new XML element
|
private |
|
private |
|
private |
|
private |
|
private |
|
private |
|
private |
the orb
|
private |
|
private |
the repository
|
private |
|
private |
|
private |
the server related parameters
|
private |
|
private |
|
private |
|
private |
|
private |
1.8.3.1