|
DDS4CCM
1.1.8
|
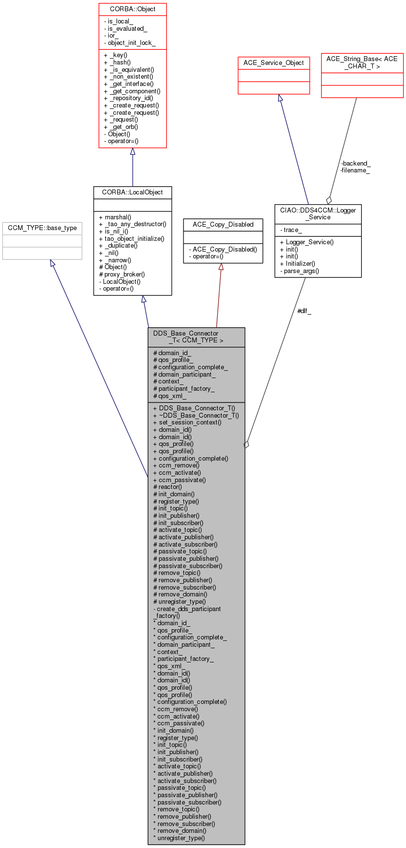
#include <DDS_Base_Connector_T.h>


Public Member Functions | |
| DDS_Base_Connector_T (void) | |
| virtual | ~DDS_Base_Connector_T (void) |
| virtual void | set_session_context (::Components::SessionContext_ptr ctx) |
domain_id | |
Accessors for domain_id | |
| virtual ::DDS::DomainId_t | domain_id (void) |
| virtual void | domain_id (::DDS::DomainId_t domain_id) |
qos_profile | |
Accessors for qos_profile | |
| virtual char * | qos_profile (void) |
| virtual void | qos_profile (const char *qos_profile) |
| virtual void | configuration_complete (void) |
| virtual void | ccm_remove (void) |
| virtual void | ccm_activate (void) |
| virtual void | ccm_passivate (void) |
Protected Member Functions | |
| ACE_Reactor * | reactor (void) |
| Get the reactor associated with this component. More... | |
| void | init_domain (::DDS::DomainParticipant_ptr &participant) |
| virtual void | register_type (::DDS::DomainParticipant_ptr participant, const char *typesupport_name)=0 |
| void | init_topic (::DDS::DomainParticipant_ptr participant,::DDS::Topic_ptr &topic, const char *topic_name, const char *type_name) |
| void | init_publisher (::DDS::DomainParticipant_ptr participant,::DDS::Publisher_ptr &publisher) |
| void | init_subscriber (::DDS::DomainParticipant_ptr participant,::DDS::Subscriber_ptr &subscriber) |
| void | activate_topic (ACE_Reactor *reactor,::DDS::Topic_ptr topic,::DDS::TopicListener_ptr &listener) |
| void | activate_publisher (ACE_Reactor *reactor,::DDS::Publisher_ptr publisher,::DDS::PublisherListener_ptr &publisher_listener) |
| void | activate_subscriber (ACE_Reactor *reactor,::DDS::Subscriber_ptr subscriber,::DDS::SubscriberListener_ptr &subscriber_listener) |
| void | passivate_topic (::DDS::Topic_ptr topic,::DDS::TopicListener_ptr topic_listener) |
| void | passivate_publisher (::DDS::Publisher_ptr publisher,::DDS::PublisherListener_ptr publisher_listener) |
| void | passivate_subscriber (::DDS::Subscriber_ptr subscriber,::DDS::SubscriberListener_ptr subscriber_listener) |
| void | remove_topic (::DDS::DomainParticipant_ptr participant,::DDS::Topic_ptr topic) |
| void | remove_publisher (::DDS::DomainParticipant_ptr participant,::DDS::Publisher_ptr publisher) |
| void | remove_subscriber (::DDS::DomainParticipant_ptr participant,::DDS::Subscriber_ptr subscriber) |
| void | remove_domain (::DDS::DomainParticipant_ptr participant) |
| virtual void | unregister_type (::DDS::DomainParticipant_ptr participant, const char *typesupport_name)=0 |
Protected Member Functions inherited from CORBA::LocalObject | |
| Object (int dummy=0) | |
| TAO::Object_Proxy_Broker * | proxy_broker () const |
Protected Attributes | |
| ::DDS::DomainId_t | domain_id_ |
| ::CORBA::String_var | qos_profile_ |
configuration_complete_ | |
Indicates whether configuration_complete has been invoked. Once invoked, changing a connectors attribute is not allowed anymore. If the user still wants to set an attribute, a NonChangeable exception is thrown. | |
| bool | configuration_complete_ |
| ::CIAO::DDS4CCM::Logger_Service * | dlf_ |
| ::DDS::DomainParticipant_var | domain_participant_ |
| CCM_TYPE::context_type::_var_type | context_ |
| ::DDS::DomainParticipantFactory_var | participant_factory_ |
| DDS_XML_QOS_PARSER_TYPE * | qos_xml_ |
Private Member Functions | |
| void | create_dds_participant_factory (void) |
Additional Inherited Members | |
Public Types inherited from CORBA::LocalObject | |
| typedef Object_ptr | _ptr_type |
| typedef Object_var | _var_type |
| typedef Object_out | _out_type |
Static Public Member Functions inherited from CORBA::LocalObject | |
| static CORBA::Boolean | marshal (const Object_ptr x, TAO_OutputCDR &cdr) |
| static void | _tao_any_destructor (void *) |
| static CORBA::Boolean | is_nil_i (CORBA::Object_ptr obj) |
| static void | tao_object_initialize (Object *) |
| static CORBA::Object_ptr | _duplicate (CORBA::Object_ptr obj) |
| static CORBA::Object_ptr | _nil (void) |
| static CORBA::Object_ptr | _narrow (CORBA::Object_ptr obj) |
| DDS_Base_Connector_T< CCM_TYPE >::DDS_Base_Connector_T | ( | void | ) |
|
virtual |
|
protected |
|
protected |
|
protected |
|
virtual |
Interface methods for the Deployment and Configuration Framework
Reimplemented in DDS_State_Connector_T< CCM_TYPE, DDS_TYPE, FIXED, SEQ_TYPE >, DDS_Event_Connector_T< CCM_TYPE, DDS_TYPE, FIXED, SEQ_TYPE >, and DDS_TopicBase_Connector_T< CCM_TYPE, DDS_TYPE, SEQ_TYPE >.
|
virtual |
Interface methods for the Deployment and Configuration Framework
Reimplemented in DDS_State_Connector_T< CCM_TYPE, DDS_TYPE, FIXED, SEQ_TYPE >, DDS_Event_Connector_T< CCM_TYPE, DDS_TYPE, FIXED, SEQ_TYPE >, and DDS_TopicBase_Connector_T< CCM_TYPE, DDS_TYPE, SEQ_TYPE >.
|
virtual |
Interface methods for the Deployment and Configuration Framework
Reimplemented in DDS_State_Connector_T< CCM_TYPE, DDS_TYPE, FIXED, SEQ_TYPE >, DDS_Event_Connector_T< CCM_TYPE, DDS_TYPE, FIXED, SEQ_TYPE >, and DDS_TopicBase_Connector_T< CCM_TYPE, DDS_TYPE, SEQ_TYPE >.
|
virtual |
Interface methods for the Deployment and Configuration Framework
Reimplemented in DDS_State_Connector_T< CCM_TYPE, DDS_TYPE, FIXED, SEQ_TYPE >, DDS_Event_Connector_T< CCM_TYPE, DDS_TYPE, FIXED, SEQ_TYPE >, and DDS_TopicBase_Connector_T< CCM_TYPE, DDS_TYPE, SEQ_TYPE >.
|
private |
Initialization of the domain participant factory.
| DDS::DomainId_t DDS_Base_Connector_T< CCM_TYPE >::domain_id | ( | void | ) |
|
virtual |
|
protected |
Initialization of a connector.
When one wants to use his own DDS::DomainParticipant, DDS::Topic, DDS::Subscriber and/or DDS::Publisher, these helper methods allows to create these, independent of the DDS vendor.
See $CIAO_ROOT/connectors/dds4ccm/tests/MultiTopic/Connector/MultiTopic_Connector_T.cpp on how to use these methods.
These methods will create the DDS4CCM Entities (and therefor the DDS entities in DDS itself), like DomainParticipant, Topic, Subscriber and Publisher
|
protected |
Initialization of a connector.
When one wants to use his own DDS::DomainParticipant, DDS::Topic, DDS::Subscriber and/or DDS::Publisher, these helper methods allows to create these, independent of the DDS vendor.
See $CIAO_ROOT/connectors/dds4ccm/tests/MultiTopic/Connector/MultiTopic_Connector_T.cpp on how to use these methods.
These methods will create the DDS4CCM Entities (and therefor the DDS entities in DDS itself), like DomainParticipant, Topic, Subscriber and Publisher
|
protected |
Initialization of a connector.
When one wants to use his own DDS::DomainParticipant, DDS::Topic, DDS::Subscriber and/or DDS::Publisher, these helper methods allows to create these, independent of the DDS vendor.
See $CIAO_ROOT/connectors/dds4ccm/tests/MultiTopic/Connector/MultiTopic_Connector_T.cpp on how to use these methods.
These methods will create the DDS4CCM Entities (and therefor the DDS entities in DDS itself), like DomainParticipant, Topic, Subscriber and Publisher
|
protected |
Initialization
|
protected |
Passivation of a connector.
Helper methods to detach the DDS listeners from the DDS Entities. This'll passivate the DDS Entities.
In order to allow a thread safe and memory leak free passivation, one should use a temporary _var variable and assign this by using _retn () in the calling methods.
For example:
DDS::TopicListener_var tmp = this->topic_listener_._retn (); if (!::CORBA::is_nil (tmp.in ())) this->passivate_topi (this->topic_.in (), tmp.in ());
Where topic_listener_ and topic_ are _var class members of a derived, user defined class.
Again, see $CIAO_ROOT/connectors/dds4ccm/tests/MultiTopic/Connector/MultiTopic_Connector_T.cpp on how to passivate a connector.
Passivation
|
protected |
Passivation of a connector.
Helper methods to detach the DDS listeners from the DDS Entities. This'll passivate the DDS Entities.
In order to allow a thread safe and memory leak free passivation, one should use a temporary _var variable and assign this by using _retn () in the calling methods.
For example:
DDS::TopicListener_var tmp = this->topic_listener_._retn (); if (!::CORBA::is_nil (tmp.in ())) this->passivate_topi (this->topic_.in (), tmp.in ());
Where topic_listener_ and topic_ are _var class members of a derived, user defined class.
Again, see $CIAO_ROOT/connectors/dds4ccm/tests/MultiTopic/Connector/MultiTopic_Connector_T.cpp on how to passivate a connector.
Passivation
|
protected |
Passivation of a connector.
Helper methods to detach the DDS listeners from the DDS Entities. This'll passivate the DDS Entities.
In order to allow a thread safe and memory leak free passivation, one should use a temporary _var variable and assign this by using _retn () in the calling methods.
For example:
DDS::TopicListener_var tmp = this->topic_listener_._retn (); if (!::CORBA::is_nil (tmp.in ())) this->passivate_topi (this->topic_.in (), tmp.in ());
Where topic_listener_ and topic_ are _var class members of a derived, user defined class.
Again, see $CIAO_ROOT/connectors/dds4ccm/tests/MultiTopic/Connector/MultiTopic_Connector_T.cpp on how to passivate a connector.
Passivation
|
virtual |
|
virtual |
|
protected |
Get the reactor associated with this component.
|
protectedpure virtual |
Initialization of a connector.
When one wants to use his own DDS::DomainParticipant, DDS::Topic, DDS::Subscriber and/or DDS::Publisher, these helper methods allows to create these, independent of the DDS vendor.
See $CIAO_ROOT/connectors/dds4ccm/tests/MultiTopic/Connector/MultiTopic_Connector_T.cpp on how to use these methods.
These methods will create the DDS4CCM Entities (and therefor the DDS entities in DDS itself), like DomainParticipant, Topic, Subscriber and Publisher
Implemented in DDS_TopicBase_Connector_T< CCM_TYPE, DDS_TYPE, SEQ_TYPE >.
|
protected |
|
protected |
|
protected |
|
protected |
|
virtual |
|
protectedpure virtual |
Removal of a connector.
Helper methods to remove the DDS Entities from memory.
Again, one should use a temporary _var variable and _retn () in order to remove the DDS Entities in a thread safe and memory leak free manner. See 'Passivation of a connector' in this file.
Removal
Implemented in DDS_TopicBase_Connector_T< CCM_TYPE, DDS_TYPE, SEQ_TYPE >.
|
protected |
Context of the connector. Used to make connection to the user component like the interface to the data listeners.
|
protected |
Context of the connector. Used to make connection to the user component like the interface to the data listeners.
|
protected |
Context of the connector. Used to make connection to the user component like the interface to the data listeners.
|
protected |
Attribute of DDS4CCM Base
|
protected |
Context of the connector. Used to make connection to the user component like the interface to the data listeners.
|
protected |
DomainParticipantFactory. Administration of Domain Participants
|
protected |
Attribute of DDS4CCM Base
|
protected |
Context of the connector. Used to make connection to the user component like the interface to the data listeners.
1.8.3.1